Suppr超能文献

基于网络药理学方法和实验验证探索褪黑素抗多囊卵巢综合征的分子机制

Exploration of the molecular mechanism of melatonin against polycystic ovary syndrome based on a network pharmacology approach and experimental validation.

作者信息

Cheng Ran, Zhu Ying, Wang Sheng-Kai, Zong Chun-Xiao, Zhao Hong-Li, Zhang Qin

机构信息

Department of Traditional Chinese Medical Gynecology, Hangzhou Traditional Chinese Medicine (TCM) Hospital Affiliated to Zhejiang Chinese Medical University, Hangzhou, China.

Research Institute of Women's Reproductive Health, Zhejiang Chinese Medical University, Hangzhou, China.

出版信息

Front Endocrinol (Lausanne). 2025 Aug 5;16:1528518. doi: 10.3389/fendo.2025.1528518. eCollection 2025.

Abstract

BACKGROUND

Among women of childbearing age, polycystic ovary syndrome (PCOS) is the predominant etiology of anovulatory infertility. Recent research has elucidated the role of melatonin as a medicinal agent in PCOS, especially hyperandrogenism. However, the precise mechanisms underlying its therapeutic efficacy remain largely unknown. This study integrated network pharmacology, molecular docking, molecular dynamics simulations, and laboratory confirmation to explore the pharmacological mechanisms of melatonin in PCOS.

METHODS

First, we conducted animal studies to evaluate the therapeutic efficacy of melatonin by administering it to circadian disruption-induced PCOS-like rats. Prospective medicinal targets of melatonin were acquired from databases such as DrugBank, Traditional Chinese Medicine Systems Pharmacology, PharmMapper, and SwissTarget Prediction. Targets related to PCOS were extracted from three databases: DisGeNET, GeneCards, and the National Center for Biotechnology Information gene. To visualize the relationships between proteins, a protein-protein interaction network was generated using the STRING database. Further investigation of these targets involved analyzing protein-protein interaction networks and conducting GO/KEGG enrichment analysis. Molecular docking techniques were employed to examine the interactions between melatonin and crucial targets. Molecular dynamics simulations were performed to confirm the stability of the association between the hub targets and the melatonin ligand. Finally, animal studies validated the effect of melatonin on the identified targets.

RESULTS

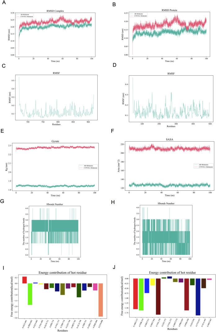
Animal experiments showed that melatonin ameliorated hyperandrogenism and ovarian dysfunction in constant darkness-induced PCOS-like rats. Network pharmacology analysis demonstrated that melatonin exhibited multiple modulatory effects on circadian rhythm, reproductive processes, metabolic processes, and oocyte maturation. Cytoscape network analysis revealed seven key targets, of which AR and CYP19A1 showed the highest affinity for melatonin by molecular docking. The stability of the AR/CYP19A1-melatonin complex was verified through computational simulations using molecular dynamics techniques. Furthermore, animal experiments have validated that melatonin can regulate key genes associated with hyperandrogenism, including AR and CYP19A1.

CONCLUSION

Through network pharmacology, molecular docking, and experimental validation, this study reveals how melatonin may ameliorate PCOS and hyperandrogenism. Results suggest melatonin's effects involve androgen excess mitigation, though further validation is needed. This work provides insight into melatonin's actions in circadian-associated PCOS.

摘要

背景

在育龄女性中,多囊卵巢综合征(PCOS)是无排卵性不孕的主要病因。最近的研究阐明了褪黑素作为一种药物在PCOS,尤其是高雄激素血症中的作用。然而,其治疗效果背后的确切机制在很大程度上仍不清楚。本研究综合网络药理学、分子对接、分子动力学模拟和实验室验证,以探索褪黑素在PCOS中的药理机制。

方法

首先,我们进行动物研究,通过给昼夜节律紊乱诱导的PCOS样大鼠施用褪黑素,来评估其治疗效果。褪黑素的潜在药用靶点从DrugBank、中药系统药理学、PharmMapper和SwissTarget Prediction等数据库中获取。与PCOS相关的靶点从三个数据库中提取:DisGeNET、GeneCards和美国国立生物技术信息中心基因数据库。为了可视化蛋白质之间的关系,使用STRING数据库生成了蛋白质-蛋白质相互作用网络。对这些靶点的进一步研究包括分析蛋白质-蛋白质相互作用网络和进行GO/KEGG富集分析。采用分子对接技术检查褪黑素与关键靶点之间的相互作用。进行分子动力学模拟以确认枢纽靶点与褪黑素配体之间结合的稳定性。最后,动物研究验证了褪黑素对已确定靶点的作用。

结果

动物实验表明,褪黑素改善了持续黑暗诱导的PCOS样大鼠的高雄激素血症和卵巢功能障碍。网络药理学分析表明,褪黑素对昼夜节律、生殖过程、代谢过程和卵母细胞成熟具有多种调节作用。Cytoscape网络分析揭示了七个关键靶点,其中AR和CYP19A1通过分子对接显示出对褪黑素的最高亲和力。通过使用分子动力学技术的计算模拟验证了AR/CYP19A1-褪黑素复合物的稳定性。此外,动物实验已经验证褪黑素可以调节与高雄激素血症相关的关键基因,包括AR和CYP19A1。

结论

通过网络药理学、分子对接和实验验证,本研究揭示了褪黑素可能改善PCOS和高雄激素血症的机制。结果表明褪黑素的作用涉及减轻雄激素过多,不过仍需要进一步验证。这项工作为褪黑素在与昼夜节律相关的PCOS中的作用提供了见解。

https://cdn.ncbi.nlm.nih.gov/pmc/blobs/24ec/12361247/c59350ed7884/fendo-16-1528518-g001.jpg

文献AI研究员

20分钟写一篇综述,助力文献阅读效率提升50倍。

立即体验

用中文搜PubMed

大模型驱动的PubMed中文搜索引擎

马上搜索

文档翻译

学术文献翻译模型,支持多种主流文档格式。

立即体验