Suppr超能文献

CHML通过转录和代谢重编程调节肝癌中的迁移和侵袭。

CHML regulates migration and invasion in hepatocellular carcinoma via transcriptional and metabolic reprogramming.

作者信息

Cao Huanqian, Wang Siyu, Zhang Li, Xie Heying, Liu Yiqiong, Kong Ruijiao, Jia Yin, Lu Ling, Jiang Junfeng, Liu Shanrong

机构信息

Department of Laboratory & Diagnosis, Changhai Hospital, Navy Medical University, Shanghai, China.

Department of Pathology, Faculty of Medical Imaging, Naval Medical University, Shanghai, China.

出版信息

Front Oncol. 2025 Aug 6;15:1575809. doi: 10.3389/fonc.2025.1575809. eCollection 2025.

Abstract

BACKGROUND

Hepatocellular carcinoma (HCC), a prevalent malignant neoplasm, presents significant therapeutic challenges. However, the key factors and mechanisms driving HCC metastasis remain incompletely understood. This study aimed to elucidate the mechanism through which CHML regulates the migration and invasion of HCC cells.

METHODS

Following CHML knockout or overexpression, we assessed the proliferative capacity of HCC cells using the Cell Counting Kit-8 (CCK-8) assay, 5-ethynyl-2'-deoxyuridine (EdU) incorporation, colony formation assay, and subcutaneous xenograft tumor models in nude mice. Cell migration and invasion were evaluated using wound healing and Transwell assays. We utilized transcriptome sequencing and untargeted metabolomics to assess the gene's effects on transcriptomic and metabolic changes and its mechanisms in regulating migration.

RESULTS

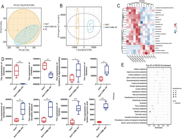
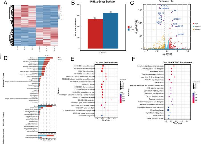
CHML knockout significantly inhibited the migration and invasion of HCC cells in vitro, whereas CHML overexpression promoted these phenotypes (<0.05). Transcriptomic sequencing revealed CHML-mediated regulation of migration-associated pathways, whereas untargeted metabolomics identified choline metabolism as a key significantly altered pathway. Notably, the integration of transcriptomics and untargeted metabolomics identified choline metabolism as a pivotal pathway in CHML-regulated migration and invasion. The subsequent mechanistic analysis demonstrated that CHML upregulated the Solute carrier family 44 member 3 (SLC44A3) to enhance choline uptake, thereby increasing phosphatidic acid (PA) production. This metabolic shift activated MAPK and PI3K-AKT signaling cascades, ultimately driving HCC cell migration and invasion.

CONCLUSION

CHML promoted the migration and invasion of HCC cells through multiple pathways. Our findings provide novel insights into metabolic dependencies in HCC metastasis and position CHML as a promising therapeutic target.

摘要

背景

肝细胞癌(HCC)是一种常见的恶性肿瘤,带来了重大的治疗挑战。然而,驱动HCC转移的关键因素和机制仍未完全明确。本研究旨在阐明CHML调控HCC细胞迁移和侵袭的机制。

方法

在敲除或过表达CHML后,我们使用细胞计数试剂盒-8(CCK-8)检测、5-乙炔基-2'-脱氧尿苷(EdU)掺入、集落形成检测以及裸鼠皮下异种移植瘤模型评估HCC细胞的增殖能力。通过伤口愈合实验和Transwell检测评估细胞迁移和侵袭能力。我们利用转录组测序和非靶向代谢组学来评估该基因对转录组和代谢变化的影响及其调控迁移的机制。

结果

敲除CHML显著抑制了HCC细胞在体外的迁移和侵袭,而过表达CHML则促进了这些表型(P<0.05)。转录组测序揭示了CHML介导的对迁移相关通路的调控,而非靶向代谢组学确定胆碱代谢是一个显著改变的关键通路。值得注意的是,转录组学和非靶向代谢组学的整合确定胆碱代谢是CHML调控迁移和侵袭的关键通路。随后的机制分析表明,CHML上调溶质载体家族44成员3(SLC44A3)以增强胆碱摄取,从而增加磷脂酸(PA)的产生。这种代谢转变激活了MAPK和PI3K-AKT信号级联反应,最终驱动HCC细胞的迁移和侵袭。

结论

CHML通过多种途径促进HCC细胞的迁移和侵袭。我们的研究结果为HCC转移中的代谢依赖性提供了新的见解,并将CHML定位为一个有前景的治疗靶点。

https://cdn.ncbi.nlm.nih.gov/pmc/blobs/4328/12364631/8a17f45a7988/fonc-15-1575809-g001.jpg

文献AI研究员

20分钟写一篇综述,助力文献阅读效率提升50倍。

立即体验

用中文搜PubMed

大模型驱动的PubMed中文搜索引擎

马上搜索

文档翻译

学术文献翻译模型,支持多种主流文档格式。

立即体验