Suppr超能文献

具有高稳定性且在特定细胞和组织中具有转染效率的冻干mRNA-脂质纳米颗粒的研发。

Development of lyophilized mRNA-LNPs with high stability and transfection efficiency in specific cells and tissues.

作者信息

Wang Ting, Yu Tao, Li Wanqi, Chen Jianyang, Cheng Sitian, Tian Zeyu, Sung Tzu-Cheng, Higuchi Akon

机构信息

State Key Laboratory of Ophthalmology, Optometry and Visual Science, Eye Hospital, Wenzhou Medical University, Wenzhou, Zhejiang 325027, China.

Department of Chemical and Materials Engineering, National Central University, Jhongli, Taoyuan 320, Taiwan, China.

出版信息

Regen Biomater. 2025 Apr 10;12:rbaf023. doi: 10.1093/rb/rbaf023. eCollection 2025.

Abstract

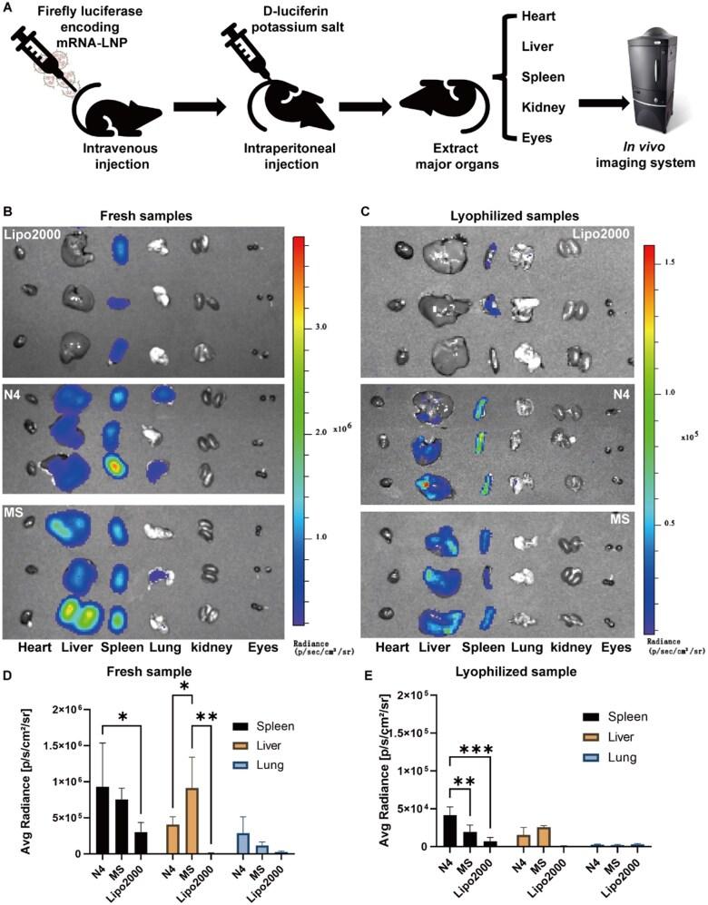
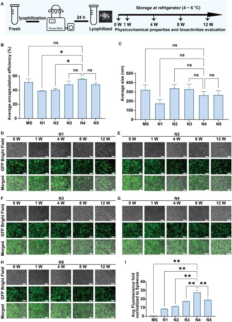
Lipid nanoparticles (LNPs) are critical for the delivery of drugs and nucleic acids. However, current mRNA-LNP formulations require stringent freezing for storage, which limits their global distribution. Our previous studies demonstrated that optimizing the lipid type or molar ratio of Comirnaty-type mRNA-LNPs could enhance their lyophilization stability, thus improving their long-term storage stability under mild conditions. This study aims to enhance the storage stability of Spikevax-type mRNA-LNPs by optimizing lipid compositions and utilizing lyophilization for storage at 4°C. Fifteen mRNA-LNP formulations were evaluated for their physicochemical properties and transfection efficiency (TE) in human embryonic kidney (HEK)-293T cells using the I-optimal design of mixture experiments. Mathematical models were developed to predict the relationships among encapsulation efficiency, transfection performance and lipid ratios. The optimized mRNA-LNP formulation (N4), with a 1,2-distearoyl-sn-glycero-3-phosphocholine (DSPC)-to-cholesterol ratio of 0.36, exhibited superior stability and TE after lyophilization. N4 outperformed the original Spikevax formulation in several cell lines, including eye-derived ARPE-19 cells and lung-derived A549 cells. , N4 demonstrated high TE in the spleen of C57BL/6 mice both before and after lyophilization, with no signals observed in the kidneys, heart or eyes. These findings suggest that the optimized N4 formulation offers a robust, stable and efficient delivery system for gene therapy and vaccines, potentially overcoming the storage limitations of current Spikevax-type mRNA-LNPs and broadening their therapeutic applications.

摘要

脂质纳米颗粒(LNPs)对于药物和核酸的递送至关重要。然而,目前的mRNA-LNP制剂需要严格冷冻储存,这限制了它们在全球的分发。我们之前的研究表明,优化Comirnaty型mRNA-LNPs的脂质类型或摩尔比可以提高其冻干稳定性,从而改善其在温和条件下的长期储存稳定性。本研究旨在通过优化脂质组成并利用冻干技术在4°C下储存来提高Spikevax型mRNA-LNPs的储存稳定性。使用混合实验的I-最优设计评估了15种mRNA-LNP制剂在人胚肾(HEK)-293T细胞中的物理化学性质和转染效率(TE)。建立了数学模型来预测包封效率、转染性能和脂质比例之间的关系。优化后的mRNA-LNP制剂(N4),1,2-二硬脂酰-sn-甘油-3-磷酸胆碱(DSPC)与胆固醇的比例为0.36,冻干后表现出优异的稳定性和TE。N4在包括眼源ARPE-19细胞和肺源A549细胞在内的几种细胞系中优于原始的Spikevax制剂。此外,N4在冻干前后的C57BL/6小鼠脾脏中均表现出高TE,在肾脏、心脏或眼睛中未观察到信号。这些发现表明,优化后的N4制剂为基因治疗和疫苗提供了一种强大、稳定且高效的递送系统,有可能克服当前Spikevax型mRNA-LNPs的储存限制并拓宽其治疗应用。

https://cdn.ncbi.nlm.nih.gov/pmc/blobs/7da5/12365600/c84500f3ddec/rbaf023f7.jpg

文献AI研究员

20分钟写一篇综述,助力文献阅读效率提升50倍。

立即体验

用中文搜PubMed

大模型驱动的PubMed中文搜索引擎

马上搜索

文档翻译

学术文献翻译模型,支持多种主流文档格式。

立即体验