Suppr超能文献

靶向干扰素基因刺激蛋白以破坏包裹性腹膜硬化中巨噬细胞介导的黏附作用。

Targeting STING to disrupt macrophage-mediated adhesion in encapsulating peritoneal sclerosis.

作者信息

Sun Juan, Sun Yuxiang, Guo Dandan, Ye Huolin, Huang Qiang, Zhou Hu, Li Canming, Liao Mei, You Yujia, Shang Hongli, Zhou Pan, Wu Dongxuan, Witowski Janusz, Hu Zhaoyong, Peng Hui

机构信息

Nephrology Division, Department of Medicine, the Third Affiliated Hospital, Sun Yat-sen University, Guangzhou, China.

Department of Ultrasonography, the Third Affiliated Hospital, Sun Yat-sen University, Guangzhou, China.

出版信息

Commun Biol. 2025 Aug 23;8(1):1266. doi: 10.1038/s42003-025-08662-z.

Abstract

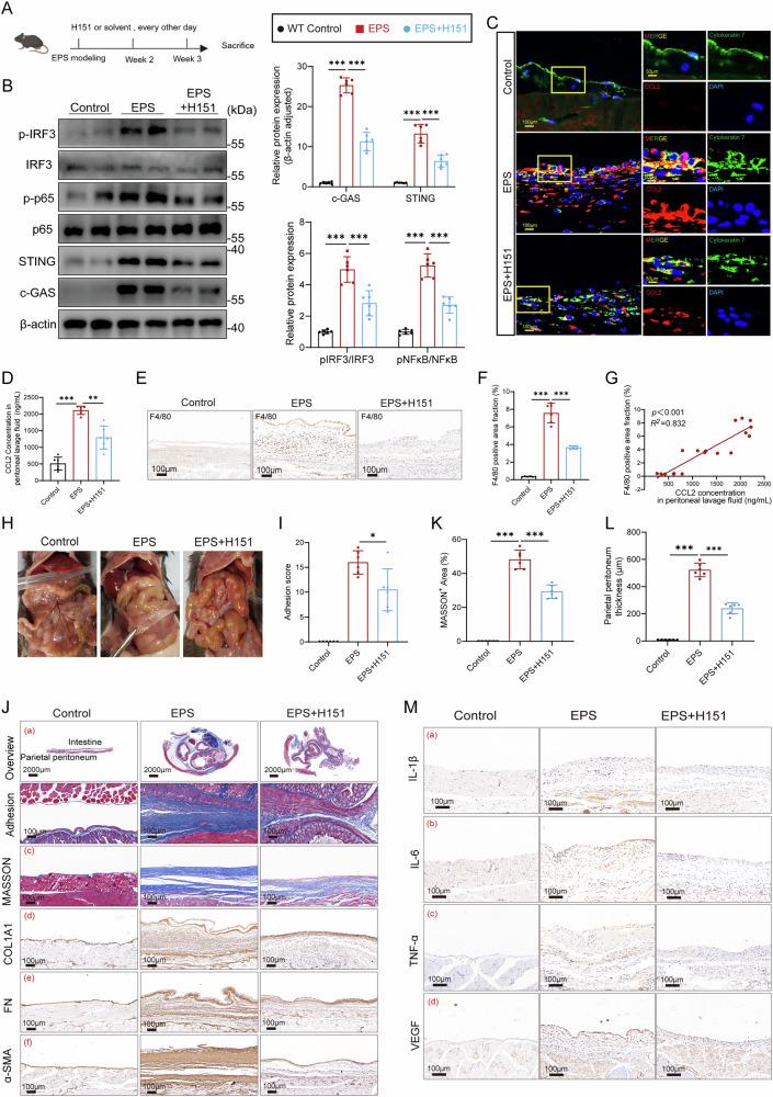
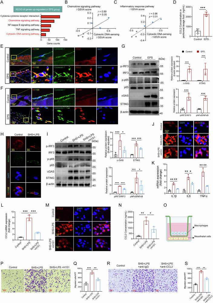
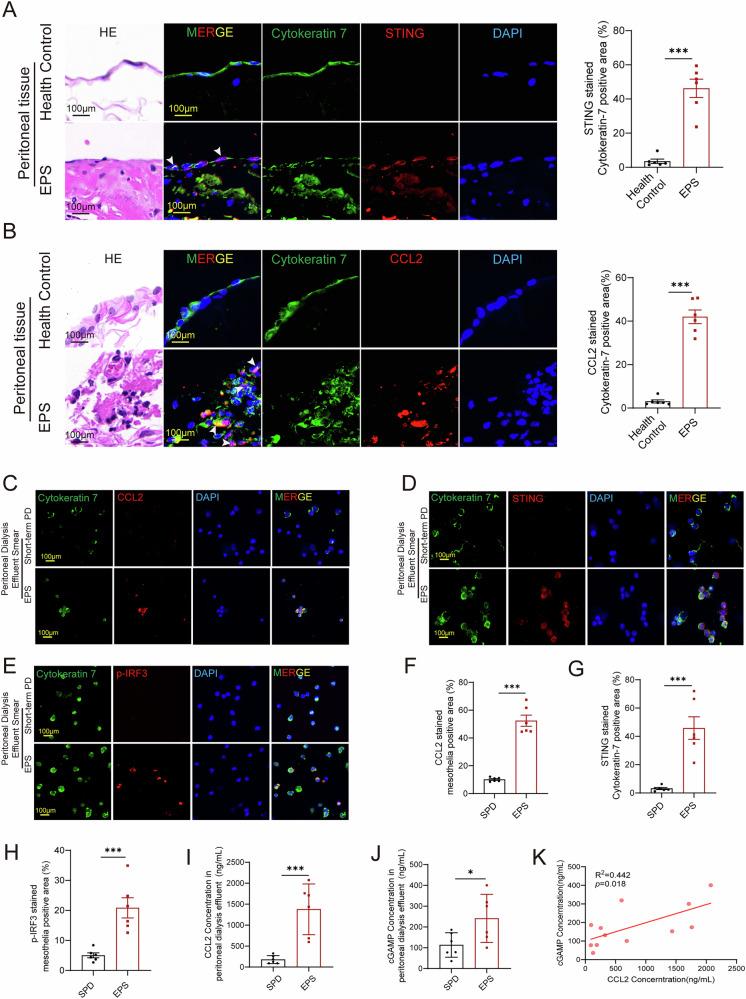
Encapsulating peritoneal sclerosis (EPS) is a life-threatening fibrotic condition characterized by severe abdominal adhesions, chronic inflammation, and significant morbidity. The lack of effective treatments for EPS stems from a limited understanding of its underlying mechanisms. In this study, we developed a modified mouse model of PD-induced EPS and investigated the role of the STING signaling pathway in disease progression. Our findings reveal that STING activation in peritoneal mesothelial cells significantly increases the secretion of the macrophage chemokine CCL2, leading to enhanced macrophage infiltration and the formation of pathological adhesions. Notably, pharmacological inhibition of STING using the inhibitor H151 effectively reduced macrophage infiltration and fibrosis, demonstrating its therapeutic potential in alleviating EPS. These results identify the STING pathway as a critical mediator of EPS pathogenesis and suggest that STING inhibitors could offer a promising therapeutic strategy to prevent or reverse EPS, particularly in clinical settings such as peritoneal dialysis.

摘要

包裹性腹膜硬化(EPS)是一种危及生命的纤维化病症,其特征为严重的腹部粘连、慢性炎症和显著的发病率。对EPS缺乏有效治疗方法源于对其潜在机制的了解有限。在本研究中,我们建立了一种改良的帕金森病诱导的EPS小鼠模型,并研究了STING信号通路在疾病进展中的作用。我们的研究结果表明,腹膜间皮细胞中的STING激活显著增加巨噬细胞趋化因子CCL2的分泌,导致巨噬细胞浸润增强和病理性粘连形成。值得注意的是,使用抑制剂H151对STING进行药理学抑制可有效减少巨噬细胞浸润和纤维化,证明其在缓解EPS方面的治疗潜力。这些结果确定STING通路是EPS发病机制的关键介质,并表明STING抑制剂可能提供一种有前景的治疗策略来预防或逆转EPS,特别是在腹膜透析等临床环境中。

https://cdn.ncbi.nlm.nih.gov/pmc/blobs/2266/12373792/b0c29a73d3b8/42003_2025_8662_Fig1_HTML.jpg

文献AI研究员

20分钟写一篇综述,助力文献阅读效率提升50倍。

立即体验

用中文搜PubMed

大模型驱动的PubMed中文搜索引擎

马上搜索

文档翻译

学术文献翻译模型,支持多种主流文档格式。

立即体验