Suppr超能文献

烟酰胺腺嘌呤二核苷酸(NAD)依赖性的Sirt6是参与体外培养的植入前胚胎端粒缩短的关键调节因子。

NAD-dependent Sirt6 is a key regulator involved in telomere shortening of in vitro-cultured preimplantation embryos.

作者信息

Li Danjun, Li Wenzhi, Liao Xiaoyu, Jiang Shutian, Ma Meng, Hu Zhijie, Lin Kaibo, Yu Weina, Sun Xue, Fan Yong, Wu Haibo, Yin Mingru, Wang Li, Suo Lun, Long Hui, Lu Xuefeng, Kuang Yanping, Lyu Qifeng

机构信息

Department of Assisted Reproduction, Shanghai Ninth People's Hospital, Shanghai Jiao Tong University School of Medicine, Shanghai, China.

出版信息

Commun Biol. 2025 Aug 23;8(1):1275. doi: 10.1038/s42003-025-08567-x.

Abstract

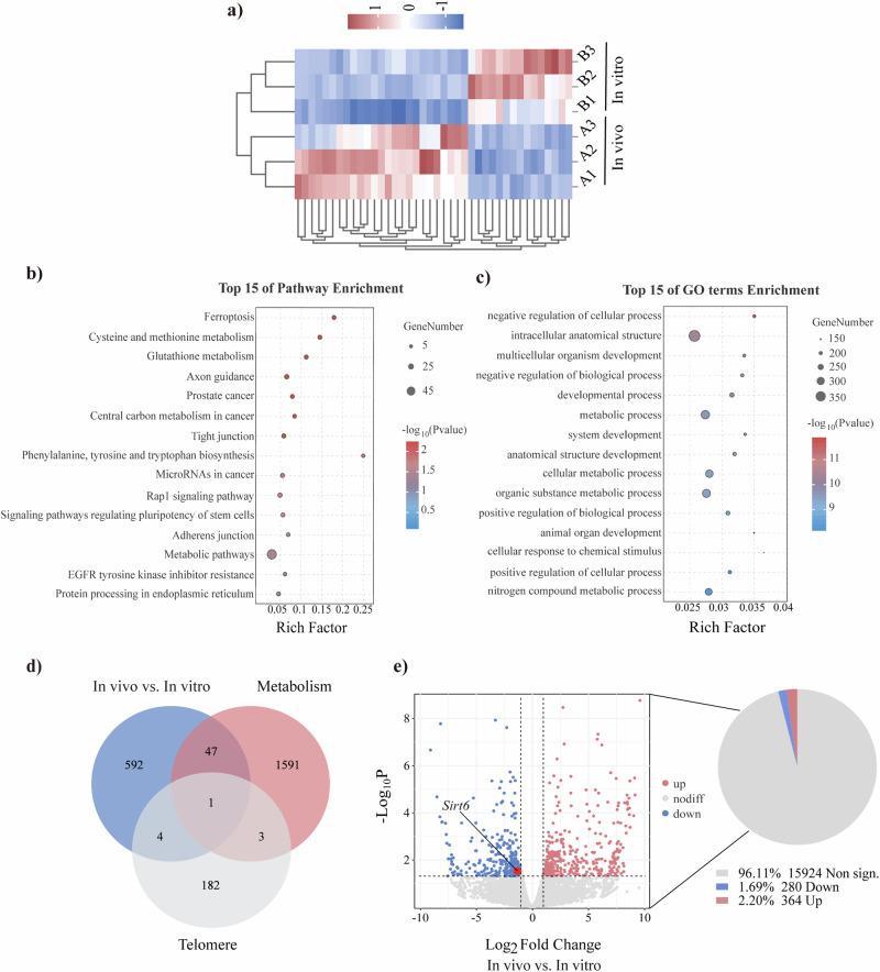
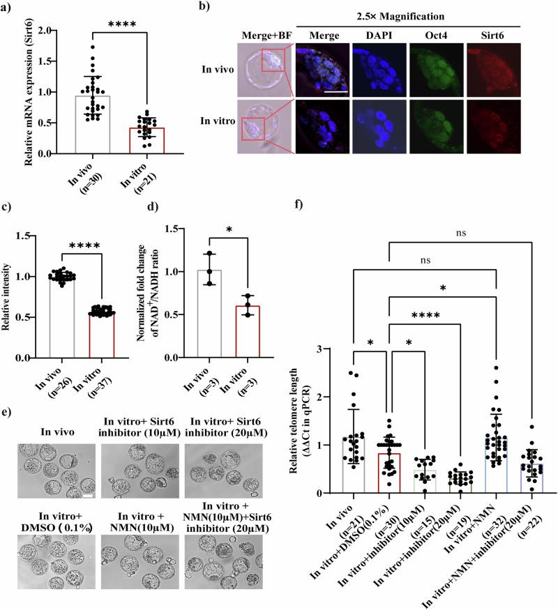
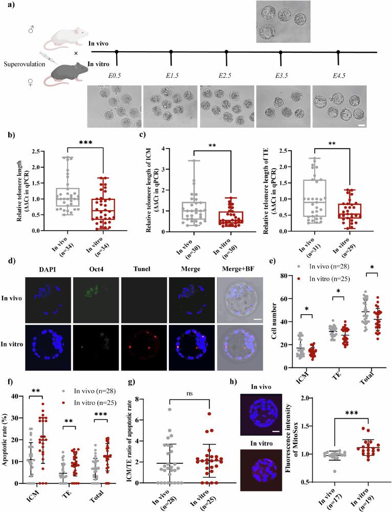
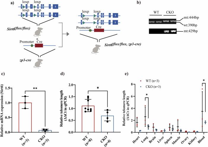
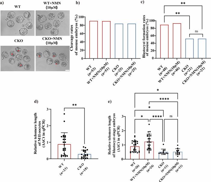
Telomere length (TL) is important for maintaining the individual health of a species. Recent studies shows that in vitro fertilization therapy can drastically reduce TL in offspring, however, the underlying molecular mechanism remains unknown. Sirt6 is a NAD-dependent epigenetic regulator that has recently been found to play an important role in maintaining telomere stability. Here, we report that NAD deficiency in in vitro-cultured blastocysts impairs Sirt6 function, triggering telomere shortening of the inner cell mass and possibly affecting newborns. This phenotype could be effectively mitigated by supplementation with nicotinamide mononucleotide (NAD precursor) during in vitro culture, while it could not be achieved in Sirt6 conditional knockout embryos. mtROS accumulation and epigenetic modifications may also be involved in this process. Our results reveal the mechanism by which in vitro culture induces telomere shortening in preimplantation embryos, providing a potential target for improving in vitro culture conditions.

摘要

端粒长度(TL)对于维持物种的个体健康至关重要。最近的研究表明,体外受精疗法会大幅缩短后代的端粒长度,然而,其潜在的分子机制仍不清楚。Sirt6是一种依赖烟酰胺腺嘌呤二核苷酸(NAD)的表观遗传调节因子,最近被发现对维持端粒稳定性起着重要作用。在此,我们报告体外培养的囊胚中NAD缺乏会损害Sirt6功能,引发内细胞团的端粒缩短,并可能影响新生儿。在体外培养期间补充烟酰胺单核苷酸(NAD前体)可有效减轻这一表型,而在Sirt6条件性敲除胚胎中则无法实现。线粒体活性氧(mtROS)积累和表观遗传修饰也可能参与这一过程。我们的研究结果揭示了体外培养诱导植入前胚胎端粒缩短的机制,为改善体外培养条件提供了一个潜在靶点。

https://cdn.ncbi.nlm.nih.gov/pmc/blobs/5231/12375090/8778bf592fcf/42003_2025_8567_Fig1_HTML.jpg

文献AI研究员

20分钟写一篇综述,助力文献阅读效率提升50倍。

立即体验

用中文搜PubMed

大模型驱动的PubMed中文搜索引擎

马上搜索

文档翻译

学术文献翻译模型,支持多种主流文档格式。

立即体验