Suppr超能文献

在活细胞中检测ALDH2活性:条件性代谢标记

Detecting ALDH2 activity in live cells conditional metabolic labeling.

作者信息

Lv Weisong, Wang Zheng, Zhang Can, Yang Taorui, Liu Tao, Li Jia, Fan Xiaohui, Li Xin

机构信息

College of Pharmaceutical Sciences, Zhejiang University 866 Yuhangtang Street Hangzhou 310058 China

State Key Laboratory of Chinese Medicine Modernization, Innovation Center of Yangtze River Delta, Zhejiang University Jiashan 314100 China.

出版信息

Chem Sci. 2025 Aug 20;16(36):16780-16791. doi: 10.1039/d5sc04198h. eCollection 2025 Sep 17.

Abstract

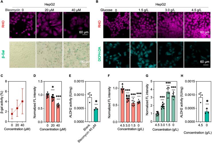
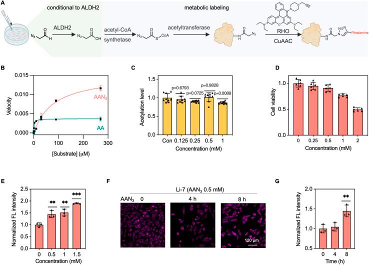
Detecting enzyme activity that catalyzes subtle functional group transformations in live cells remains a major challenge. We introduce a conditional metabolic labeling strategy for enzymatic activity detection (cMLEAD), which harnesses cellular metabolic pathways to deliver indirect yet reliable activity readouts. Unlike traditional metabolic labeling approaches relying on nonspecific incorporation of tagged biomolecules, cMLEAD employs a tagged precursor whose metabolic incorporation is strictly dependent on specific enzymatic activity, effectively transforming a metabolic labeling event into an enzyme-activity measurement. Using aldehyde dehydrogenase 2 (ALDH2) as a proof of concept, we demonstrate the robustness of the strategy. cMLEAD for ALDH2 employs azido-tagged acetaldehyde, metabolized by ALDH2 into azidoacetate, which feeds into the acetyl-CoA biosynthetic pathway and is incorporated into lysine acylation, enabling fluorescence-based detection click chemistry. The assay reliably reports ALDH2 activity, as validated through genetic and pharmacological modulation. cMLEAD further revealed suppressed ALDH2 activity under cellular senescence and oxidative stress, with direct inhibition by HO likely contributing in part. Notably, cMLEAD is complementary to conventional assays and advantageous in preserving the native enzyme context. Leveraging this advantage, we developed a screening platform that identified sennoside A as a candidate ALDH2 activator, which alleviated light-induced retinal degeneration in mice. This study establishes cMLEAD as a robust and versatile platform for probing ALDH2 activity in pathophysiologically relevant contexts and facilitating therapeutic discovery. We envision the conceptual framework of cMLEAD may be adapted to other enzymes whose catalytic products feed into detectable metabolic incorporation.

摘要

检测催化活细胞中细微官能团转化的酶活性仍然是一项重大挑战。我们引入了一种用于酶活性检测的条件性代谢标记策略(cMLEAD),该策略利用细胞代谢途径来提供间接但可靠的活性读数。与依赖标记生物分子非特异性掺入的传统代谢标记方法不同,cMLEAD采用一种标记前体,其代谢掺入严格依赖于特定的酶活性,有效地将代谢标记事件转化为酶活性测量。以醛脱氢酶2(ALDH2)作为概念验证,我们证明了该策略的稳健性。用于ALDH2的cMLEAD采用叠氮基标记的乙醛,由ALDH2代谢为叠氮乙酸,后者进入乙酰辅酶A生物合成途径并掺入赖氨酸酰化中,从而实现基于荧光的点击化学检测。该检测可靠地报告了ALDH2活性,通过基因和药理学调节得到了验证。cMLEAD进一步揭示了细胞衰老和氧化应激下ALDH2活性受到抑制,HO的直接抑制可能部分起作用。值得注意的是,cMLEAD与传统检测方法互补,并且在保留天然酶环境方面具有优势。利用这一优势,我们开发了一个筛选平台,该平台鉴定出番泻苷A作为ALDH2激活剂的候选物,其减轻了小鼠光诱导的视网膜变性。这项研究将cMLEAD确立为一个强大且通用的平台,用于在病理生理相关背景下探测ALDH2活性并促进治疗发现。我们设想cMLEAD的概念框架可能适用于其他其催化产物进入可检测代谢掺入的酶。

https://cdn.ncbi.nlm.nih.gov/pmc/blobs/9dab/12442550/f52b8b5a4dc1/d5sc04198h-f1.jpg

文献AI研究员

20分钟写一篇综述,助力文献阅读效率提升50倍。

立即体验

用中文搜PubMed

大模型驱动的PubMed中文搜索引擎

马上搜索

文档翻译

学术文献翻译模型,支持多种主流文档格式。

立即体验