Fang Zhihan, Xie Liyao, Wang Jing, Li Junyi, Pan Yirui, Chen Lei, Cao Shuyi, Zhou Qi, Li Shaobin, Zhang Chao, Li Li
Department of Biochemistry and Molecular Biology, School of Basic Medical Sciences, Centre for Experimental Management, Southern Medical University, Guangzhou, China.
The First School of Clinical Medicine, Southern Medical University, Guangzhou, China.
Front Pharmacol. 2025 Aug 7;16:1600489. doi: 10.3389/fphar.2025.1600489. eCollection 2025.
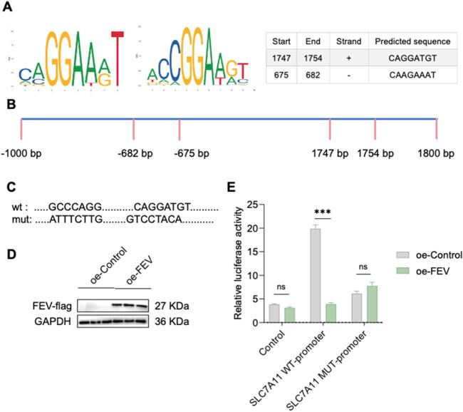
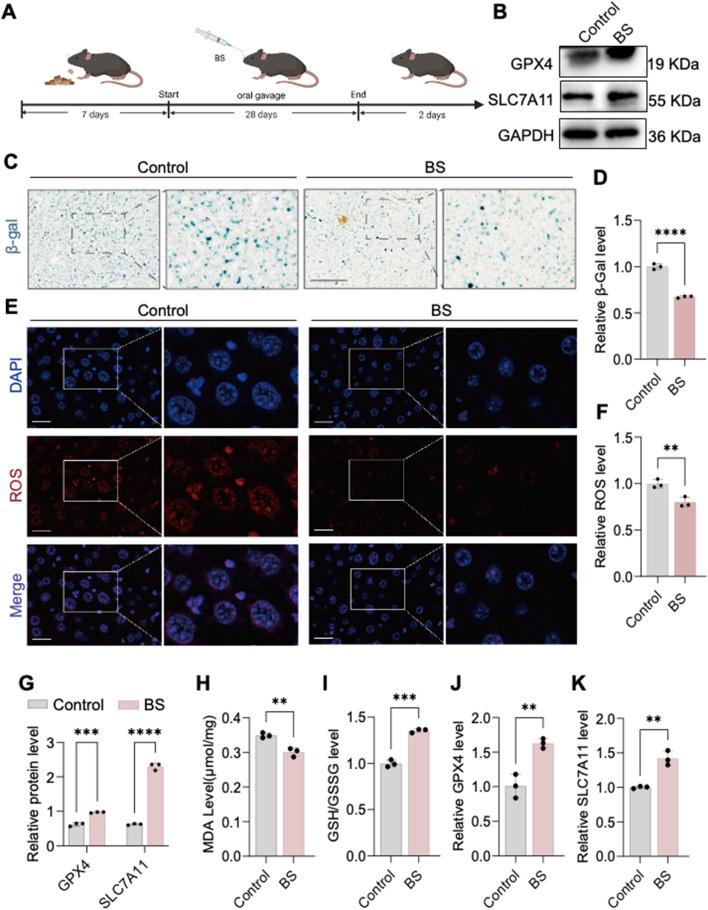
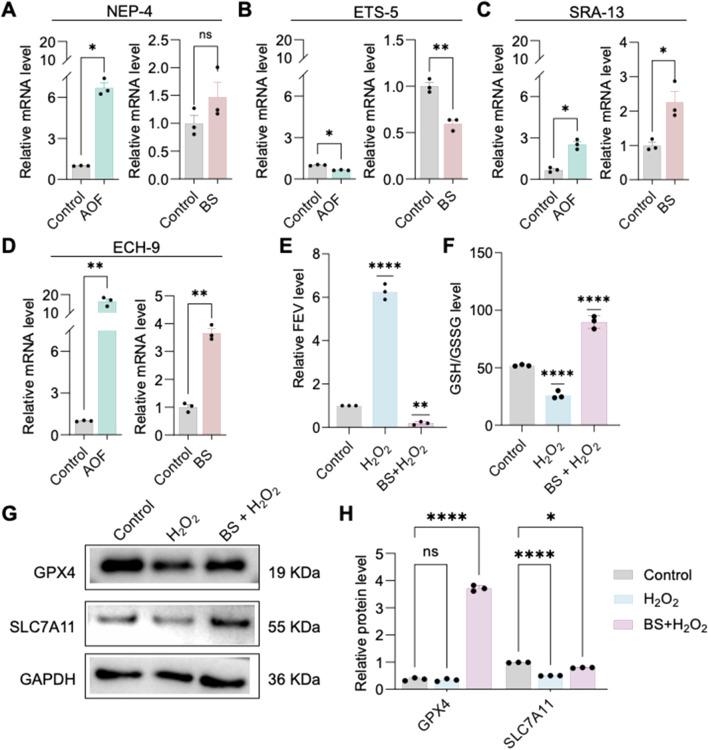
Traditional Chinese medicine is a valuable source of bioactive compounds for combating aging. Among these, β-sitosterol (BS), a sterol extracted from , has attracted attention for its potent antioxidant, anti-inflammatory, and free radical scavenging properties. However, its precise anti-aging mechanism remains unclear. Here, we aimed to elucidate how BS influences cellular and murine aging. Preliminary studies in () showed that BS modulates intracellular oxidative stress via the transcription factor ETS-5. Building on this, we established an aging model in human umbilical vein endothelial cells by treating them with 200 μM HO, assessing senescence via β-galactosidase staining and oxidative stress by measuring reactive oxygen species, malondialdehyde, and the GSH/GSSG ratio. Both and experiments revealed that BS treatment significantly alleviated oxidative stress, upregulated ferroptosis-related proteins, and suppressed ferroptosis to mitigate cellular senescence. Furthermore, RNA interference targeting , the human homolog of , reduced oxidative stress, and subsequent BS treatment further enhanced this protective effect. Dual luciferase assays indicated that FEV functions as a transcriptional repressor of SLC7A11; BS treatment altered FEV expression, thereby promoting SLC7A11 expression and facilitating the nuclear import of reduced glutathione. In summary, our results indicate that BS modulates FEV expression to regulate intracellular oxidative stress, suppress ferroptosis, and alleviate aging phenotypes. Our multi-model approach, integrating insights from , human endothelial cells, and murine systems, substantially enhances the robustness and translational potential of these findings.
传统中药是对抗衰老的生物活性化合物的宝贵来源。其中,β-谷甾醇(BS)是一种从[未提及具体提取来源]中提取的甾醇,因其强大的抗氧化、抗炎和自由基清除特性而备受关注。然而,其确切的抗衰老机制仍不清楚。在此,我们旨在阐明BS如何影响细胞和小鼠衰老。在[未提及具体实验对象]中的初步研究表明,BS通过转录因子ETS-5调节细胞内氧化应激。在此基础上,我们通过用200μM HO处理人脐静脉内皮细胞建立了衰老模型,通过β-半乳糖苷酶染色评估衰老,并通过测量活性氧、丙二醛和GSH/GSSG比值评估氧化应激。体外和体内实验均表明,BS处理可显著减轻氧化应激,上调铁死亡相关蛋白,并抑制铁死亡以减轻细胞衰老。此外,针对[未提及具体基因]的人类同源物[未提及具体基因]的RNA干扰降低了氧化应激,随后的BS处理进一步增强了这种保护作用。双荧光素酶测定表明,FEV作为SLC7A11的转录抑制因子发挥作用;BS处理改变了FEV的表达,从而促进了SLC7A11的表达并促进了还原型谷胱甘肽的核输入。总之,我们的结果表明,BS调节FEV的表达以调节细胞内氧化应激,抑制铁死亡,并减轻衰老表型。我们整合了[未提及具体内容]、人类内皮细胞和小鼠系统的见解的多模型方法,大大增强了这些发现的稳健性和转化潜力。