Suppr超能文献

负载青藤碱的靶向神经干细胞衍生细胞外囊泡通过调节WNT5a/TRPV1通路减轻糖尿病周围神经病变

Targeted neural stem cell-derived extracellular vesicles loaded with Sinomenine alleviate diabetic peripheral neuropathy via WNT5a/TRPV1 pathway modulation.

作者信息

Chen Ji, Zhu Lin, Chen Yangyuxi, Liu Yuan, Chen Wen, Liu Xinxin, Yang Fengrui

机构信息

Department of Endocrinology, Yuebei People's Hospital, Shantou University Medical College, No. 133, South Huimin Road, Shaoguan, 512026, Guangdong Province, P. R. China.

Department of Endocrinology, Hunan University of Medicine General Hospital, No. 144, South Jinxi Road, Huaihua, 418000, Hunan Province, P. R. China.

出版信息

J Nanobiotechnology. 2025 Aug 26;23(1):588. doi: 10.1186/s12951-025-03678-3.

Abstract

BACKGROUND

Diabetic peripheral neuropathy (DPN) is one of the most prevalent and debilitating complications of diabetes, marked by chronic neuroinflammation, immune dysregulation, and progressive neuronal degeneration. Current treatments offer limited efficacy, largely focusing on symptomatic relief rather than addressing the underlying disease mechanisms. There is a critical need for disease-modifying therapies that target the molecular basis of DPN.

RESULTS

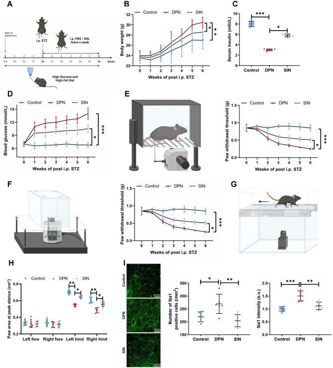
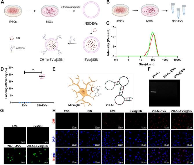
In this study, we developed a novel targeted nanotherapeutic system-ZH-1c-EVs@SIN-composed of neural stem cell-derived extracellular vesicles (NSC-EVs) modified with the ZH-1c aptamer and loaded with the anti-inflammatory compound sinomenine (SIN). This system was specifically designed to target microglia and inhibit the WNT5a/TRPV1 signaling pathway. Transcriptomic profiling of microglia revealed key gene networks implicated in DPN pathology and responsive to SIN treatment. Functional assays demonstrated that ZH-1c-EVs@SIN facilitated a shift in microglial phenotype from pro-inflammatory M1 to anti-inflammatory M2, significantly reduced inflammatory cytokine expression, and restored levels of neuronal regulatory proteins. Nanoparticle tracking analysis and transmission electron microscopy confirmed optimal vesicle size and morphology, while fluorescence imaging showed efficient uptake by microglia. In vivo studies in a murine model of DPN revealed marked improvements in pain-related behavior and histopathological signs of nerve damage.

CONCLUSION

ZH-1c-EVs@SIN represents a promising therapeutic strategy for DPN, offering targeted immunomodulation and enhanced neural repair via regulation of the WNT5a/TRPV1 signaling axis. This nano-delivery platform introduces a novel and precise approach to intervening in diabetic neuropathy and may be applicable to other neuroinflammatory conditions.

摘要

背景

糖尿病周围神经病变(DPN)是糖尿病最常见且使人衰弱的并发症之一,其特征为慢性神经炎症、免疫失调和进行性神经元变性。目前的治疗效果有限,主要侧重于缓解症状而非解决潜在的疾病机制。迫切需要针对DPN分子基础的疾病修饰疗法。

结果

在本研究中,我们开发了一种新型靶向纳米治疗系统——ZH-1c-EVs@SIN,它由用ZH-1c适配体修饰并负载抗炎化合物青藤碱(SIN)的神经干细胞衍生的细胞外囊泡(NSC-EVs)组成。该系统专门设计用于靶向小胶质细胞并抑制WNT5a/TRPV1信号通路。小胶质细胞的转录组分析揭示了与DPN病理相关且对SIN治疗有反应的关键基因网络。功能测定表明,ZH-1c-EVs@SIN促进小胶质细胞表型从促炎M1向抗炎M2转变,显著降低炎症细胞因子表达,并恢复神经元调节蛋白水平。纳米颗粒跟踪分析和透射电子显微镜证实了最佳的囊泡大小和形态,而荧光成像显示小胶质细胞能有效摄取。在DPN小鼠模型中的体内研究显示,与疼痛相关的行为和神经损伤的组织病理学迹象有显著改善。

结论

ZH-1c-EVs@SIN代表了一种有前景的DPN治疗策略,通过调节WNT5a/TRPV1信号轴提供靶向免疫调节和增强神经修复。这种纳米递送平台引入了一种干预糖尿病神经病变的新颖且精确的方法,可能适用于其他神经炎症性疾病。

https://cdn.ncbi.nlm.nih.gov/pmc/blobs/29b2/12379557/6398f726a580/12951_2025_3678_Fig1_HTML.jpg

文献AI研究员

20分钟写一篇综述,助力文献阅读效率提升50倍。

立即体验

用中文搜PubMed

大模型驱动的PubMed中文搜索引擎

马上搜索

文档翻译

学术文献翻译模型,支持多种主流文档格式。

立即体验