Suppr超能文献

尿3-甲基组氨酸作为脓毒症相关急性肾损伤的潜在生物标志物:小鼠和人类的多维代谢组学分析

Urinary 3-methylhistidine as a potential biomarker for sepsis-associated acute kidney injury: multidimensional metabolomics analysis in mice and human.

作者信息

Wang Xibo, Huang Pengfei, Luo Yinghao, Xin Yu, Li Yue, Shen Lifeng, Liu Yanqi, Zhou Yang, Zhang Yuxin, Zhang Qianqian, Wang Dawei, Luan Feiyu, Zhang Weiting, Yuan Mengyao, Liu Yuhan, Liu Fengye, Zhang Nan, Wu Jinyuan, Wu Tao, Wang Xuan, Bai Yuping, Zhao Mingyan, Wang Changsong, Yu Kaijiang

机构信息

Departments of Critical Care Medicine, The First Affiliated Hospital of Harbin Medical University, Harbin Medical University, Harbin, 150001, Heilongjiang, China.

Heilongjiang Provincial Key Laboratory of Critical Care Medicine, Harbin, Heilongjiang Province, China.

出版信息

Ann Intensive Care. 2025 Aug 26;15(1):125. doi: 10.1186/s13613-025-01550-z.

Abstract

BACKGROUND

Sepsis-associated acute kidney injury (SA-AKI) is strongly associated with increased mortality in critical patients. The early detection of SA-AKI is crucial for clinical intervention. This study aims to integrate multiple metabolomics data related to SA-AKI to identify and validate novel metabolic markers.

METHODS

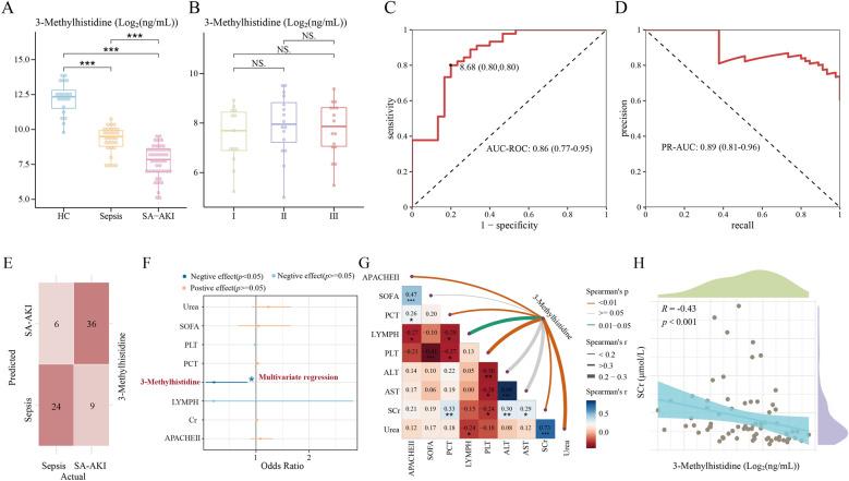
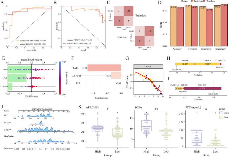
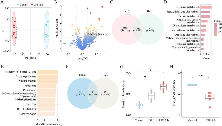
Real-time glomerular filtration rate (RT-GFR) measurement was adopted to establish SA-AKI mice. Untargeted metabolomics sequencing was performed on SA-AKI mice renal tissue (Control-LPS-8 h-LPS-24 h, N = 4) and urine samples (Control group vs. LPS-24 h group, N = 6). Time series analysis and random forest algorithm were employed to identify key metabolic molecule. Subsequently, renal spatiotemporal metabolomics was used to explore the specific distribution of key molecule. Eventually, a clinical cohort (20 healthy volunteers vs. 30 sepsis patients vs. 45 SA-AKI patients) urine quantitative metabolomic analysis was carried out to validate it as a biomarker and construct a diagnostic model via logistic regression (LR).

RESULTS

Forty-two key renal metabolites and top fifty urinary metabolites were determined through multidimensional metabolomics study of SA-AKI mice. Urinary 3-Methylhistidine (3-MH) was charactered as a potential biomarker. The distribution of 3-MH increased in collecting ducts through renal spatiotemporal metabolomics sequencing. Then, we recruited 95 urine samples to validate its diagnostic performance (AUC = 0.86, 95% CI 0.77-0.95) and its role as an independent predictive factor for SA-AKI (OR = 0.21, 95% CI: 0.05-0.84, p < 0.05). Ultimately, a diagnostic model combined urinary 3-MH with clinical variables was constructed to identify SA-AKI (AUC = 0.89, 95% CI 0.74-1.00).

CONCLUSIONS

We proposed that urinary 3-Methylhistidine has potential diagnostic value for SA-AKI screening. Future studies will focus on its performance in other clinical populations to comprehensively evaluate its diagnostic role.

摘要

背景

脓毒症相关急性肾损伤(SA-AKI)与危重症患者死亡率增加密切相关。SA-AKI的早期检测对临床干预至关重要。本研究旨在整合与SA-AKI相关的多组代谢组学数据,以识别和验证新的代谢标志物。

方法

采用实时肾小球滤过率(RT-GFR)测定法建立SA-AKI小鼠模型。对SA-AKI小鼠肾组织(对照组-LPS-8小时-LPS-24小时,N = 4)和尿液样本(对照组与LPS-24小时组,N = 6)进行非靶向代谢组学测序。采用时间序列分析和随机森林算法识别关键代谢分子。随后,利用肾脏时空代谢组学探索关键分子的具体分布。最后,对一个临床队列(20名健康志愿者、30名脓毒症患者和45名SA-AKI患者)进行尿液定量代谢组学分析,以验证其作为生物标志物的作用,并通过逻辑回归(LR)构建诊断模型。

结果

通过对SA-AKI小鼠的多维代谢组学研究确定了42种关键肾脏代谢物和前50种尿液代谢物。尿3-甲基组氨酸(3-MH)被确定为一种潜在的生物标志物。通过肾脏时空代谢组学测序,3-MH在集合管中的分布增加。然后,我们收集了95份尿液样本以验证其诊断性能(AUC = 0.86,95%CI 0.77-0.95)及其作为SA-AKI独立预测因子的作用(OR = 0.21,95%CI:0.05-0.84,p < 0.05)。最终,构建了一个将尿3-MH与临床变量相结合的诊断模型以识别SA-AKI(AUC = 0.89,95%CI 0.74-1.00)。

结论

我们提出尿3-甲基组氨酸对SA-AKI筛查具有潜在诊断价值。未来的研究将关注其在其他临床人群中的表现,以全面评估其诊断作用。

https://cdn.ncbi.nlm.nih.gov/pmc/blobs/8346/12380662/fff9d71b55c8/13613_2025_1550_Fig1_HTML.jpg

文献AI研究员

20分钟写一篇综述,助力文献阅读效率提升50倍。

立即体验

用中文搜PubMed

大模型驱动的PubMed中文搜索引擎

马上搜索

文档翻译

学术文献翻译模型,支持多种主流文档格式。

立即体验