Suppr超能文献

长链非编码RNA与信号转导和转录激活因子3相互作用的生物技术见解:一种用于心肌肥厚的新型诊断生物标志物。

Biotechnological Insights into LncRNA-STAT3 Interactions: A Novel Diagnostic Biomarker for Myocardial Hypertrophy.

作者信息

Zou Guangmei

机构信息

Shandong University, Jinan, China.

出版信息

Iran J Biotechnol. 2025 Apr 1;23(2):e4104. doi: 10.30498/ijb.2025.515128.4104. eCollection 2025 Apr.

Abstract

BACKGROUND

Advances in molecular biology have highlighted the significant role of long non-coding RNAs (lncRNAs) in cardiovascular diseases, including myocardial hypertrophy (MH). This study integrates bioinformatics analysis with molecular validation to investigate the regulatory mechanism of lncRNA ENST00000500113.1 on STAT3 expression, aiming to identify novel biomarkers for MH diagnosis.

OBJECTIVES

We aimed to explore differential expression patterns of lncRNAs and mRNAs in myocardial hypertrophy using biotechnological approaches and establish their potential as diagnostic and therapeutic targets. The study aims to provide actionable insights that can facilitate the development of biotechnological tools for early diagnosis and intervention in myocardial hypertrophy.

MATERIALS AND METHODS

Myocardial tissues from organ donor patients were classified into control and hypertrophy groups. RNA sequencing was performed to identify differentially expressed genes. Advanced bioinformatics techniques were applied for functional enrichment analysis and co-expression network construction. Validation was conducted using qRT-PCR and immunohistochemistry.

RESULTS

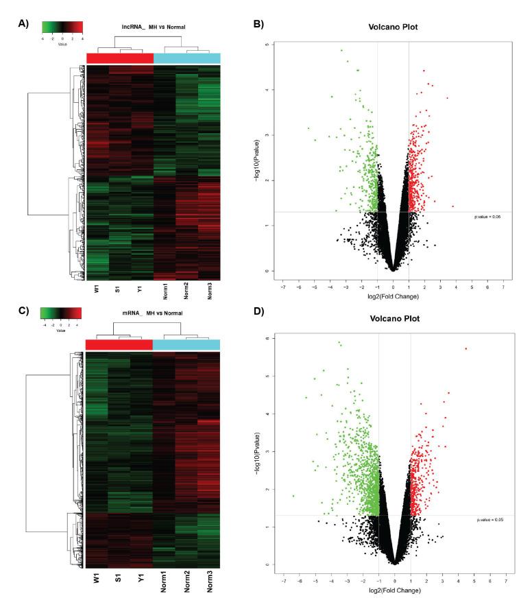
Bioinformatics analyses revealed that MH-associated mRNAs were enriched in immune system processes and the JAK/STAT signaling pathway. Downregulation of lncRNA ENST00000500113.1 in MH tissues was correlated with upregulated STAT3 expression. Molecular validation confirmed a significant association between ENST00000500113.1 and STAT3, suggesting a regulatory mechanism contributing to MH progression.

CONCLUSIONS

This study demonstrated the biotechnological potential of integrating bioinformatics and molecular validation to identify lncRNA ENST00000500113.1 as a novel diagnostic biomarker for MH. These findings offer actionable insights into MH pathophysiology and facilitate the development of targeted interventions.

摘要

背景

分子生物学的进展突出了长链非编码RNA(lncRNA)在包括心肌肥大(MH)在内的心血管疾病中的重要作用。本研究将生物信息学分析与分子验证相结合,以研究lncRNA ENST00000500113.1对STAT3表达的调控机制,旨在识别用于MH诊断的新型生物标志物。

目的

我们旨在利用生物技术方法探索心肌肥大中lncRNA和mRNA的差异表达模式,并确定它们作为诊断和治疗靶点的潜力。该研究旨在提供可操作的见解,以促进用于心肌肥大早期诊断和干预的生物技术工具的开发。

材料与方法

将器官捐献者患者的心肌组织分为对照组和肥大组。进行RNA测序以鉴定差异表达基因。应用先进的生物信息学技术进行功能富集分析和共表达网络构建。使用qRT-PCR和免疫组织化学进行验证。

结果

生物信息学分析显示,与MH相关的mRNA在免疫系统过程和JAK/STAT信号通路中富集。MH组织中lncRNA ENST00000500113.1的下调与STAT3表达上调相关。分子验证证实了ENST00000500113.1与STAT3之间存在显著关联,提示存在一种促进MH进展的调控机制。

结论

本研究证明了整合生物信息学和分子验证以鉴定lncRNA ENST00000500113.1作为MH新型诊断生物标志物的生物技术潜力。这些发现为MH病理生理学提供了可操作的见解,并促进了靶向干预措施的开发。

https://cdn.ncbi.nlm.nih.gov/pmc/blobs/32e7/12374128/e5ce10078df9/IJB-23-2-e4104-g001.jpg

文献AI研究员

20分钟写一篇综述,助力文献阅读效率提升50倍。

立即体验

用中文搜PubMed

大模型驱动的PubMed中文搜索引擎

马上搜索

文档翻译

学术文献翻译模型,支持多种主流文档格式。

立即体验