Suppr超能文献

α-山竹黄酮减轻帕金森病MPP细胞模型中的线粒体损伤和自噬失调

Alpha-Mangostin Alleviates Mitochondrial Damage and Autophagy Dysregulation in the MPP Cellular Model of Parkinson's Disease.

作者信息

Abraham Korede Jacob, Dharmasaroja Permphan

机构信息

Department of Anatomy, Faculty of Science, Mahidol University, Bangkok, Thailand.

出版信息

Adv Pharmacol Pharm Sci. 2025 Aug 18;2025:5567858. doi: 10.1155/adpp/5567858. eCollection 2025.

Abstract

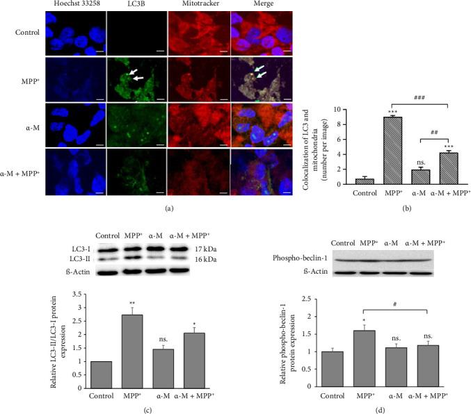
Alpha-mangostin (α-M), a xanthone derivative with known antioxidative properties, has demonstrated a protective effect on neurons under oxidative stress, a key factor in the pathogenesis of Parkinson's disease (PD). However, its impact on mitochondrial integrity and autophagy in PD remains insufficiently understood. Therefore, the present study aimed to investigate the role of α-M in regulating defective mitochondrial proteins and its influence on the mTOR pathway, both of which are critical in the regulation of autophagy. This study investigated the effects of α-M pretreatment on 1-methyl-4-phenylpyridinium (MPP)-induced neurotoxicity in SH-SY5Y dopaminergic neurons. MPP, a mitochondrial complex I inhibitor, significantly reduced the expression of mitochondrial proteins NDUFS3 and TIMM23, induced mitochondrial damage, and triggered excessive autophagy, as evidenced by elevated LC3-II/LC3-I ratio and phospho-Beclin-1 expression. These changes were accompanied by dysregulation of the mTOR signaling pathway, including increased phosphorylation of mTOR and suppression of its downstream effector p70S6K. α-M pretreatment restored NDUFS3 and TIMM23 levels, preserved mitochondrial morphology and membrane potential, and reduced autophagy activation by mitigating MPP-induced LC3B accumulation and Beclin-1 activation. Additionally, α-M restored balance in the mTOR signaling pathway by reducing mTOR phosphorylation and restoring p70S6K activity, counteracting the autophagic dysregulation caused by MPP. Importantly, α-M exhibited no toxicity under normal conditions, indicating its protective effects are context-dependent and activated only during cellular stress. These findings highlight the potential of α-M as a therapeutic agent for PD, providing neuroprotection through its targeted modulation of mitochondrial proteins and mTOR signaling that regulates autophagy.

摘要

α-山竹黄酮(α-M)是一种具有已知抗氧化特性的氧杂蒽酮衍生物,已证明对氧化应激下的神经元具有保护作用,氧化应激是帕金森病(PD)发病机制中的关键因素。然而,其对PD中线粒体完整性和自噬的影响仍了解不足。因此,本研究旨在探讨α-M在调节线粒体蛋白缺陷中的作用及其对mTOR通路的影响,这两者在自噬调节中都至关重要。本研究调查了α-M预处理对1-甲基-4-苯基吡啶鎓(MPP)诱导的SH-SY5Y多巴胺能神经元神经毒性的影响。MPP是一种线粒体复合物I抑制剂,显著降低了线粒体蛋白NDUFS3和TIMM23的表达,诱导了线粒体损伤,并引发了过度自噬,LC3-II/LC3-I比值升高和磷酸化Beclin-1表达增加证明了这一点。这些变化伴随着mTOR信号通路的失调,包括mTOR磷酸化增加及其下游效应物p70S6K的抑制。α-M预处理恢复了NDUFS3和TIMM23水平,保留了线粒体形态和膜电位,并通过减轻MPP诱导的LC3B积累和Beclin-1激活来减少自噬激活。此外,α-M通过降低mTOR磷酸化和恢复p70S6K活性来恢复mTOR信号通路的平衡,抵消了MPP引起的自噬失调。重要的是,α-M在正常条件下没有毒性,表明其保护作用取决于环境,仅在细胞应激期间被激活。这些发现突出了α-M作为PD治疗剂的潜力,通过其对调节自噬的线粒体蛋白和mTOR信号的靶向调节提供神经保护。

https://cdn.ncbi.nlm.nih.gov/pmc/blobs/50ee/12377958/84add02a0e62/APS2025-5567858.001.jpg

文献AI研究员

20分钟写一篇综述,助力文献阅读效率提升50倍。

立即体验

用中文搜PubMed

大模型驱动的PubMed中文搜索引擎

马上搜索

文档翻译

学术文献翻译模型,支持多种主流文档格式。

立即体验