Suppr超能文献

丹参酮IIA的超分子自组装构建抗肿瘤药物递送平台

Supramolecular Self-assembly of Tanshinone IIA to Construct an Antitumor Drug Delivery Platform.

作者信息

Zou Yiman, Zheng Yu, Liu Yue, Zhao Haoyu, Zhang Yunyu, Zhao Qun, Li Gang, Chen Linwei, Chen Rui

机构信息

School of Pharmacy, Nanjing University of Chinese Medicine, Nanjing 210023, China.

Department of Pharmacy, The Affiliated Taizhou People's Hospital of Nanjing Medical University, Taizhou 225300, China.

出版信息

ACS Omega. 2025 Aug 8;10(32):35916-35929. doi: 10.1021/acsomega.5c03030. eCollection 2025 Aug 19.

Abstract

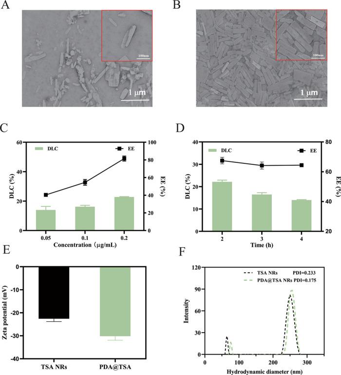
has been reported to exhibit significant antitumor effects, primarily due to its active ingredient, Tanshinone IIA (TSA). However, its low solubility and bioavailability pose challenges for its application. This study employed the antisolvent precipitation method to explore the self-assembly potential of TSA molecules for developing possible soluble nanomedicine. It was found that the morphology of self-assembled TSA aggregates was nanorods, and finally, numerous TSA nanorods (TSA NRs) were synthesized. Our findings indicate that TSA can self-assemble into nanorods through hydrophobic interactions and π-π stacking. Additionally, a polydopamine (PDA) coating, along with polyethylene glycol (PEG) and folic acid (FA) modifications, was applied to the TSA NRs to achieve high drug loading capacity, high stability, and a targeted delivery system. The resulting nanomedicine, PEG-PDA@TSA NRs, exhibits excellent dispersion and stability, remaining stable under physiological conditions. The antitumor efficacy of this system was evaluated using an H22 tumor mouse model, and the results demonstrated that FA-modified PEG-PDA@TSA NRs can significantly inhibit tumor growth . This study successfully developed a FA-PEG-PDA@TSA NR nanodrug delivery system, effectively enhancing the pharmacological activity of TSA and providing a novel formulation strategy for cancer treatment.

摘要

据报道,它具有显著的抗肿瘤作用,主要归因于其活性成分丹参酮IIA(TSA)。然而,其低溶解度和生物利用度对其应用提出了挑战。本研究采用抗溶剂沉淀法探索TSA分子的自组装潜力,以开发可能的可溶性纳米药物。结果发现,自组装的TSA聚集体形态为纳米棒,最终合成了大量的TSA纳米棒(TSA NRs)。我们的研究结果表明,TSA可以通过疏水相互作用和π-π堆积自组装成纳米棒。此外,对TSA NRs进行了聚多巴胺(PDA)包被以及聚乙二醇(PEG)和叶酸(FA)修饰,以实现高载药量、高稳定性和靶向递送系统。所得的纳米药物PEG-PDA@TSA NRs表现出优异的分散性和稳定性,在生理条件下保持稳定。使用H22肿瘤小鼠模型评估了该系统的抗肿瘤疗效,结果表明FA修饰的PEG-PDA@TSA NRs可以显著抑制肿瘤生长。本研究成功开发了一种FA-PEG-PDA@TSA NR纳米药物递送系统,有效增强了TSA的药理活性,并为癌症治疗提供了一种新的制剂策略。

https://cdn.ncbi.nlm.nih.gov/pmc/blobs/7530/12371760/7b370cd92507/ao5c03030_0001.jpg

文献AI研究员

20分钟写一篇综述,助力文献阅读效率提升50倍。

立即体验

用中文搜PubMed

大模型驱动的PubMed中文搜索引擎

马上搜索

文档翻译

学术文献翻译模型,支持多种主流文档格式。

立即体验