Suppr超能文献

对胰腺腺癌患者的转录组分析揭示了KRAS介导的PPAR通路改变。

Transcriptomic analysis on pancreatic adenocarcinoma patients uncovers KRAS-mediated PPAR pathway alteration.

作者信息

Defazio Giuseppe, Scolari Federico, Fancelli Sara, Polvani Simone, Lavacchi Daniele, Picariello Lucia, Tubita Alessandro, Luconi Michaela, Antonuzzo Lorenzo, Galli Andrea, Pillozzi Serena

机构信息

Department of Experimental and Clinical Biomedical Sciences "Mario Serio", University of Florence, Florence, Italy.

Clinical Oncology Unit, Careggi University Hospital, Florence, Italy.

出版信息

Front Oncol. 2025 Aug 11;15:1613773. doi: 10.3389/fonc.2025.1613773. eCollection 2025.

Abstract

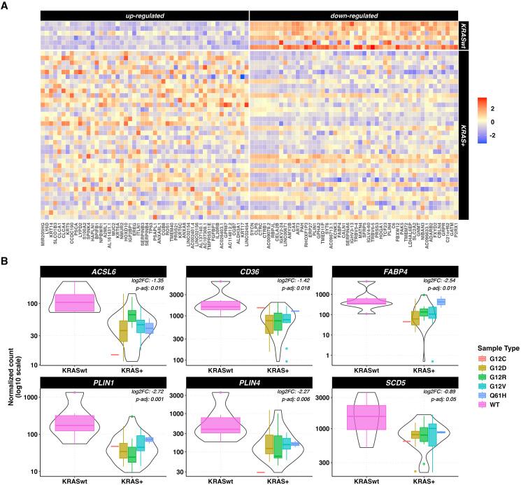
The incidence and mortality of pancreatic adenocarcinoma (PC) are expected to increase in the coming years, with survival rates remaining poor due to limited treatment options. KRAS mutations, present in over 70% of PC cases, drive aggressive tumor behavior through metabolic reprogramming and immune evasion; however, clinically effective inhibitors for the most common mutations are still lacking. In this study, we analyzed RNA sequencing data from TCGA datasets, comparing tumor versus normal pancreatic tissues and stratifying samples based on KRAS mutation status. Our findings reveal significant dysregulation of the peroxisome proliferator-activated receptor (PPAR) signaling pathway in PC, particularly in the context of KRAS mutations. These findings were validated through RT-qPCR in an independent cohort of primary samples. Key genes, including , , , , , and , were consistently downregulated in tumor tissues, with further reductions observed in KRAS-mutated samples. Overall, this study highlights the critical role of PPAR pathway disruption in KRAS-mutated PC, which should be further addressed to improve current treatment strategies.

摘要

预计未来几年胰腺腺癌(PC)的发病率和死亡率将会上升,由于治疗选择有限,生存率仍然很低。KRAS突变存在于超过70%的PC病例中,通过代谢重编程和免疫逃逸驱动侵袭性肿瘤行为;然而,针对最常见突变的临床有效抑制剂仍然缺乏。在本研究中,我们分析了来自TCGA数据集的RNA测序数据,比较肿瘤组织与正常胰腺组织,并根据KRAS突变状态对样本进行分层。我们的研究结果揭示了PC中过氧化物酶体增殖物激活受体(PPAR)信号通路的显著失调,特别是在KRAS突变的情况下。这些发现通过RT-qPCR在一个独立的原发性样本队列中得到验证。关键基因,包括 、 、 、 、 和 ,在肿瘤组织中持续下调,在KRAS突变样本中进一步降低。总体而言,本研究强调了PPAR通路破坏在KRAS突变型PC中的关键作用,应进一步探讨以改进当前的治疗策略。

https://cdn.ncbi.nlm.nih.gov/pmc/blobs/e2be/12375456/166f56987ec9/fonc-15-1613773-g001.jpg

文献AI研究员

20分钟写一篇综述,助力文献阅读效率提升50倍。

立即体验

用中文搜PubMed

大模型驱动的PubMed中文搜索引擎

马上搜索

文档翻译

学术文献翻译模型,支持多种主流文档格式。

立即体验