Suppr超能文献

腹腔注射氢气(H₂)通过抑制GSDMD和GSDME介导的细胞焦亡,减轻了蛋氨酸和胆碱缺乏饮食诱导的小鼠代谢功能障碍相关脂肪性肝病。

Hydrogen gas (H) delivered by intraperitoneal injection alleviated methionine- and choline-deficient diet-induced metabolic dysfunction-associated steatotic liver disease in mice via inhibiting GSDMD- and GSDME-mediated pyroptosis.

作者信息

Chen Yun, Wang Kangrong, Guo Wenhai, Lu Chengqin, Suo Wenting, Li Qiuling, Deng Yao, Chen Xinling, Dai Min, Zhang Xiaodong, Xu Jiean, Su Wen, Yang Shuangling, Yang Hongzhi, Yan Fuman, Liu Haimei, Zhang Yaxing

机构信息

Department of Physiology, School of Basic Medical Sciences, Guangzhou University of Chinese Medicine, Guangzhou, Guangdong, China.

Research Centre of Basic Integrative Medicine, School of Basic Medical Sciences, Guangzhou University of Chinese Medicine, Guangzhou, Guangdong, China.

出版信息

Front Pharmacol. 2025 Aug 8;16:1575106. doi: 10.3389/fphar.2025.1575106. eCollection 2025.

Abstract

BACKGROUND

Hydrogen gas (H), which is the lightest and diffusible gas molecule, has strong abilities to alleviate excessive oxidative stress, inflammation, and apoptosis. Inhalation of H is beneficial for preventing the damage of the lung, heart, brain, liver, kidneys, and many other organs. However, the effect of intraperitoneal injection of H on metabolic dysfunction-associated steatotic liver disease (MASLD) is unclear.

OBJECTIVE

The aim of this study is to investigate whether intraperitoneal injection of H can improve MASLD, and if so, what are the key innate immune mechanisms involved?

METHODS

The MASLD mouse model was established by feeding a methionine- and choline-deficient (MCD) diet for 3 weeks. H was daily given by intraperitoneal injection since the eighth day of MCD diet feeding, and lasted for 2 weeks. Serum levels of alanine aminotransferase (ALT) and aspartate aminotransferase (AST) were examined to evaluate liver injury. Hematoxylin and eosin (H&E) staining, Oil Red O staining, qPCR analysis of hepatic lipid metabolism genes, and detection of hepatic triglyceride (TG) levels were performed to evaluate hepatic steatosis. Masson trichrome staining and Collagen-I and Collagen-III protein levels were used to evaluate liver fibrosis. The liver 3-nitrotyrosine (3-NT) was detected by immunoblotting and immunofluorescence, and the levels of malondialdehyde (MDA) and reduced glutathione (GSH) were measured using kits to evaluate redox homeostasis. The activation of TLR4-mediated innate immune signaling and pyroptosis were tested by immunoblotting and immunofluorescence. Moreover, hepatic protective effect and anti-pyroptosis effect of H were further confirmed by H-rich DMEM-treated HepG2 cells .

RESULTS

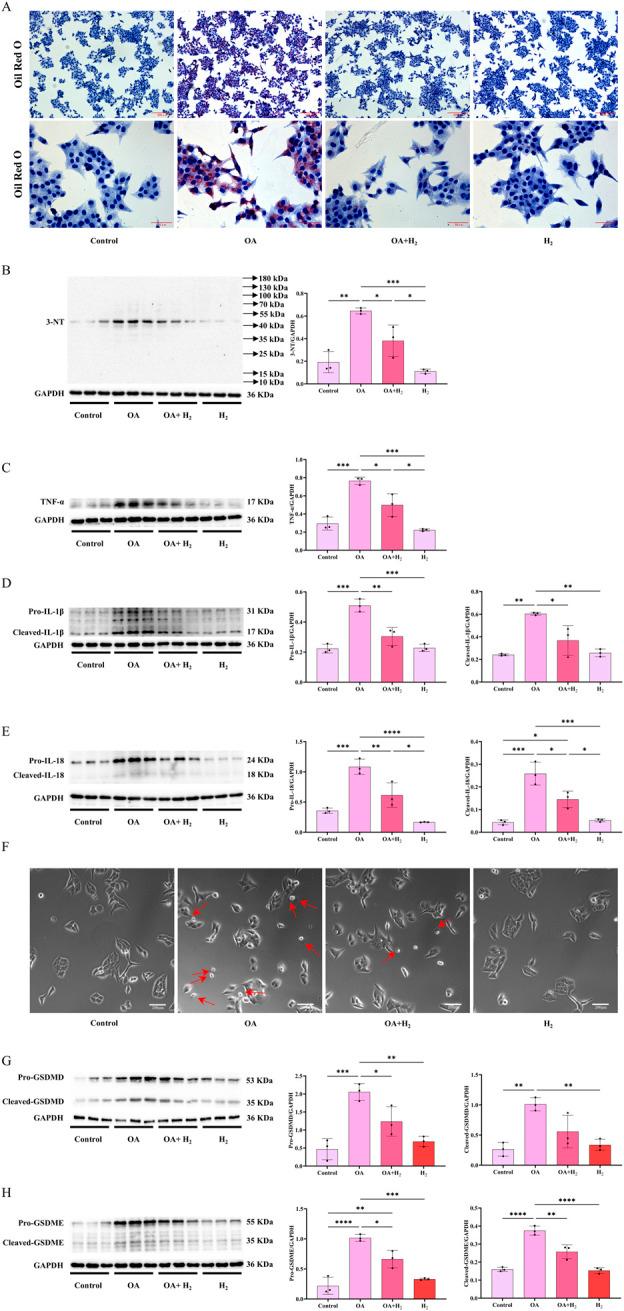
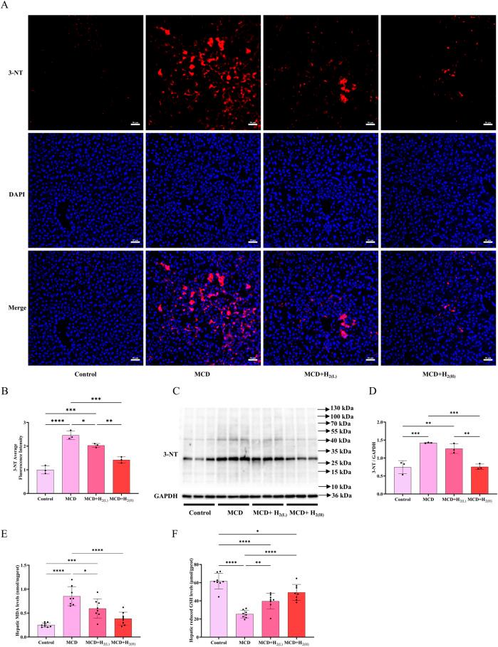
Supplementing with H by intraperitoneal injection protected MCD diet-fed mice against hepatic steatosis and fibrosis by down-regulating lipogenesis and fatty acid uptake genes, as well as hepatic Collagen-Ⅰ and Collagen-Ⅲ protein levels, while up-regulating lipid export genes. Mechanistically, H modulated hepatic redox homeostasis by suppressing 3-NT and MDA levels, while increasing the reduced GSH levels. Subsequently, reactive oxygen species (ROS)-related innate immune signaling, including the expression of TLR4, and the activation of NF-κB, ERK1/2, p38 MAPK, and JNK in the liver, were all inhibited by H treatment. These further contributed to inhibiting the expression of TNF-α, IL-1β, and IL-18 in the liver. The maturation of IL-1β and IL-18, the full-length of the classical pyroptosis trigger GSDMD, and the cleavage of GSDMD processed by Caspase-1 in NLRP3 inflammasome (including NLRP3, ASC, Caspase-1) were all blocked by H. In addition, H decreased both the full-length and cleaved forms of Caspase-11, Caspase-8, Caspase-3 and GSDME, and thus inhibiting the non-canonical pyroptosis signaling in the liver of MASLD mice. The anti-pyroptosis effects of H were further confirmed by the reduced expression of inflammatory cytokines, the decreased full-length and cleaved forms of GSDMD and GSDME, and the reduced number of HepG2 cells with pyroptotic morphology.

CONCLUSION

H is an anti-pyroptosis gas molecule, intraperitoneal injection of H is a novel therapeutic strategy for MASLD that deserves further investigation.

摘要

背景

氢气(H₂)是最轻且具有扩散性的气体分子,具有强大的减轻过度氧化应激、炎症和细胞凋亡的能力。吸入氢气有益于预防肺、心脏、大脑、肝脏、肾脏及许多其他器官的损伤。然而,腹腔注射氢气对代谢功能障碍相关脂肪性肝病(MASLD)的影响尚不清楚。

目的

本研究旨在探讨腹腔注射氢气是否能改善MASLD,若能改善,涉及的关键固有免疫机制是什么?

方法

通过给予蛋氨酸和胆碱缺乏(MCD)饮食3周建立MASLD小鼠模型。自给予MCD饮食的第8天起,每天腹腔注射氢气,持续2周。检测血清丙氨酸氨基转移酶(ALT)和天冬氨酸氨基转移酶(AST)水平以评估肝损伤。进行苏木精-伊红(H&E)染色、油红O染色、肝脏脂质代谢基因的qPCR分析以及肝脏甘油三酯(TG)水平检测以评估肝脏脂肪变性。采用Masson三色染色以及I型和III型胶原蛋白蛋白水平评估肝纤维化。通过免疫印迹和免疫荧光检测肝脏3-硝基酪氨酸(3-NT),并使用试剂盒测量丙二醛(MDA)和还原型谷胱甘肽(GSH)水平以评估氧化还原稳态。通过免疫印迹和免疫荧光检测TLR4介导的固有免疫信号激活和细胞焦亡。此外,用富氢DMEM处理HepG2细胞进一步证实氢气的肝脏保护作用和抗细胞焦亡作用。

结果

腹腔注射氢气补充剂可通过下调脂肪生成和脂肪酸摄取基因以及肝脏I型和III型胶原蛋白蛋白水平,同时上调脂质输出基因,保护喂食MCD饮食的小鼠免受肝脏脂肪变性和纤维化。机制上,氢气通过抑制3-NT和MDA水平,同时增加还原型GSH水平来调节肝脏氧化还原稳态。随后,氢气处理抑制了肝脏中与活性氧(ROS)相关的固有免疫信号,包括TLR4的表达以及NF-κB、ERK1/2、p38 MAPK和JNK 的激活。这些进一步导致肝脏中TNF-α、IL-1β和IL- – 18的表达受到抑制。氢气阻断了IL-1β和IL-18的成熟、经典细胞焦亡触发因子GSDMD的全长以及NLRP3炎性小体(包括NLRP3、ASC、Caspase-1)中由Caspase-1加工的GSDMD的裂解。此外,氢气降低了Caspase-11、Caspase-8、Caspase-3和GSDME的全长和裂解形式,从而抑制了MASLD小鼠肝脏中的非经典细胞焦亡信号。氢气的抗细胞焦亡作用通过炎性细胞因子表达降低、GSDMD和GSDME的全长和裂解形式减少以及具有细胞焦亡形态的HepG2细胞数量减少得到进一步证实。

结论

氢气是一种抗细胞焦亡气体分子,腹腔注射氢气是一种治疗MASLD的新策略,值得进一步研究。

https://cdn.ncbi.nlm.nih.gov/pmc/blobs/047e/12371243/79fcbc3cdacc/fphar-16-1575106-g001.jpg

文献AI研究员

20分钟写一篇综述,助力文献阅读效率提升50倍。

立即体验

用中文搜PubMed

大模型驱动的PubMed中文搜索引擎

马上搜索

文档翻译

学术文献翻译模型,支持多种主流文档格式。

立即体验