Suppr超能文献

AMP-17对耐药菌的抗菌活性、作用机制及其在伤口感染管理中的疗效

Antimicrobial activity and mechanistic insights of AMP-17 against drug-resistant and its efficacy in wound infection management.

作者信息

Tao Ruyu, Tian Chunren, Su Ting, Cai Ruxia, Song Dongxu, Zhao Na, Lei Yuansan, Jiao Zhenlong, Guo Guo

机构信息

Center of Laboratory Medicine, The Second Affiliated Hospital of Guizhou Medical University, Kaili, China.

School of Basic Medical Sciences, Guizhou Key Laboratory of Microbio and Infectious Disease Prevention & Control, Guizhou Medical University, Guiyang, China.

出版信息

Front Cell Infect Microbiol. 2025 Aug 8;15:1634825. doi: 10.3389/fcimb.2025.1634825. eCollection 2025.

Abstract

INTRODUCTION

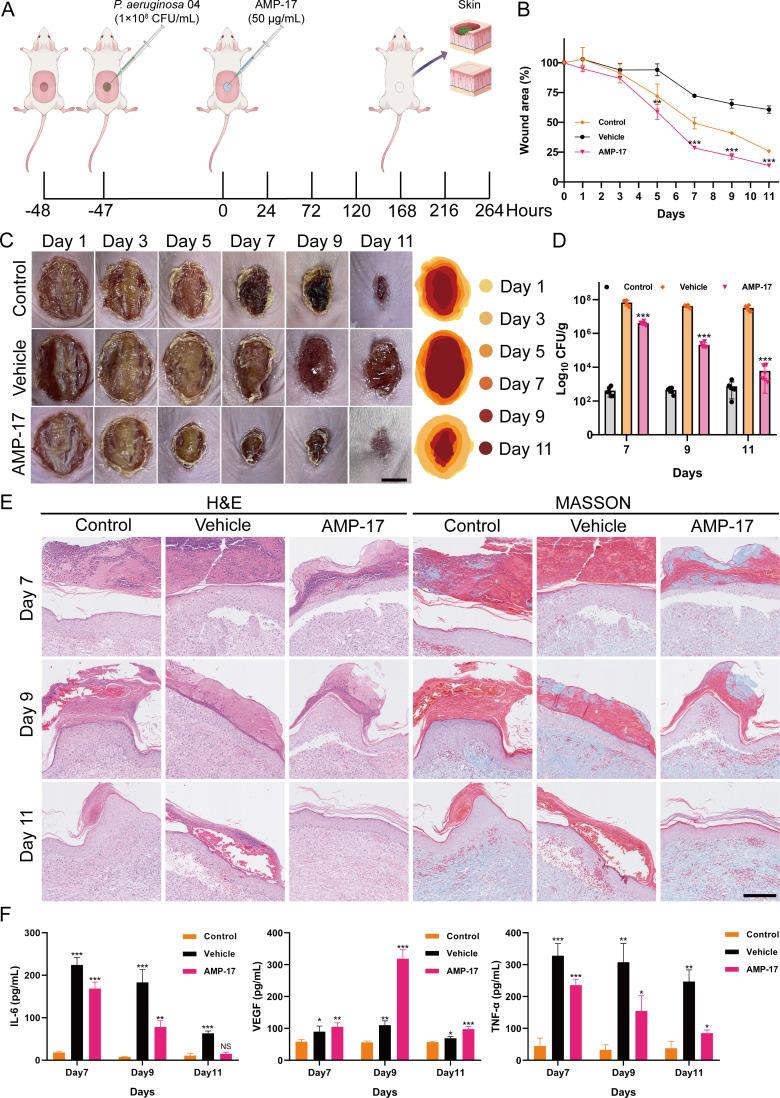
Chronic wound infections caused by drug-resistant bacteria have emerged as a global health challenge, affecting millions of patients annually and imposing a substantial economic and societal burden. However, current therapeutic approaches exhibit limited efficacy in treating drug-resistant wound infections, highlighting an urgent need for novel treatment strategies. Our previous studies have demonstrated that the antimicrobial peptide-17 (AMP-17) exhibits potent antibacterial activity, suggesting its potential as a promising anti-infective agent. Building on these findings, the present study isolated clinically relevant drug-resistant () strains and employed a combination of and experiments to systematically evaluate the efficacy of AMP-17 in combating drug-resistant infections and promoting wound healing. Furthermore, we preliminarily investigated the underlying mechanisms involved.

MATERIALS AND METHODS

MIC/MBC of AMP-17 against drug-resistant were determined by microbroth dilution and agar spot assays. Biofilm inhibition/eradication was assessed via crystal violet staining, while swarming motility was tested on semi-solid agar. A murine wound infection model was established to evaluate the antimicrobial activity of AMP-17, and the levels of relevant cytokines were measured to preliminarily explore its anti-inflammatory mechanisms. Furthermore, the effects of AMP-17 on membrane permeability, proton motive force (PMF), pyocyanin production, and reactive oxygen species (ROS) levels in drug-resistant Pseudomonas aeruginosa were systematically investigated using scanning electron microscopy (SEM), confocal laser scanning microscopy (CLSM), and a multifunctional fluorescence microplate reader.

RESULTS AND DISCUSSION

The results of this study demonstrate that AMP-17 exhibits significant antimicrobial activity against drug-resistant Pseudomonas aeruginosa. The underlying mechanisms primarily involve disruption of bacterial membrane integrity, alteration of proton motive force (PMF), increased intracellular ROS levels, and inhibition of bacterial motility, ultimately leading to bacterial cell death. Additionally, AMP-17 shows promising efficacy in inhibiting biofilm formation and eradicating mature biofilms of drug-resistant . In a murine wound infection model, AMP-17 displayed potent antimicrobial activity, significantly reducing bacterial load and downregulating pro-inflammatory cytokine expression, thereby effectively promoting wound healing. Collectively, these findings highlight the potential of AMP-17 as a promising therapeutic agent for combating drug-resistant infections and enhancing wound healing.

摘要

引言

由耐药菌引起的慢性伤口感染已成为一项全球性的健康挑战,每年影响数百万患者,并带来巨大的经济和社会负担。然而,目前的治疗方法在治疗耐药伤口感染方面疗效有限,这凸显了对新型治疗策略的迫切需求。我们之前的研究表明,抗菌肽-17(AMP-17)具有强大的抗菌活性,表明其有潜力成为一种有前景的抗感染剂。基于这些发现,本研究分离出临床相关的耐药()菌株,并采用(此处原文缺失相关实验名称)和(此处原文缺失相关实验名称)实验相结合的方法,系统地评估AMP-17对抗耐药感染和促进伤口愈合的疗效。此外,我们初步研究了其中涉及的潜在机制。

材料与方法

通过微量肉汤稀释法和琼脂斑点试验测定AMP-17对耐药菌的最低抑菌浓度/最低杀菌浓度。通过结晶紫染色评估生物膜抑制/根除情况,同时在半固体琼脂上测试群体运动能力。建立小鼠伤口感染模型以评估AMP-17的抗菌活性,并测量相关细胞因子水平以初步探索其抗炎机制。此外,使用扫描电子显微镜(SEM)、共聚焦激光扫描显微镜(CLSM)和多功能荧光酶标仪系统地研究了AMP-17对耐药铜绿假单胞菌膜通透性、质子动力势(PMF)、绿脓菌素产生和活性氧(ROS)水平的影响。

结果与讨论

本研究结果表明,AMP-17对耐药铜绿假单胞菌具有显著的抗菌活性。其潜在机制主要包括破坏细菌膜完整性、改变质子动力势(PMF)、增加细胞内ROS水平以及抑制细菌运动,最终导致细菌细胞死亡。此外,AMP-17在抑制耐药菌生物膜形成和根除成熟生物膜方面显示出有前景的疗效。在小鼠伤口感染模型中,AMP-17表现出强大的抗菌活性,显著降低细菌载量并下调促炎细胞因子表达,从而有效地促进伤口愈合。总体而言,这些发现凸显了AMP-17作为一种有前景的治疗剂用于对抗耐药菌感染和促进伤口愈合的潜力。

https://cdn.ncbi.nlm.nih.gov/pmc/blobs/f333/12370760/570381d099d4/fcimb-15-1634825-g001.jpg

文献AI研究员

20分钟写一篇综述,助力文献阅读效率提升50倍。

立即体验

用中文搜PubMed

大模型驱动的PubMed中文搜索引擎

马上搜索

文档翻译

学术文献翻译模型,支持多种主流文档格式。

立即体验