Suppr超能文献

黄芪甲苷IV通过改善线粒体功能和抑制神经元凋亡减轻脑缺血再灌注损伤。

Astragaloside IV Ameliorates Cerebral Ischemic-Reperfusion Injury via Improving Mitochondrial Function and Inhibiting Neuronal Apoptosis.

作者信息

He Tongtong, Zhou Xiaohong, Wang Xiaorong, Zhao Yanmeng, Liu Zhenyi, Gao Ping, Gao Weijuan, Jin Xiaofei

机构信息

Hebei Key Laboratory of Chinese Medicine Research on Cardio-Cerebrovascular Disease, Hebei University of Chinese Medicine, No. 3 Xingyuan Road, Luquan District, Shijiazhuang 050200, China.

出版信息

Curr Issues Mol Biol. 2025 Jul 29;47(8):597. doi: 10.3390/cimb47080597.

Abstract

UNLABELLED

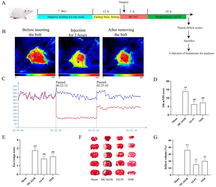
Cerebral ischemic-reperfusion injury (CIRI) involves mitochondrial dysfunction, with mitophagy playing a key role. Astragaloside IV (AS-IV) shows neuroprotective potential; however, its mechanisms related to mitochondrial function and apoptosis remain unclear.

METHODS

Using a rat MCAO/R model, we evaluated the AS-IV's effects via neurological scores, TTC staining, and histopathology. Molecular assays and docking were used to analyze mitophagy (PINK1, Parkin, p62, ROS, Bcl-2, and BAX) and apoptosis markers.

RESULTS

AS-IV improved neurological function, reduced infarct volume, and alleviated neuronal/mitochondrial damage. It upregulated PINK1/Parkin, decreased p62, and modulated Bcl-2/Bax. Docking confirmed AS-IV binds PINK1/Parkin with high affinity.

CONCLUSIONS

AS-IV protects against CIRI by regulating the PINK1/Parkin pathway, improving mitochondrial function, and inhibiting neuronal apoptosis, providing an experimental basis for the clinical use.

摘要

未标记

脑缺血再灌注损伤(CIRI)涉及线粒体功能障碍,其中线粒体自噬起关键作用。黄芪甲苷IV(AS-IV)显示出神经保护潜力;然而,其与线粒体功能和细胞凋亡相关的机制仍不清楚。

方法

使用大鼠大脑中动脉闭塞/再灌注(MCAO/R)模型,我们通过神经功能评分、TTC染色和组织病理学评估AS-IV的作用。分子检测和对接用于分析线粒体自噬(PINK1、Parkin、p62、活性氧、Bcl-2和BAX)和细胞凋亡标志物。

结果

AS-IV改善神经功能,减少梗死体积,并减轻神经元/线粒体损伤。它上调PINK1/Parkin,降低p62,并调节Bcl-2/Bax。对接证实AS-IV与PINK1/Parkin具有高亲和力结合。

结论

AS-IV通过调节PINK1/Parkin途径、改善线粒体功能和抑制神经元细胞凋亡来保护免受CIRI损伤,为临床应用提供了实验依据。

https://cdn.ncbi.nlm.nih.gov/pmc/blobs/3b28/12384316/ce6b9ccd9e18/cimb-47-00597-g001.jpg

文献AI研究员

20分钟写一篇综述,助力文献阅读效率提升50倍。

立即体验

用中文搜PubMed

大模型驱动的PubMed中文搜索引擎

马上搜索

文档翻译

学术文献翻译模型,支持多种主流文档格式。

立即体验