Suppr超能文献

脐带间充质干细胞衍生的细胞外囊泡通过降低软骨细胞中的氧化应激来增强软骨细胞功能。

Umbilical Cord Mesenchymal Stem Cell-Derived Extracellular Vesicles Enhance Chondrocyte Function by Reducing Oxidative Stress in Chondrocytes.

作者信息

Wu Che-Wei, Huang Yao-Hui, Shao Pei-Lin, Chang Ling-Hua, Lu Cheng-Chang, Chen Chung-Hwan, Fu Yin-Chih, Ho Mei-Ling, Chang Je-Ken, Wu Shun-Cheng

机构信息

Regenerative Medicine and Cell Therapy Research Center, Kaohsiung Medical University, No. 100, Shih-Chuan 1st Road, Kaohsiung 807, Taiwan.

Orthopaedic Research Center, College of Medicine, Kaohsiung Medical University, Kaohsiung 807, Taiwan.

出版信息

Int J Mol Sci. 2025 Aug 8;26(16):7683. doi: 10.3390/ijms26167683.

Abstract

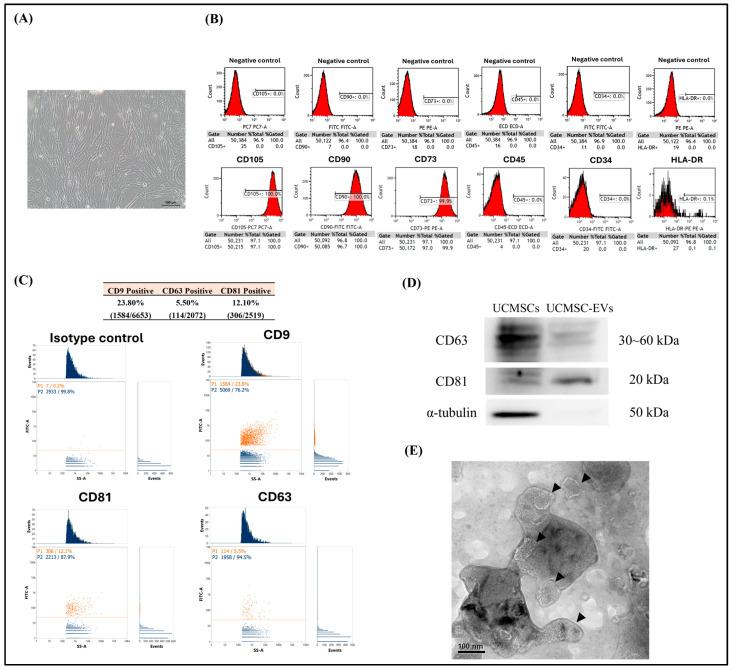
Articular cartilage (AC) has a very limited capacity for self-healing once damaged. Chondrocytes maintain AC homeostasis and are key cells in AC tissue engineering (ACTE). However, chondrocytes lose their function due to oxidative stress. Umbilical cord mesenchymal stem cells (UCMSCs) are investigated as an alternative cell source for ACTE. MSCs are known to regulate tissue regeneration through host cell modulation, largely via extracellular vesicle (EV)-mediated cell-to-cell communication. The purpose of this study was to verify whether UCMSC-derived EVs (UCMSC-EVs) enhance chondrocyte function. The mean particle sizes of the UCMSC-EVs were 79.8 ± 19.05 nm. Transmission electron microscopy (TEM) revealed that UCMSC-EVs exhibited a spherical morphology. The presence of CD9, CD63, and CD81 confirmed the identity of UCMSC-EVs, with α-tubulin undetected. UCMSC-EVs maintained chondrocyte survival, and increased chondrocyte proliferation after intake by chondrocytes. UCMSC-EVs upregulated mRNA levels of SOX-9, collagen type II (Col-II), and Aggrecan, while decreasing collagen type I (Col-I) levels. UCMSC-EVs reduced the oxidative stress of chondrocytes by reducing mitochondrial superoxide production and increasing protein levels of SOD-2 and Sirt-3 in chondrocytes. The 50 most abundant known microRNAs (miRNAs) derived from UCMSC-EVs were selected for gene ontology (GO) and Kyoto Encyclopedia of Genes and Genomes (KEGG) pathway analyses. GO analysis revealed enrichment in pathways associated with small GTPase-mediated signal transduction, GTPase regulatory activity, and mitochondrial matrix. The KEGG analysis indicated that these miRNAs may regulate chondrocyte function through the PI3K-Akt, MAPK, and cAMP signaling pathways. In summary, this study shows that UCMSC-EVs enhance chondrocyte function and may be applied to ACTE.

摘要

关节软骨(AC)一旦受损,其自我修复能力非常有限。软骨细胞维持AC的稳态,是AC组织工程(ACTE)中的关键细胞。然而,软骨细胞会因氧化应激而丧失其功能。脐带间充质干细胞(UCMSCs)被作为ACTE的替代细胞来源进行研究。已知间充质干细胞(MSCs)主要通过细胞外囊泡(EV)介导的细胞间通讯来调节宿主细胞,从而调控组织再生。本研究的目的是验证UCMSC衍生的EVs(UCMSC-EVs)是否能增强软骨细胞功能。UCMSC-EVs的平均粒径为79.8±19.05纳米。透射电子显微镜(TEM)显示UCMSC-EVs呈球形形态。CD9、CD63和CD81的存在证实了UCMSC-EVs的特性,未检测到α-微管蛋白。UCMSC-EVs维持软骨细胞的存活,并在被软骨细胞摄取后增加软骨细胞的增殖。UCMSC-EVs上调了SOX-9、II型胶原蛋白(Col-II)和聚集蛋白聚糖的mRNA水平,同时降低了I型胶原蛋白(Col-I)的水平。UCMSC-EVs通过减少线粒体超氧化物的产生以及增加软骨细胞中SOD-2和Sirt-3的蛋白水平,降低了软骨细胞的氧化应激。从UCMSC-EVs中筛选出50种最丰富的已知微小RNA(miRNAs)进行基因本体论(GO)和京都基因与基因组百科全书(KEGG)通路分析。GO分析显示在与小GTP酶介导的信号转导、GTP酶调节活性和线粒体基质相关的通路中富集。KEGG分析表明,这些miRNAs可能通过PI3K-Akt、MAPK和cAMP信号通路调节软骨细胞功能。总之,本研究表明UCMSC-EVs增强了软骨细胞功能,可能适用于ACTE。

https://cdn.ncbi.nlm.nih.gov/pmc/blobs/4f55/12386668/e40c8b902ea1/ijms-26-07683-g001.jpg

文献AI研究员

20分钟写一篇综述,助力文献阅读效率提升50倍。

立即体验

用中文搜PubMed

大模型驱动的PubMed中文搜索引擎

马上搜索

文档翻译

学术文献翻译模型,支持多种主流文档格式。

立即体验