Suppr超能文献

klotho缺乏会促进骨骼肌无力,并与运动单位连接受损有关。

Klotho Deficiency Promotes Skeletal Muscle Weakness and Is Associated with Impaired Motor Unit Connectivity.

作者信息

Bean Linda A, Thomas Connor, Villa Juan F, Fitt Alexander J, Javier Areli Jannes S, Agrawal Akanksha, Whitney Hanna, Dos Santos Guilherme Nascimento, White Kenneth E, Huot Joshua R, Welc Steven S

机构信息

Department of Anatomy, Cell Biology & Physiology, Indiana University School of Medicine, Indianapolis, IN 46202, USA.

School of Medicine, Universidad CES, Medellin 050021, Colombia.

出版信息

Int J Mol Sci. 2025 Aug 19;26(16):7986. doi: 10.3390/ijms26167986.

Abstract

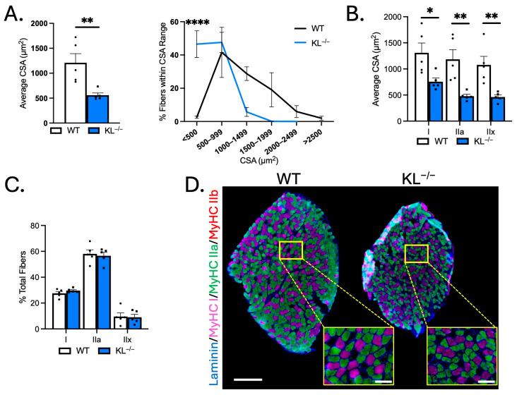
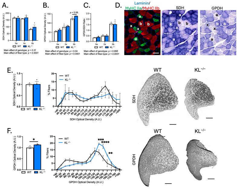
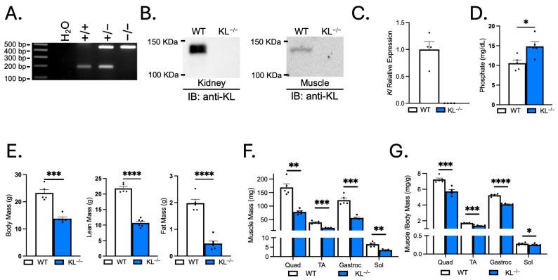
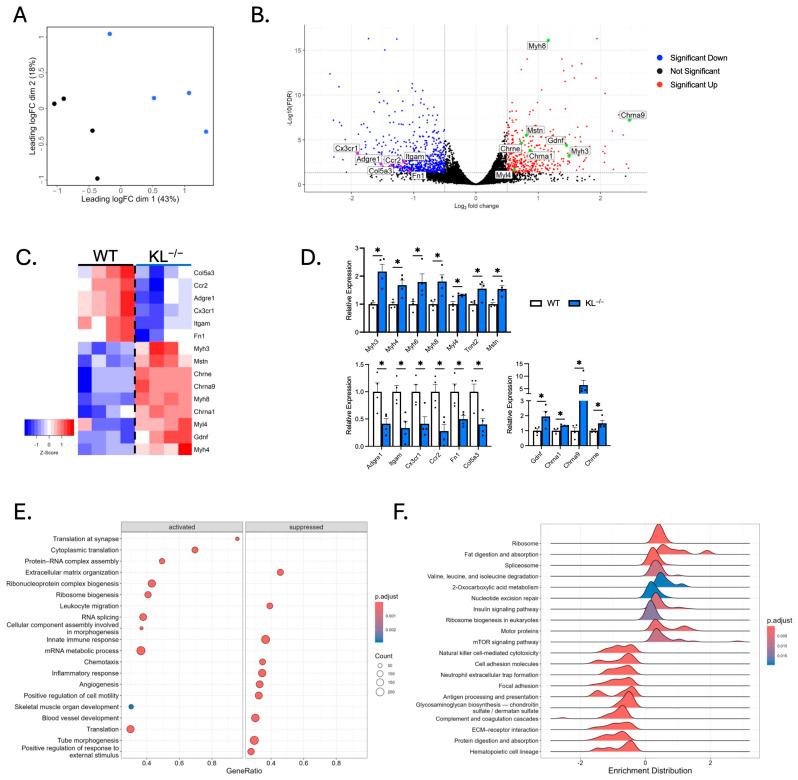
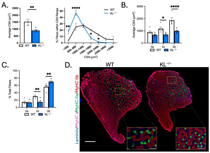
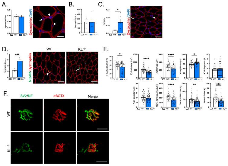
Muscle wasting and weakness are critical clinical problems that limit mobility and independence, reduce health span, and increase the risk of physical disability. The molecular basis for this has not been fully determined. Klotho expression is downregulated in conditions associated with muscle wasting, including aging, chronic kidney disease, and myopathy. The objective of this study was to investigate a mechanistic role for Klotho in regulating muscle wasting and weakness. Body weight, lean mass, muscle mass, and myofiber caliber were reduced in Klotho-deficient mice. In the tibialis anterior muscle of Klotho-null mice, type IIa myofibers were resistant to changes in size, and muscle composition differed with a higher concentration of type IIb fibers to the detriment of type IIx fibers. Glycolytic GPDH enzymatic activity also increased. Klotho-deficient mice showed impaired muscle contractility, with reduced twitch force, torque, and contraction-relaxation rates. RNA sequencing revealed upregulation of synaptic and fetal sarcomeric genes, prompting us to examine muscle innervation. Klotho deficiency led to neuromuscular junction remodeling, myofiber denervation, and functional motor unit loss. Loss of motor units correlated with absolute torque. Collectively, these findings reveal a novel mechanism through which systemic Klotho deficiency disrupts muscle synapses and motor unit connectivity, potentially contributing to muscle wasting and weakness.

摘要

肌肉萎缩和无力是严重的临床问题,会限制活动能力和独立性,缩短健康寿命,并增加身体残疾的风险。其分子基础尚未完全确定。在与肌肉萎缩相关的情况下,包括衰老、慢性肾病和肌病,klotho的表达会下调。本研究的目的是探讨klotho在调节肌肉萎缩和无力中的机制作用。klotho基因缺陷小鼠的体重、瘦体重、肌肉量和肌纤维直径均降低。在klotho基因敲除小鼠的胫前肌中,IIa型肌纤维对大小变化有抗性,且肌肉组成不同,IIb型纤维浓度较高,对IIx型纤维不利。糖酵解甘油磷酸脱氢酶的酶活性也增加。klotho基因缺陷小鼠表现出肌肉收缩力受损,抽搐力、扭矩和收缩-松弛率降低。RNA测序显示突触和胎儿肌节基因上调,促使我们检查肌肉神经支配情况。klotho基因缺陷导致神经肌肉接头重塑、肌纤维去神经支配和功能性运动单位丧失。运动单位的丧失与绝对扭矩相关。总的来说,这些发现揭示了一种新机制,即全身性klotho缺乏会破坏肌肉突触和运动单位连接,可能导致肌肉萎缩和无力。

https://cdn.ncbi.nlm.nih.gov/pmc/blobs/fd5d/12386194/6d5439fc98aa/ijms-26-07986-g001.jpg

文献AI研究员

20分钟写一篇综述,助力文献阅读效率提升50倍。

立即体验

用中文搜PubMed

大模型驱动的PubMed中文搜索引擎

马上搜索

文档翻译

学术文献翻译模型,支持多种主流文档格式。

立即体验