Suppr超能文献

[物种名称]中[基因家族名称]的全基因组鉴定分析及其在[另一物种名称]中的表达分析

Genome-Wide Identification Analysis of the Gene Family in and Its Expression Analysis in .

作者信息

Ma Mengyuan, Zhao Meng, Wang Jiaxing, Zhang Jianhang, Qin Shuwei, Ke Ji, Fan Lvbing, Yang Wanting, Shen Wenjie, Lu Yaqian, Bao Mingqiang, Cao Aiping, Li Hongbin, Ismayil Asigul

机构信息

Ministry of Education Key Laboratory of Xinjiang Phytomedicine Resource Utilization, College of Life Sciences, Shihezi University, Shihezi 832000, China.

出版信息

Genes (Basel). 2025 Aug 14;16(8):961. doi: 10.3390/genes16080961.

Abstract

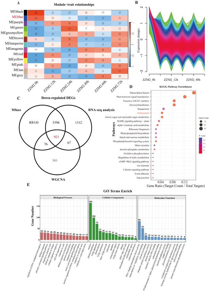
: RAB11 (RABA) is a type of RAB GTPase. RAB GTPases are key components of membrane trafficking mechanisms, Rab11 is implicated in a variety of biological developmental processes and responses to biotic and abiotic stresses. Nevertheless, the role of Rab11 in the defense mechanisms of cotton against () remains to be elucidated. : In the present study, by analyzing the transcriptome data of () infected with , in combination with gene ontology (GO) and Kyoto Encyclopedia of Genes and Genomes (KEGG) pathway analyses, the research focused on endocytosis. Further, through bioinformatics approaches, the endocytosis-related gene was identified. We conducted a genome-wide identification and analysis of in . In addition, by integrating transcription factor (TF) prediction, prediction of protein-protein interactions (PPI) and quantitative real-time polymerase chain reaction (qRT-PCR), the gene expression of at different infection periods of (0, 24 and 72 hpi) were analyzed and validated. : The analysis of transcriptome data revealed that the endocytosis pathway is implicated in the stress response of cotton to . Additionally, three genes were identified as being involved in this stress response. Phylogenetic analysis revealed that the 65 genes in the family could be divided into four subgroups, each with similar gene structures and conserved motif patterns. : The downregulation of in is closely linked to its defense against . TF prediction coupled with PPI offers a roadmap for dissecting the signaling pathways, functional validation, and network construction of the three genes.

摘要

RAB11(RABA)是一种RAB GTP酶。RAB GTP酶是膜运输机制的关键组成部分,Rab11参与多种生物发育过程以及对生物和非生物胁迫的反应。然而,Rab11在棉花抵御()的防御机制中的作用仍有待阐明。:在本研究中,通过分析感染()的()的转录组数据,结合基因本体论(GO)和京都基因与基因组百科全书(KEGG)通路分析,研究聚焦于内吞作用。此外,通过生物信息学方法,鉴定了与内吞作用相关的基因。我们对()中的()进行了全基因组鉴定和分析。另外,通过整合转录因子(TF)预测、蛋白质-蛋白质相互作用(PPI)预测和定量实时聚合酶链反应(qRT-PCR),分析并验证了()在()不同感染时期(0、24和72小时 post-infection,hpi)的基因表达。:转录组数据分析表明,内吞作用途径参与棉花对()的应激反应。此外,三个()基因被鉴定为参与这种应激反应。系统发育分析表明,()家族中的65个基因可分为四个亚组,每个亚组具有相似的基因结构和保守基序模式。:()中()的下调与其对()的防御密切相关。TF预测结合PPI为剖析这三个()基因的信号通路、功能验证和网络构建提供了路线图。

https://cdn.ncbi.nlm.nih.gov/pmc/blobs/a4e9/12385879/17500173b7fb/genes-16-00961-g001.jpg

文献AI研究员

20分钟写一篇综述,助力文献阅读效率提升50倍。

立即体验

用中文搜PubMed

大模型驱动的PubMed中文搜索引擎

马上搜索

文档翻译

学术文献翻译模型,支持多种主流文档格式。

立即体验