Suppr超能文献

BAG4在急性髓系白血病中的表达分析、诊断意义及生物学功能

Expression Analysis, Diagnostic Significance and Biological Functions of BAG4 in Acute Myeloid Leukemia.

作者信息

Akidan Osman, Yaman Selçuk, Ozer Yaman Serap, Misir Sema

机构信息

Department of Hematology, Mengucek Gazi Education and Research Hospital, 24180 Erzincan, Turkey.

Department of Medical Biochemistry, Trabzon Kanuni Training and Research Hospital, 61290 Trabzon, Turkey.

出版信息

Medicina (Kaunas). 2025 Jul 24;61(8):1333. doi: 10.3390/medicina61081333.

Abstract

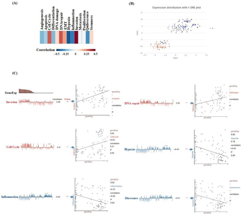
: A thorough comprehension of the essential molecules and related processes underlying the carcinogenesis, proliferation, and recurrence of acute myeloid leukemia (AML) is crucial. This study aimed to investigate the expression levels, diagnostic and prognostic significance and biological roles of Bcl-2-associated athanogene 4 (BAG4) in AML carcinogenesis. : Gene expression profiles were analyzed using publicly available datasets, particularly GSE9476 and TCGA, using tools such as GEO2R, GEPIA2, UALCAN and TIMER2.0. The immune infiltration correlation was examined using the GSCA platform, while the function of BAG4 at the single-cell level was analyzed via CancerSEA. Protein-protein and gene-gene interaction networks were constructed using STRING and GeneMANIA, and enrichment analyses were performed using GO, KEGG and DAVID. Expression validation was performed using RT-qPCR in HL-60 (AML) and HaCaT (normal) cells, and ROC curve analysis evaluated the diagnostic accuracy. : BAG4 was significantly overexpressed in AML tissues and cell lines compared with healthy controls. High BAG4 expression was associated with poor overall survival and strong diagnostic power (AUC = 0.944). BAG4 was positively associated with immune cell infiltration and negatively associated with CD4+/CD8+ T and NK cells. At the single-cell level, BAG4 was associated with proliferation, invasion, and DNA repair functions. Functional network analysis showed that BAG4 interacted with apoptosis and necroptosis-related genes such as BCL2, BAG3 and TNFRSF1A and was enriched in pathways such as NF-κB, TNF signaling and apoptosis. : BAG4 is overexpressed in AML and is associated with adverse clinical outcomes and immune modulation. It may play an important role in leukemogenesis by affecting apoptotic resistance and immune evasion. BAG4 has potential as a diagnostic biomarker and treatment target in AML, but further in vivo and clinical validation is needed.

摘要

全面理解急性髓系白血病(AML)发生、增殖和复发的关键分子及相关过程至关重要。本研究旨在探讨Bcl-2相关抗凋亡基因4(BAG4)在AML发生中的表达水平、诊断和预后意义及生物学作用。使用GEO2R、GEPIA2、UALCAN和TIMER2.0等工具,对公开可用数据集,特别是GSE9476和TCGA进行基因表达谱分析。使用GSCA平台检测免疫浸润相关性,通过CancerSEA分析BAG4在单细胞水平的功能。使用STRING和GeneMANIA构建蛋白质-蛋白质和基因-基因相互作用网络,并使用GO、KEGG和DAVID进行富集分析。使用RT-qPCR在HL-60(AML)和HaCaT(正常)细胞中进行表达验证,并通过ROC曲线分析评估诊断准确性。与健康对照相比,BAG4在AML组织和细胞系中显著过表达。高BAG4表达与总体生存率差和强大的诊断能力相关(AUC = 0.944)。BAG4与免疫细胞浸润呈正相关,与CD4+/CD8+ T细胞和NK细胞呈负相关。在单细胞水平,BAG4与增殖、侵袭和DNA修复功能相关。功能网络分析表明,BAG4与凋亡和坏死性凋亡相关基因如BCL2、BAG3和TNFRSF1A相互作用,并富集于NF-κB、TNF信号传导和凋亡等途径。BAG4在AML中过表达,与不良临床结果和免疫调节相关。它可能通过影响凋亡抗性和免疫逃逸在白血病发生中起重要作用。BAG4有潜力作为AML的诊断生物标志物和治疗靶点,但需要进一步的体内和临床验证。

https://cdn.ncbi.nlm.nih.gov/pmc/blobs/4e87/12387321/c0b67f734e03/medicina-61-01333-g001.jpg

文献AI研究员

20分钟写一篇综述,助力文献阅读效率提升50倍。

立即体验

用中文搜PubMed

大模型驱动的PubMed中文搜索引擎

马上搜索

文档翻译

学术文献翻译模型,支持多种主流文档格式。

立即体验