Suppr超能文献

对259份陆地棉种质资源棉籽营养品质多样性的综合评价

Comprehensive Evaluation of Nutritional Quality Diversity in Cottonseeds from 259 Upland Cotton Germplasms.

作者信息

Huang Yiwen, Li Chengyu, Fu Shouyang, Wu Yuzhen, Zhou Dayun, Huang Longyu, Peng Jun, Kuang Meng

机构信息

Zhengzhou Research Base, State Key Laboratory of Cotton Bio-Breeding and Integrated Utilization, School of Agricultural Sciences, Zhengzhou University, Zhengzhou 450001, China.

Western Agricultural Research Center, Chinese Academy of Agricultural Sciences, Changji 831100, China.

出版信息

Foods. 2025 Aug 20;14(16):2895. doi: 10.3390/foods14162895.

Abstract

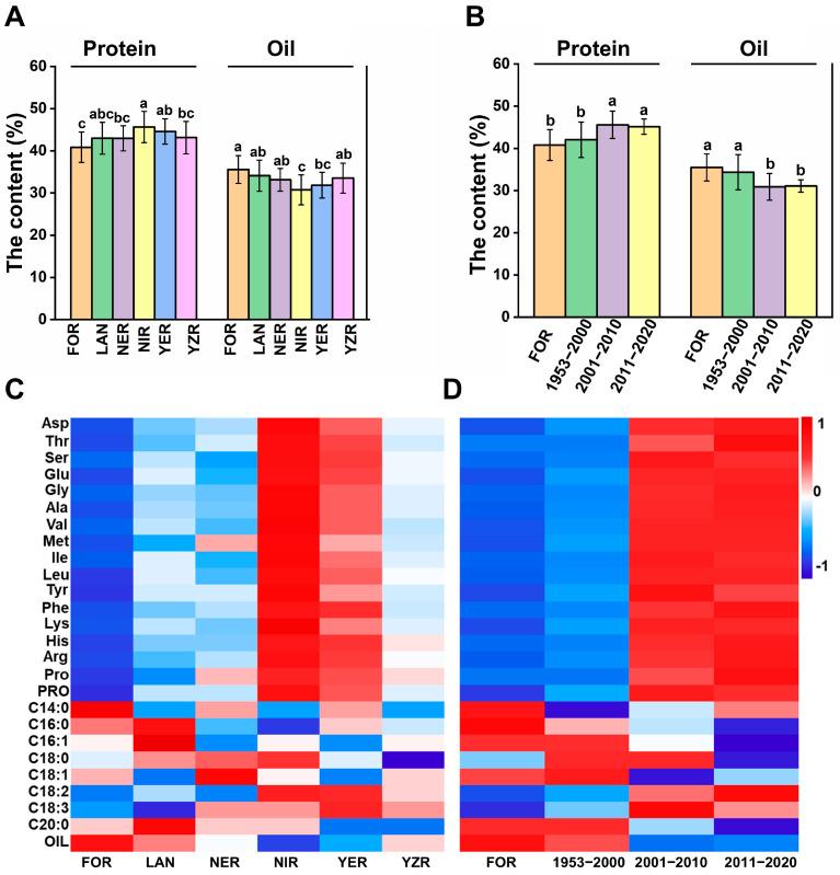
Cottonseeds, rich in high-quality protein and fatty acids, represent a vital plant-derived feedstuff and edible oil resource. To systematically investigate genetic variation patterns in nutritional quality and screen superior germplasm, this study analyzed 26 nutritional quality traits and 8 fiber traits across 259 upland cotton ( L.) accessions using multivariate statistical approaches. Results revealed significant genetic diversity in cottonseed nutritional profiles, with coefficients of variation ranging from 3.42% to 26.37%. Moreover, with advancements in breeding periods, the contents of protein, amino acids, and the proportion of unsaturated fatty acids (UFAs) increased, while oil content and C16:0 levels decreased. Correlation analyses identified significant positive associations ( < 0.05) between proteins, amino acids, UFAs, and most fiber traits, except for seed index (SI), fiber micronaire (FM), and fiber elongation (FE). Through a principal component analysis-fuzzy membership function (PCA-FMF) model, 13 elite accessions (F > 0.75) with high protein content, high UFA proportion, and excellent fiber quality were identified. These findings provide both data-driven foundations and practical germplasm resources for value-added utilization of cottonseed and coordinated breeding for dual-quality traits of nutrition and fiber.

摘要

棉籽富含优质蛋白质和脂肪酸,是重要的植物源饲料和食用油资源。为系统研究营养品质的遗传变异模式并筛选优良种质,本研究采用多元统计方法,对259份陆地棉种质的26个营养品质性状和8个纤维性状进行了分析。结果表明,棉籽营养成分存在显著的遗传多样性,变异系数在3.42%至26.37%之间。此外,随着育种年代的推进,蛋白质、氨基酸含量以及不饱和脂肪酸(UFA)比例增加,而油含量和C16:0水平降低。相关性分析确定,蛋白质、氨基酸、UFA与除籽指(SI)、纤维马克隆值(FM)和纤维伸长率(FE)外的大多数纤维性状之间存在显著正相关(<0.05)。通过主成分分析-模糊隶属函数(PCA-FMF)模型,鉴定出13份高蛋白含量、高UFA比例且纤维品质优良的优异种质(F>0.75)。这些发现为棉籽的增值利用以及营养和纤维双品质性状的协同育种提供了数据驱动的基础和实用的种质资源。

https://cdn.ncbi.nlm.nih.gov/pmc/blobs/6dae/12385719/ca545e07c70a/foods-14-02895-g001.jpg

文献AI研究员

20分钟写一篇综述,助力文献阅读效率提升50倍。

立即体验

用中文搜PubMed

大模型驱动的PubMed中文搜索引擎

马上搜索

文档翻译

学术文献翻译模型,支持多种主流文档格式。

立即体验