Suppr超能文献

xCT介导的胱氨酸摄取受损驱动骨骼肌细胞中的丝氨酸和脯氨酸代谢重编程以及线粒体裂变。

Impaired xCT-mediated cystine uptake drives serine and proline metabolic reprogramming and mitochondrial fission in skeletal muscle cells.

作者信息

Kanaan Michel N, Karam Charbel Y, Kennedy Luke S, Pileggi Chantal A, Hamilton Lauren, Cuperlovic-Culf Miroslava, Harper Mary-Ellen

机构信息

Department of Biochemistry, Microbiology and Immunology, Faculty of Medicine, University of Ottawa, 451 Smyth Road, K1H 8M5, Ottawa, ON, Canada; Ottawa Institute of Systems Biology, University of Ottawa, K1H 8M5, ON, Canada.

Department of Biochemistry, Microbiology and Immunology, Faculty of Medicine, University of Ottawa, 451 Smyth Road, K1H 8M5, Ottawa, ON, Canada; Ottawa Institute of Systems Biology, University of Ottawa, K1H 8M5, ON, Canada; National Research Council of Canada, Digital Technologies Research Centre, 1200 Montreal Road, K1A 0R6, Ottawa, ON, Canada.

出版信息

Redox Biol. 2025 Aug 21;86:103839. doi: 10.1016/j.redox.2025.103839.

Abstract

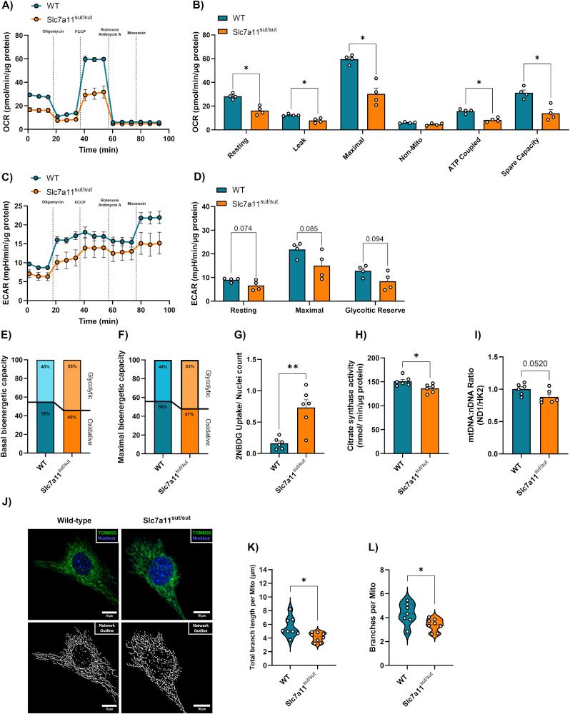
Muscle satellite cell (MuSC) proliferation is tightly regulated by redox homeostasis and nutrient availability, which are often disrupted in muscular pathologies. Beyond its role in maintaining cellular redox homeostasis, this study identified a key metabolic role for cystine/glutamate antiporter xCT in proliferating MuSCs. We investigated the impact of impaired xCT-mediated cystine import in Slc7a11 MuSCs isolated from mice that harbor a mutation in the SLC7A11 gene, which encodes xCT. We used complementary approaches to study how disrupted cystine import affects glutathione (GSH) redox, cellular bioenergetics, mitochondrial dynamics, and metabolism. Oxygen consumption rates of Slc7a11 MuSCs were lower, indicative of compromised mitochondrial oxidative capacity. This was accompanied by a fragmented mitochondrial network associated with OPA1 cleavage and redox-sensitive DRP1 oligomerization. Metabolomic profiling revealed a distinct metabolic signature in Slc7a11 MuSCs, manifested by major differences in BCAAs, pyrimidines, cysteine, methionine, and GSH. Despite lower overall bioenergetic flux, stable-isotope tracing analyses (SITA) showed that xCT deficiency increased glucose uptake, channeling glucose-derived carbons into de novo serine biosynthesis to fuel cysteine production via the transsulfuration pathway, partially compensating for disrupted GSH redox. Furthermore, xCT deficiency triggered upregulated pyrroline-5-carboxylate synthase (P5CS)-mediated proline reductive biosynthesis. By directing glutamate into proline synthesis, MuSCs apparently downregulate oxidative phosphorylation (OXPHOS) and regulate intracellular glutamate levels in response to impaired cystine/glutamate antiporter function. Our findings highlight the roles of xCT in regulating redox balance and metabolic reprogramming in proliferating MuSCs, providing insights that may inform therapeutic strategies for muscular and redox-related pathologies.

摘要

肌肉卫星细胞(MuSC)的增殖受到氧化还原稳态和营养可用性的严格调控,而在肌肉疾病中这些调控常被破坏。除了在维持细胞氧化还原稳态中的作用外,本研究还确定了胱氨酸/谷氨酸反向转运体xCT在增殖的MuSCs中的关键代谢作用。我们研究了xCT介导的胱氨酸摄取受损对从小鼠分离的Slc7a11 MuSCs的影响,这些小鼠的SLC7A11基因发生突变,该基因编码xCT。我们使用互补方法来研究胱氨酸摄取中断如何影响谷胱甘肽(GSH)氧化还原、细胞生物能量学、线粒体动力学和代谢。Slc7a11 MuSCs的氧消耗率较低,表明线粒体氧化能力受损。这伴随着与OPA1切割和氧化还原敏感的DRP1寡聚化相关的线粒体网络碎片化。代谢组学分析揭示了Slc7a11 MuSCs中独特的代谢特征,表现为支链氨基酸、嘧啶、半胱氨酸、蛋氨酸和GSH的显著差异。尽管总体生物能量通量较低,但稳定同位素示踪分析(SITA)表明,xCT缺乏会增加葡萄糖摄取,将葡萄糖衍生的碳导向从头合成丝氨酸,以通过转硫途径为半胱氨酸生成提供燃料,部分补偿GSH氧化还原的破坏。此外,xCT缺乏会触发脯氨酸-5-羧酸合酶(P5CS)介导的脯氨酸还原生物合成上调。通过将谷氨酸导向脯氨酸合成,MuSCs显然下调氧化磷酸化(OXPHOS)并响应胱氨酸/谷氨酸反向转运体功能受损来调节细胞内谷氨酸水平。我们的研究结果突出了xCT在调节增殖的MuSCs中的氧化还原平衡和代谢重编程中的作用,为肌肉和氧化还原相关疾病的治疗策略提供了见解。

https://cdn.ncbi.nlm.nih.gov/pmc/blobs/a105/12410216/2a529c5c0b81/ga1.jpg

文献AI研究员

20分钟写一篇综述,助力文献阅读效率提升50倍。

立即体验

用中文搜PubMed

大模型驱动的PubMed中文搜索引擎

马上搜索

文档翻译

学术文献翻译模型,支持多种主流文档格式。

立即体验