Suppr超能文献

成年小胶质细胞中的细胞骨架控制对于恢复神经发育性突触和认知缺陷至关重要。

Cytoskeletal control in adult microglia is essential to restore neurodevelopmental synaptic and cognitive deficits.

作者信息

Kessels Sofie, Trippaers Chloë, Mertens Melanie, Hamad Ibrahim, Rombaut Ben, Janssen Art, Ramanathan Keerthana, Duwé Sam, Gharghani Adelaïde M, Theuwis Rune, Delbroek Amber, Vangansewinkel Tim, Berden Lisa, Beeken Jolien, Vandormael Patrick, Poovathingal Suresh, Voets Thomas, Kleinewietfeld Markus, Nguyen Laurent, Antel Jack P, Healy Luke M, Cowley Sally A, Ishizuka Koko, Rigo Jean-Michel, Hendrix Jelle, Vanmierlo Tim, Dewachter Ilse, Alpizar Yeranddy A, Sawa Akira, Brône Bert

机构信息

Biomedical Research Institute, BIOMED, Hasselt University, UHasselt, 3590 Diepenbeek, Belgium.

Department of Psychiatry, Johns Hopkins University School of Medicine, Baltimore, MD, USA.

出版信息

Sci Adv. 2025 Aug 29;11(35):eadw0128. doi: 10.1126/sciadv.adw0128.

Abstract

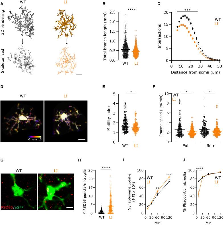
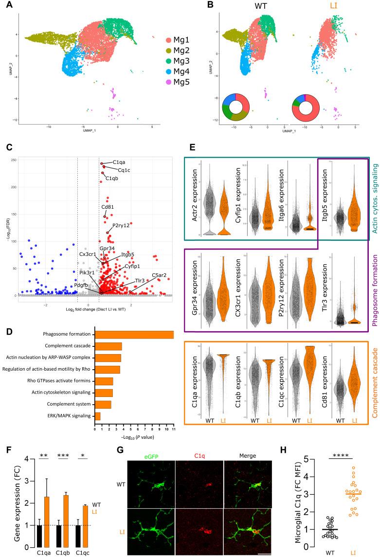
Synaptic dysfunction is a hallmark of neurodevelopmental disorders (NDDs), often linked to genes involved in cytoskeletal regulation. While the role of these genes has been extensively studied in neurons, microglial functions such as phagocytosis are also dependent on cytoskeletal dynamics. We demonstrate that disturbance of actin cytoskeletal regulation in microglia, modeled by genetically impairing the scaffold protein Disrupted-in-Schizophrenia 1 (DISC1), which integrates actin-binding proteins, causes a shift in actin regulatory balance favoring filopodial versus lamellipodial actin organization. The resulting microglia-specific dysregulation of actin dynamics leads to excessive uptake of synaptic proteins. Genetically engineered DISC1-deficient mice show diminished hippocampal excitatory transmission and associated spatial memory deficits. Reintroducing wild-type microglia-like cells via bone marrow transplantation in adult DISC1-deficient mice restores the synaptic function of neurons and rescues cognitive performance. These findings reveal a pivotal role for microglial actin cytoskeletal remodeling in preserving synaptic integrity and cognitive health. Targeting microglial cytoskeletal dynamics may effectively address cognitive impairments associated with NDDs, even in adulthood.

摘要

突触功能障碍是神经发育障碍(NDDs)的一个标志,通常与参与细胞骨架调节的基因有关。虽然这些基因在神经元中的作用已得到广泛研究,但小胶质细胞的功能,如吞噬作用,也依赖于细胞骨架动力学。我们证明,通过基因敲除整合肌动蛋白结合蛋白的支架蛋白精神分裂症相关断裂基因1(DISC1)来模拟小胶质细胞中肌动蛋白细胞骨架调节的紊乱,会导致肌动蛋白调节平衡向有利于丝状伪足而非片状伪足的肌动蛋白组织方向转变。由此产生的小胶质细胞特异性肌动蛋白动力学失调导致突触蛋白的过度摄取。基因工程构建的DISC1缺陷小鼠表现出海马兴奋性传递减弱及相关的空间记忆缺陷。通过骨髓移植在成年DISC1缺陷小鼠中重新引入野生型小胶质细胞样细胞可恢复神经元的突触功能并挽救认知能力。这些发现揭示了小胶质细胞肌动蛋白细胞骨架重塑在维持突触完整性和认知健康方面的关键作用。即使在成年期,针对小胶质细胞骨架动力学进行干预可能有效解决与NDDs相关的认知障碍。

https://cdn.ncbi.nlm.nih.gov/pmc/blobs/9e39/12396340/dadf9895dea8/sciadv.adw0128-f1.jpg

文献AI研究员

20分钟写一篇综述,助力文献阅读效率提升50倍。

立即体验

用中文搜PubMed

大模型驱动的PubMed中文搜索引擎

马上搜索

文档翻译

学术文献翻译模型,支持多种主流文档格式。

立即体验