Suppr超能文献

基于脱氧核酶的细胞内金属离子传感与成像的信号转导策略及…… (原文最后似乎不完整)

Signal Transduction Strategies for DNAzyme-Based Sensing and Imaging of Metal Ions in Cells and .

作者信息

Lewis Whitney, Farrell Annie, Pradhan Shreestika, Lu Yi

机构信息

Department of Chemistry, The University of Texas at Austin, Austin, Texas 78712, United States.

出版信息

Chem Biomed Imaging. 2025 Mar 20;3(8):473-498. doi: 10.1021/cbmi.4c00090. eCollection 2025 Aug 25.

Abstract

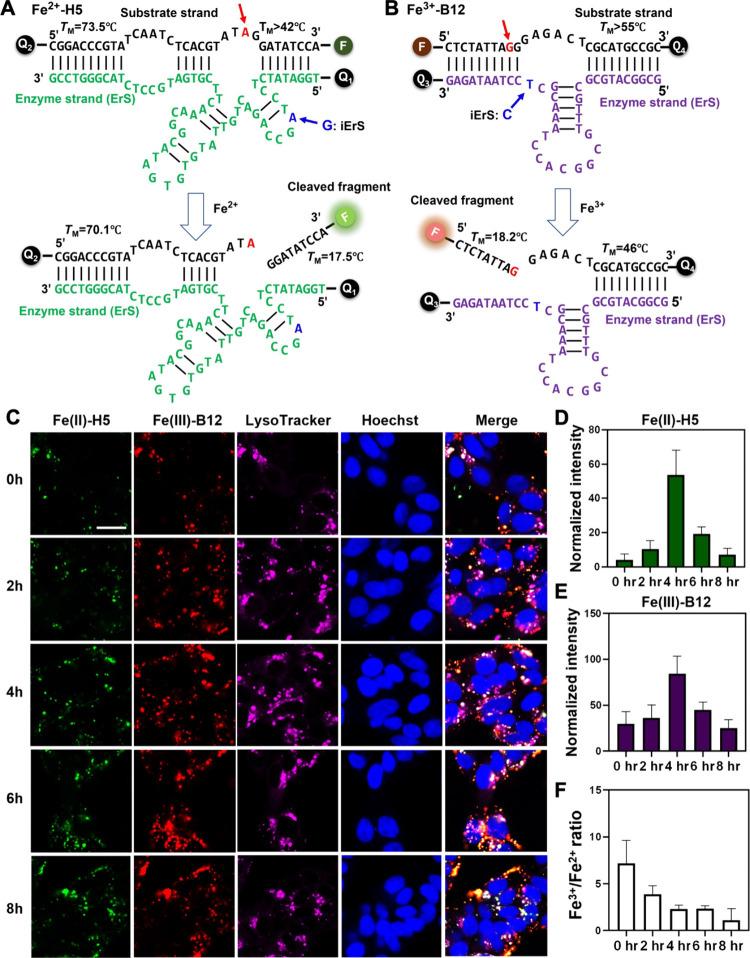
Metal ions play crucial roles in biological processes, and their dysregulation can lead to various diseases. Understanding the distribution of these metal ions provides deeper insight into their roles in both health and disease. DNAzymes offer a general approach for detecting nearly any metal ion within cells and with high sensitivity and selectivity, including different oxidation states of the same metal ion. This Review summarizes recent developments in signal transduction strategies for DNAzyme-based sensing and imaging of metal ions in living cells and . We examine various signal transduction strategies to convert metal ion binding by DNAzymes into measurable signals. These strategies include fluorescence imaging using small molecules, nanostructures and nanoparticles, motors and machines, and other fluorescent materials as well as bioluminescence imaging. We then provide recent examples of applying these DNAzyme-based fluorescence or bioluminescence imaging methods to understand metal ion dynamics and their roles in diseases in living cells and . Finally, we discuss future directions for advancing intracellular and metal ion imaging using DNAzymes.

摘要

金属离子在生物过程中发挥着关键作用,其失调会导致各种疾病。了解这些金属离子的分布有助于更深入地洞察它们在健康和疾病中的作用。脱氧核酶提供了一种通用方法,可用于在细胞内以高灵敏度和选择性检测几乎任何金属离子,包括同一金属离子的不同氧化态。本综述总结了基于脱氧核酶的活细胞中金属离子传感与成像信号转导策略的最新进展。我们研究了各种信号转导策略,将脱氧核酶与金属离子的结合转化为可测量的信号。这些策略包括使用小分子、纳米结构和纳米颗粒、分子马达和机器以及其他荧光材料的荧光成像以及生物发光成像。然后,我们提供了最近应用这些基于脱氧核酶的荧光或生物发光成像方法来了解活细胞中金属离子动态及其在疾病中的作用的实例。最后,我们讨论了使用脱氧核酶推进细胞内金属离子成像的未来方向。

https://cdn.ncbi.nlm.nih.gov/pmc/blobs/2a9e/12381729/5faed731233f/im4c00090_0001.jpg

文献AI研究员

20分钟写一篇综述,助力文献阅读效率提升50倍。

立即体验

用中文搜PubMed

大模型驱动的PubMed中文搜索引擎

马上搜索

文档翻译

学术文献翻译模型,支持多种主流文档格式。

立即体验