Suppr超能文献

Car4阳性脂肪细胞祖细胞适应衰老环境,并通过谷胱甘肽代谢发挥抗活性氧的保护作用。

Car4-positive adipocyte progenitor cells adapt to the aging environment and work as protection against ROS via glutathione metabolism.

作者信息

Horino Masato, Ikeda Kenji, Okazaki Rei, Nakano Yujiro, Kaneda Ryo, Ishii Ryoko, Aoki Jun, Hara Kazunari, Takeuchi Akira, Niitsu Yoshihiro, Taguchi Kuniyuki, Kano Kuniyuki, Murakami Masanori, Tsujimoto Kazutaka, Komiya Chikara, Yamada Tetsuya

机构信息

Department of Molecular Endocrinology and Metabolism, Institute of Science Tokyo, 1-5-45 Yushima, Bunkyo-ku, 113-8510, Tokyo, Japan.

Department of Endocrinology and Metabolism, Kanazawa University Hospital, 13-1 Takara-machi, Kanazawa, 920-8641, Ishikawa, Japan.

出版信息

Sci Rep. 2025 Aug 29;15(1):31922. doi: 10.1038/s41598-025-17231-7.

Abstract

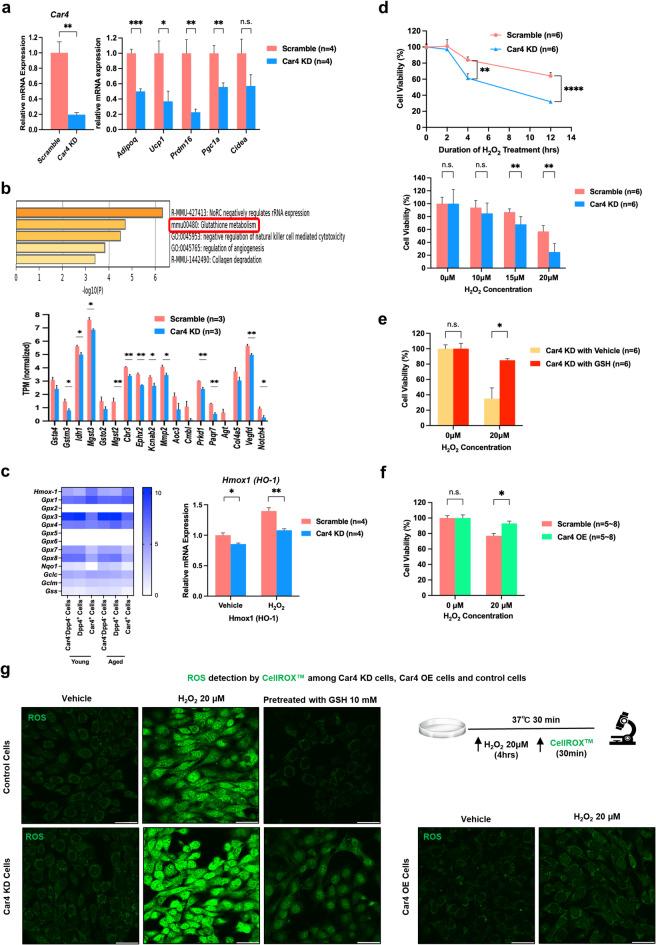
The induction of beige adipocytes is significantly reduced in aged mice due to the senescence of adipocyte progenitor cells (APCs). Recent studies have revealed the existence of beige adipocyte subtypes, suggesting that APCs comprise a heterogeneous population. Therefore, in this study, we aimed to elucidate the mechanism through which long-term cold exposure induces the production of beige adipocytes even in aged mice. Single-cell RNA sequencing identified carbonic anhydrase 4 (Car4)-positive APCs. The number of Car4-positive APCs increased with age and cold exposure. Car4 knockdown (KD) mitigated intracellular pH reduction and significantly suppressed beige adipocyte differentiation. Furthermore, Car4 KD cells demonstrated reduced expression of genes in the glutathione pathway and increased susceptibility to reactive oxygen species (ROS), which was alleviated by glutathione supplementation. Our findings suggest that ROS resistance is an adaptation to the cellular aging environment. Our study provides insights into the age-related decline in beige adipocyte induction and identifies Car4 as a potential therapeutic target for enhancing energy expenditure in elderly individuals. This may pave the way for the development of new strategies to combat age-related metabolic diseases and offer hope for improved health and longevity in an aging population.

摘要

由于脂肪细胞祖细胞(APC)的衰老,老年小鼠中米色脂肪细胞的诱导显著减少。最近的研究揭示了米色脂肪细胞亚型的存在,这表明APC构成了一个异质性群体。因此,在本研究中,我们旨在阐明长期冷暴露即使在老年小鼠中也能诱导米色脂肪细胞产生的机制。单细胞RNA测序鉴定出碳酸酐酶4(Car4)阳性的APC。Car4阳性APC的数量随年龄和冷暴露而增加。Car4基因敲低(KD)减轻了细胞内pH值的降低,并显著抑制了米色脂肪细胞的分化。此外,Car4基因敲低的细胞在谷胱甘肽途径中的基因表达降低,对活性氧(ROS)的敏感性增加,而补充谷胱甘肽可缓解这种情况。我们的研究结果表明,对ROS的抗性是对细胞衰老环境的一种适应。我们的研究为理解与年龄相关的米色脂肪细胞诱导减少提供了见解,并确定Car4是增强老年人能量消耗的潜在治疗靶点。这可能为开发对抗与年龄相关的代谢疾病的新策略铺平道路,并为改善老年人群的健康和寿命带来希望。

https://cdn.ncbi.nlm.nih.gov/pmc/blobs/e9ab/12397281/570724caccd7/41598_2025_17231_Fig1_HTML.jpg

文献AI研究员

20分钟写一篇综述,助力文献阅读效率提升50倍。

立即体验

用中文搜PubMed

大模型驱动的PubMed中文搜索引擎

马上搜索

文档翻译

学术文献翻译模型,支持多种主流文档格式。

立即体验