Suppr超能文献

长链非编码RNA H19通过HDAC1介导的WT1/Sp1转换促进间皮原代细胞获得间充质样侵袭表型。

Long noncoding RNA H19 promotes the acquisition of a mesenchymal-like invasive phenotype in mesothelial primary cells through an HDAC1-mediated WT1/Sp1 switch.

作者信息

Bontempi Giulio, Michetti Federica, Terri Michela, Battistelli Cecilia, Conigliaro Alice, Garbo Sabrina, Montaldo Claudia, Valente Sergio, Zwergel Clemens, Mai Antonello, Nahavandi Araghi Azadeh, Domenici Alessandro, Menè Paolo, Tripodi Marco, Strippoli Raffaele

机构信息

Department of Molecular Medicine, Sapienza University of Rome, Rome, Italy.

Gene Expression Laboratory, National Institute for Infectious Diseases, Lazzaro Spallanzani IRCCS, Rome, Italy.

出版信息

Cell Death Dis. 2025 Aug 31;16(1):663. doi: 10.1038/s41419-025-07956-8.

Abstract

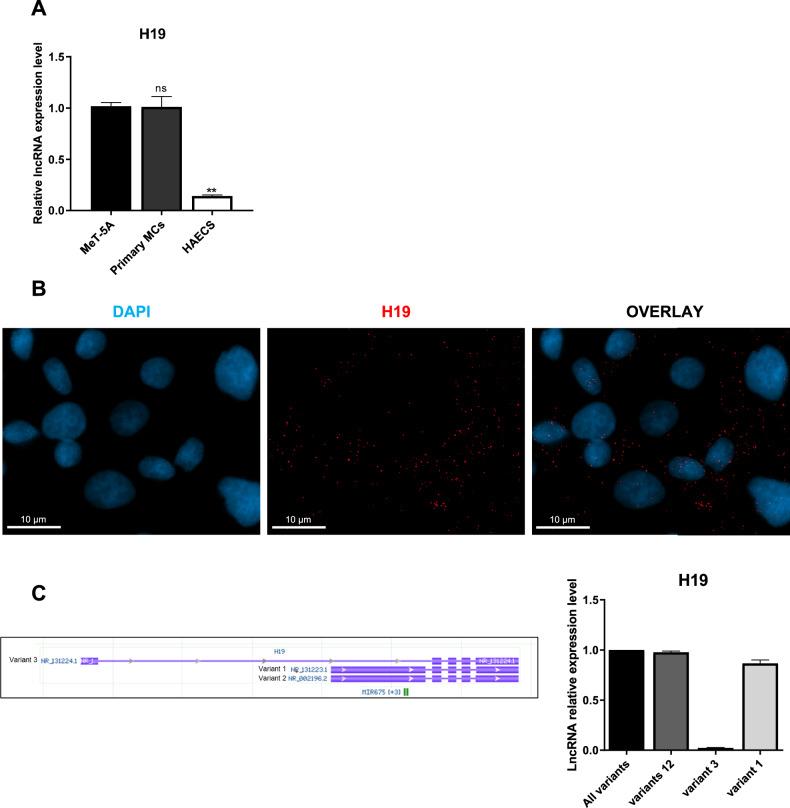
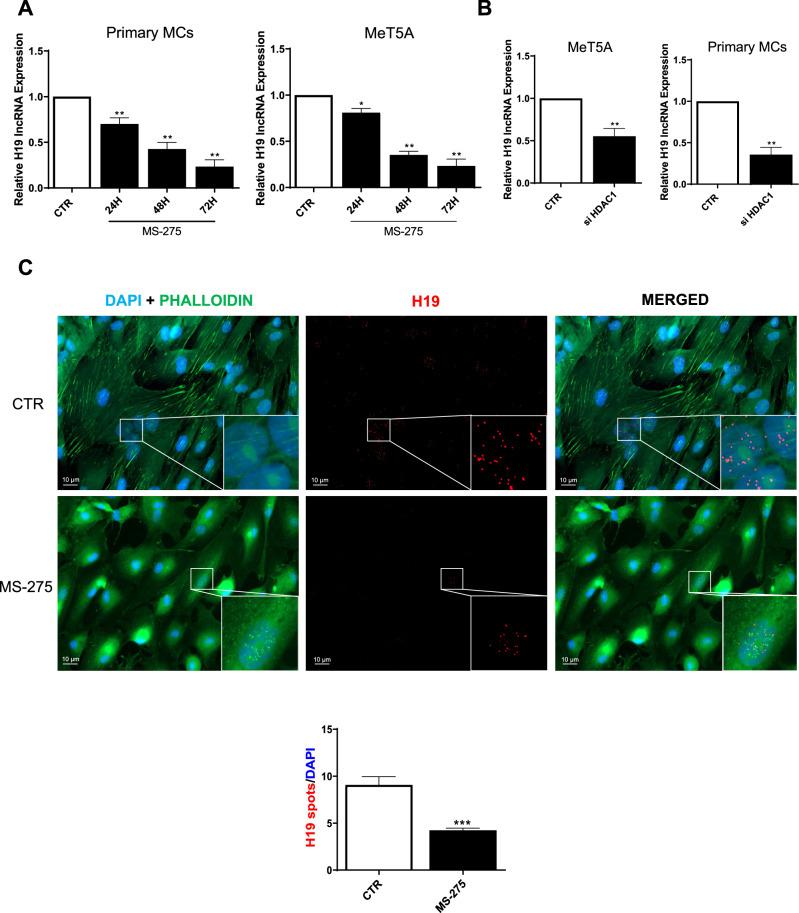
Peritoneal fibrosis is a pathological alteration of the peritoneal membrane occurring in pro-inflammatory conditions, including peritoneal dialysis (PD), a renal replacement therapy. Characteristic of this process is the acquisition of invasive/pro-fibrotic abilities by mesothelial cells (MCs) through induction of mesothelial to mesenchymal transition (MMT), a cell-specific form of EMT. Long noncoding (lnc) RNAs act as major players in physiologic regulatory circuitries of the cell. While LncRNA-H19 (lncH19), one of the first lncRNAs identified, has been broadly studied in tumorigenesis, its role in peritoneum fibrotic diseases has been scarcely addressed so far. Aim of this study was to investigate the role of H19 in the acquisition of a mesenchymal-like phenotype in primary fibrotic MCs from PD patients, and to elucidate epigenetic mechanisms controlling its expression. Genetic silencing/ectopic expression experiments revealed that H19 promoted the expression of MMT markers while downregulating the epithelial marker E-Cadherin, and favored MC directed migration and invasion on a collagen matrix. Silencing of three main H19 isoforms revealed a synergistic activity in the induction of a mesenchymal phenotype. Treatment with MS-275, an HDAC1-3 specific inhibitor previously known to promote MMT reversal, as well as HDAC1 genetic silencing, downregulated lncRNA H19 expression. Bioinformatic analysis revealed a binding sequence of Wilm's Tumor Protein 1 (WT1), the master gene of mesothelial differentiation, on the H19 promoter at an area with multiple acetylation peaks partially overlapping the binding site of Specificity protein 1 (Sp1), another transcription factor active in cellular plasticity regulation. Genetic silencing and Chromatin Immunoprecipitation (ChIP) experiments demonstrated that HDAC1 inhibition promotes a switch between WT1 and Sp1 in H19 promoter occupancy, favoring an inhibitory effect of WT1 on H19 expression and the reversal towards an epithelial-like phenotype. Overall, we discovered an HDAC1-WT1/Sp1-H19 axis potentially relevant to the design of new therapies aimed at counteracting peritoneal fibrosis.

摘要

腹膜纤维化是腹膜在包括腹膜透析(PD,一种肾脏替代疗法)在内的促炎条件下发生的病理改变。这一过程的特征是间皮细胞(MCs)通过诱导间皮-间充质转化(MMT,一种细胞特异性的上皮-间质转化形式)获得侵袭性/促纤维化能力。长链非编码(lnc)RNA在细胞的生理调节通路中起主要作用。虽然LncRNA-H19(lncH19)是最早发现的lncRNA之一,已在肿瘤发生方面得到广泛研究,但迄今为止其在腹膜纤维化疾病中的作用几乎未被涉及。本研究的目的是探讨H19在PD患者原发性纤维化MCs获得间充质样表型中的作用,并阐明控制其表达的表观遗传机制。基因沉默/异位表达实验表明,H19促进MMT标志物的表达,同时下调上皮标志物E-钙黏蛋白,并有利于MC在胶原基质上的定向迁移和侵袭。三种主要H19异构体的沉默揭示了在诱导间充质表型方面的协同活性。用MS-275(一种先前已知可促进MMT逆转的HDAC1-3特异性抑制剂)处理以及HDAC1基因沉默均下调了lncRNA H19的表达。生物信息学分析揭示了间皮分化的主基因威尔姆斯瘤蛋白1(WT1)在H19启动子上的一个结合序列,该区域有多个乙酰化峰,部分与另一个在细胞可塑性调节中起作用的转录因子特异性蛋白1(Sp1)的结合位点重叠。基因沉默和染色质免疫沉淀(ChIP)实验表明,HDAC1抑制促进了WT1和Sp1在H19启动子占据上的转换,有利于WT1对H19表达的抑制作用以及向上皮样表型的逆转。总体而言,我们发现了一个HDAC1-WT1/Sp1-H19轴,这可能与旨在对抗腹膜纤维化的新疗法设计相关。

https://cdn.ncbi.nlm.nih.gov/pmc/blobs/42bc/12398590/b3c804462595/41419_2025_7956_Fig1_HTML.jpg

文献AI研究员

20分钟写一篇综述,助力文献阅读效率提升50倍。

立即体验

用中文搜PubMed

大模型驱动的PubMed中文搜索引擎

马上搜索

文档翻译

学术文献翻译模型,支持多种主流文档格式。

立即体验