Suppr超能文献

强迫症中线粒体和程序性细胞死亡相关生物标志物的鉴定与实验验证

Identification and experimental validation of biomarkers related to mitochondrial and programmed cell death in obsessive-compulsive disorder.

作者信息

Mao Gaowei, Cong Weidong

机构信息

Fuzhou Neuropsychiatric Hospital Affiliated to Fujian Medical University, Fuzhou, Fujian, China.

The Second General Hospital of Fuzhou Neuropsychiatric prevention and treatment Hospital, Fuzhou, Fujian, China.

出版信息

Sci Rep. 2025 Aug 30;15(1):31971. doi: 10.1038/s41598-025-17606-w.

Abstract

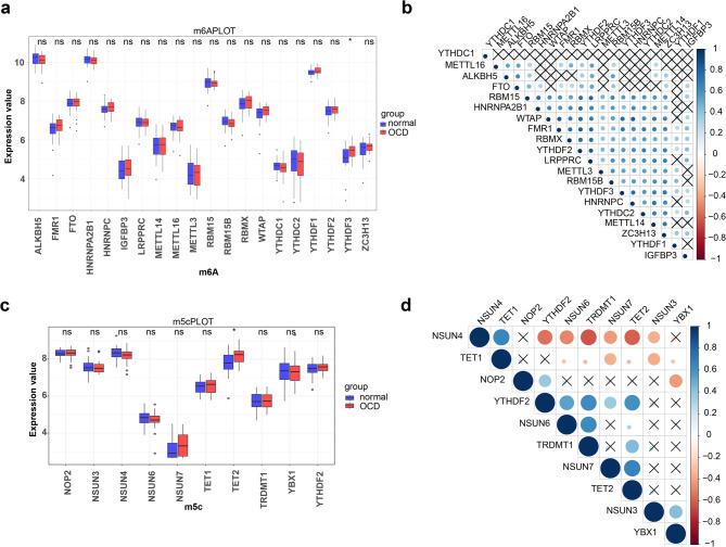
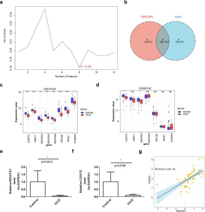
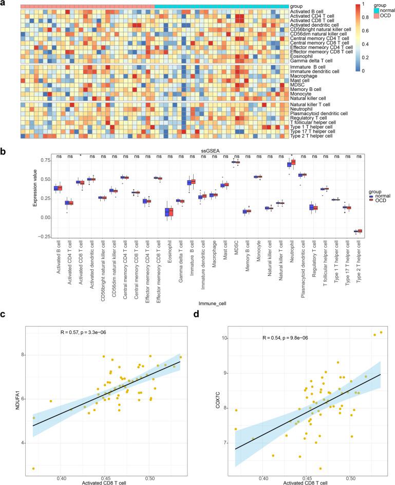
Background Mitochondrial-related genes (MRGs) and programmed cell death-related genes (PCD-RGs) have been proven to play important roles in obsessive-compulsive disorder (OCD), and identifying their shared biomarkers is conducive to the diagnosis and research of OCD. Methods Differentially expressed genes (DEGs) between OCD and control samples were identified from the GSE78104 dataset. Differentially expressed MRGs (DE MRGs) and PCD-RGs (DE-PCD-RGs) were derived by intersecting with MRG and PCD-RG gene sets, respectively, resulting in DE mitochondrial-related PCD (DE-MPCD) genes. Key OCD-related genes were identified using weighted gene co-expression network analysis (WGCNA), and candidate genes for OCD were selected by intersecting these with DE-MPCD-RGs. Machine learning algorithms were applied to further screen potential biomarkers from the GSE78104 and GSE60190 datasets. The expression levels of selected biomarkers were validated using reverse transcription-quantitative polymerase chain reaction (RT-qPCR) in samples from patients with OCD and healthy controls to assess the mRNA expression. Gene Set Enrichment Analysis (GSEA) was conducted to identify enriched pathways in these biomarkers. Immune cell infiltration patterns in OCD and potential therapeutic agents were also investigated. Results A total of 13 DE-MPCD-RGs were intersected with 374 key module genes, resulting in 12 candidate genes. Among these, eight potential biomarkers for OCD were identified. Notably, NDUFA1 and COX7C were significantly downregulated in OCD across both datasets and clinical samples, establishing them as reliable biomarkers for OCD. GSEA revealed that NDUFA1 and COX7C were significantly co-enriched in pathways such as "ribosome," "oxidative phosphorylation," "phosphorylation," and "Parkinson's disease." Furthermore, activated CD8 T cells and neutrophils were identified as the differential immune cell types between OCD and control samples. Additionally, 73 potential therapeutic agents were predicted through drug-target interaction analysis. Conclusion This study identified two mitochondrial-related biomarkers in OCD, providing novel perspectives on the disorder's pathogenesis. These findings hold promise for advancing early diagnosis and the development of targeted therapeutic strategies for OCD.

摘要

背景 线粒体相关基因(MRGs)和程序性细胞死亡相关基因(PCD - RGs)已被证明在强迫症(OCD)中发挥重要作用,识别它们的共同生物标志物有助于OCD的诊断和研究。方法 从GSE78104数据集中识别OCD样本与对照样本之间的差异表达基因(DEGs)。分别通过与MRG和PCD - RG基因集相交,得到差异表达的MRGs(DE MRGs)和PCD - RGs(DE - PCD - RGs),从而产生差异表达的线粒体相关程序性细胞死亡(DE - MPCD)基因。使用加权基因共表达网络分析(WGCNA)识别关键的OCD相关基因,并通过将这些基因与DE - MPCD - RGs相交来选择OCD的候选基因。应用机器学习算法从GSE78104和GSE60190数据集中进一步筛选潜在的生物标志物。使用逆转录定量聚合酶链反应(RT - qPCR)在OCD患者和健康对照的样本中验证所选生物标志物的表达水平,以评估mRNA表达。进行基因集富集分析(GSEA)以识别这些生物标志物中富集的通路。还研究了OCD中的免疫细胞浸润模式和潜在的治疗药物。结果 总共13个DE - MPCD - RGs与374个关键模块基因相交,产生了12个候选基因。其中,识别出8个OCD的潜在生物标志物。值得注意的是,在两个数据集和临床样本中,NDUFA1和COX7C在OCD中均显著下调,使其成为OCD可靠的生物标志物。GSEA显示,NDUFA1和COX7C在“核糖体”、“氧化磷酸化”、“磷酸化”和“帕金森病”等通路中显著共富集。此外,活化的CD8 T细胞和中性粒细胞被确定为OCD与对照样本之间的差异免疫细胞类型。另外,通过药物 - 靶标相互作用分析预测了73种潜在的治疗药物。结论 本研究在OCD中识别出两个线粒体相关的生物标志物,为该疾病的发病机制提供了新的视角。这些发现有望推动OCD的早期诊断和靶向治疗策略的发展。

https://cdn.ncbi.nlm.nih.gov/pmc/blobs/6332/12398541/41777e775166/41598_2025_17606_Fig1_HTML.jpg

文献AI研究员

20分钟写一篇综述,助力文献阅读效率提升50倍。

立即体验

用中文搜PubMed

大模型驱动的PubMed中文搜索引擎

马上搜索

文档翻译

学术文献翻译模型,支持多种主流文档格式。

立即体验