Suppr超能文献

超活化自然杀伤细胞:一种独特的自然杀伤细胞群体,能够分化干细胞并裂解MHC I类高分化肿瘤。

Supercharged NK cells: a unique population of NK cells capable of differentiating stem cells and lysis of MHC class I high differentiated tumors.

作者信息

Kaur Kawaljit, Chen Po-Chun, Jewett Anahid

机构信息

Division of Oral Biology and Medicine, The Jane and Jerry Weintraub Center for Reconstructive Biotechnology, University of California School of Dentistry, Los Angeles, USA.

The Jonsson Comprehensive Cancer Center, UCLA, Los Angeles, CA, USA.

出版信息

Cell Death Dis. 2025 Sep 1;16(1):665. doi: 10.1038/s41419-025-07986-2.

Abstract

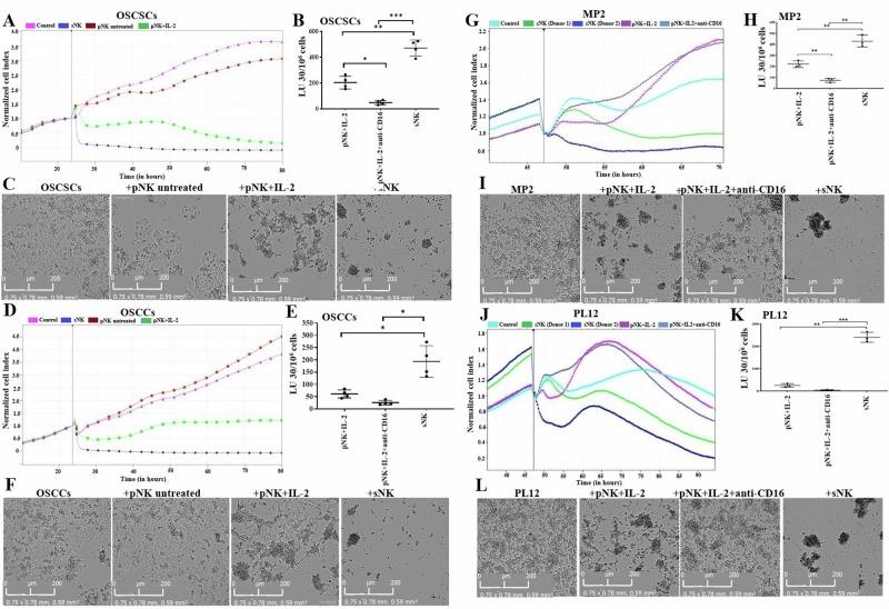
This study highlights the significance of supercharged NK (sNK) cells in inducing the lysis and differentiation of tumors at much higher levels compared to primary activated NK cells. sNK cells-induced higher release of growth factors, cytokines, and chemokines when compared to primary activated NK cells. When we used a similar level of IFN-γ from primary activated NK cells and sNK cells, the IFN-γ secreted from sNK cells exhibited greater potential to induce differentiation in both oral and pancreatic tumors. It is long known in the field of NK cells that primary NK cells induce significant lysis of stem-like/poorly differentiated tumors, but differentiated tumors are generally resistant to primary NK cell-mediated lysis. sNK cells, unlike primary activated NK cells, are found to highly target stem-like as well as differentiated tumors, indicating sNK cells can target not only tumors specific to NK cells but also those targeted by CD8+ T cells. Differentiation by sNK cells was inhibited less by the antibodies to IFN-γ and TNF-α when compared to that mediated by the primary activated NK cells, suggesting the role of other unexplored mechanisms in sNK cell-induced tumor differentiation. Overall, this study suggests the role of sNK cells in targeting the heterogeneous population of tumors, likely mediating the functions of both NK cells and T cells in controlling tumors, and inducing them to be effectively targeted by chemotherapy.

摘要

这项研究突出了增强型自然杀伤(sNK)细胞在诱导肿瘤细胞裂解和分化方面的重要性,与原代激活的自然杀伤细胞相比,其诱导水平要高得多。与原代激活的自然杀伤细胞相比,sNK细胞诱导生长因子、细胞因子和趋化因子的释放水平更高。当我们使用来自原代激活的自然杀伤细胞和sNK细胞的相似水平的干扰素-γ时,sNK细胞分泌的干扰素-γ在诱导口腔和胰腺肿瘤分化方面表现出更大的潜力。在自然杀伤细胞领域,长期以来人们都知道原代自然杀伤细胞能诱导干细胞样/低分化肿瘤发生显著裂解,但分化型肿瘤通常对原代自然杀伤细胞介导的裂解具有抗性。与原代激活的自然杀伤细胞不同,sNK细胞被发现能高度靶向干细胞样以及分化型肿瘤,这表明sNK细胞不仅能靶向自然杀伤细胞特异性的肿瘤,还能靶向CD8 + T细胞靶向的肿瘤。与原代激活的自然杀伤细胞介导的分化相比,sNK细胞介导的分化受干扰素-γ和肿瘤坏死因子-α抗体的抑制作用较小,这表明在sNK细胞诱导的肿瘤分化中存在其他未被探索的机制。总体而言,这项研究表明sNK细胞在靶向异质性肿瘤群体中的作用,可能介导自然杀伤细胞和T细胞在控制肿瘤中的功能,并促使它们有效地被化疗靶向。

https://cdn.ncbi.nlm.nih.gov/pmc/blobs/ed81/12402122/fe0a838fdb53/41419_2025_7986_Fig1_HTML.jpg

文献AI研究员

20分钟写一篇综述,助力文献阅读效率提升50倍。

立即体验

用中文搜PubMed

大模型驱动的PubMed中文搜索引擎

马上搜索

文档翻译

学术文献翻译模型,支持多种主流文档格式。

立即体验