Suppr超能文献

在临床前模型中,高保真Cas9介导的KRAS驱动突变靶向抑制肺癌。

High-fidelity Cas9-mediated targeting of KRAS driver mutations restrains lung cancer in preclinical models.

作者信息

Álvarez-Pérez Juan Carlos, Sanjuán-Hidalgo Juan, Arenas Alberto M, Hernández-Navas Ivan, Benitez-Cantos Maria S, Andrades Alvaro, Calabuig-Fariñas Silvia, Jantus-Lewintre Eloisa, Paz-Ares Luis, Ferrer Irene, Medina Pedro P

机构信息

Gene Expression Regulation and Cancer Group (CTS-993). GENYO. Centre for Genomics and Oncological Research: Pfizer-University of Granada-Andalusian Regional Government, Granada, Spain.

Department of Biochemistry and Molecular Biology I, Faculty of Sciences, University of Granada, Granada, Spain.

出版信息

Nat Commun. 2025 Sep 1;16(1):7080. doi: 10.1038/s41467-025-62350-4.

Abstract

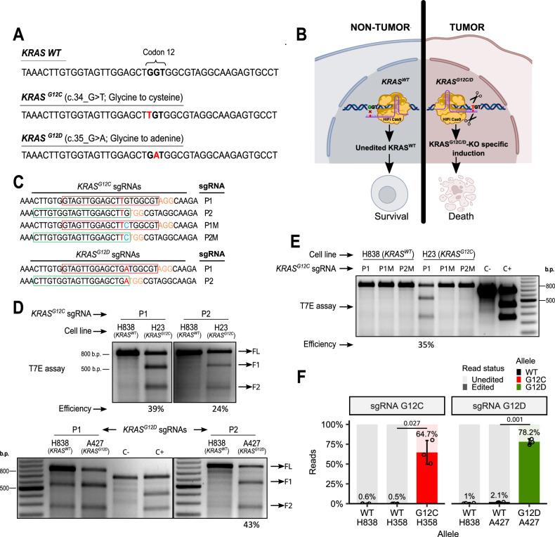
Missense mutations in the 12 codon of KRAS are key drivers of lung cancer, with glycine-to-cysteine (G12C) and glycine-to-aspartic acid (G12D) substitutions being among the most prevalent. These mutations are strongly associated with poor survival outcomes. Given the critical role of KRAS in lung cancer and other cancers, it remains as a major target for the development of new and complementary treatments. We have developed a CRISPR-High Fidelity (HiFi)-Cas9-based therapy strategy that can effectively and specifically target KRAS and KRAS mutants, avoiding KRAS off-targeting and affecting KRAS downstream pathways, thereby significantly reducing tumorgenicity. The delivery of HiFiCas9 components via ribonucleoprotein particles (RNPs) and adenovirus (AdV) effectively abrogates cell viability in KRAS-mutant Non-Small Cell Lung Cancer (NSCLC) preclinical models, including 2D and 3D cell cultures, cell-derived xenografts (CDX), and patient-derived xenograft organoids (PDXO). Our in vitro studies demonstrate that HiFiCas9-based therapy achieves superior KRAS inhibition compared to Sotorasib and effectively circumvents certain resistance mechanisms associated with Sotorasib treatment. Moreover, in vivo delivery using adenoviral particles significantly suppresses tumor growth in preclinical NSCLC models. Collectively, our findings establish HiFiCas9 as an effective therapeutic strategy with promising clinical applications, especially if in vivo delivery methods are further optimized.

摘要

KRAS第12密码子的错义突变是肺癌的关键驱动因素,其中甘氨酸到半胱氨酸(G12C)和甘氨酸到天冬氨酸(G12D)的替换最为常见。这些突变与不良的生存结果密切相关。鉴于KRAS在肺癌和其他癌症中的关键作用,它仍然是开发新的补充治疗方法的主要靶点。我们开发了一种基于CRISPR-高保真(HiFi)-Cas9的治疗策略,该策略可以有效且特异性地靶向KRAS及其突变体,避免KRAS脱靶并影响KRAS下游通路,从而显著降低肿瘤发生能力。通过核糖核蛋白颗粒(RNPs)和腺病毒(AdV)递送HiFiCas9组件可有效消除KRAS突变的非小细胞肺癌(NSCLC)临床前模型中的细胞活力,包括二维和三维细胞培养、细胞衍生异种移植(CDX)和患者衍生异种移植类器官(PDXO)。我们的体外研究表明,与索托拉西布相比,基于HiFiCas9的治疗在KRAS抑制方面表现更优,并有效规避了与索托拉西布治疗相关的某些耐药机制。此外,使用腺病毒颗粒进行体内递送可显著抑制临床前NSCLC模型中的肿瘤生长。总的来说,我们的研究结果表明HiFiCas9是一种具有前景的临床应用的有效治疗策略,特别是如果进一步优化体内递送方法。

https://cdn.ncbi.nlm.nih.gov/pmc/blobs/6863/12402321/019d081e8b8f/41467_2025_62350_Fig1_HTML.jpg

文献AI研究员

20分钟写一篇综述,助力文献阅读效率提升50倍。

立即体验

用中文搜PubMed

大模型驱动的PubMed中文搜索引擎

马上搜索

文档翻译

学术文献翻译模型,支持多种主流文档格式。

立即体验