Suppr超能文献

将一种粘蛋白糖蛋白分泌到肠上皮细胞的微绒毛中。

exports a mucin glycoprotein into the microvilli of intestinal epithelium.

作者信息

Xu Rui, Li Jieping, Wu Wenjie, Yang Zuwei, Zhang Shengchen, Yang Fuxian, Hou Tianyi, Guo Yaqiong, Feng Yaoyu, Xiao Lihua, Li Na

机构信息

State Key Laboratory for Animal Disease Control and Prevention, Center for Emerging and Zoonotic Diseases, College of Veterinary Medicine, South China Agricultural University, Guangzhou, China.

出版信息

Virulence. 2025 Dec;16(1):2553780. doi: 10.1080/21505594.2025.2553780. Epub 2025 Sep 2.

Abstract

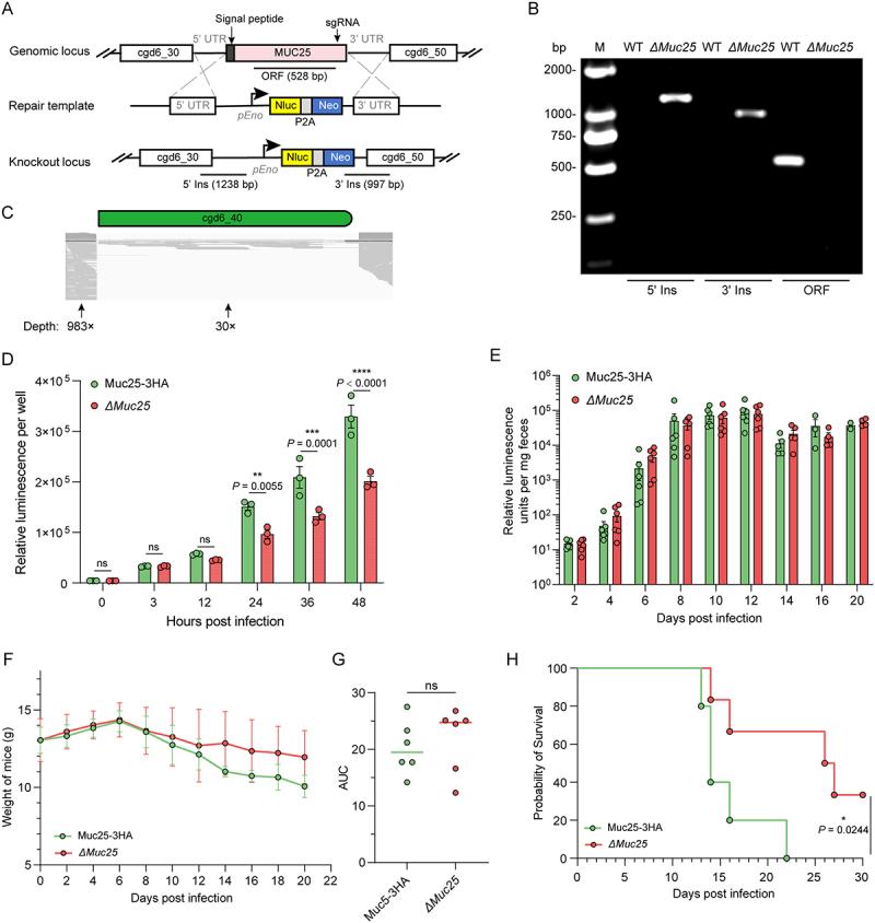
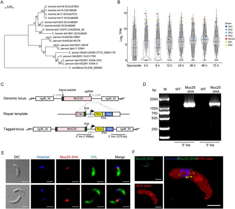
causes severe diarrhea in humans and animals. Mucin-like glycoproteins play a critical role in parasite attachment and invasion and therefore serve as potential protective antigens against reinfection. Muc25 is a highly polymorphic mucin that has been associated with differences in host infectivity in comparative genomic analyses. To study the function of Muc25, we determined its localization and secretion in by genome editing. Endogenous gene tagging revealed that Muc25 is stored in small granules of sporozoites and secreted into host microvilli after invasion. Deletion of the signal peptide affected Muc25 localization and secretion, as the Muc25ΔSP protein was localized to the membrane in sporozoites and remained within intracellular life stages. In addition, a knockout strain () was easily generated, indicating that Muc25 is not critical for parasite survival. However, the strain showed reduced growth in HCT-8 cells, and the survival time was prolonged in GKO mice infected with compared to those infected with Muc25-3 HA. Transcriptome analysis revealed that parasites caused less damage to host cells than Muc25-3 HA parasites. Taken together, these data provide evidence for the export of a protein to host microvilli and demonstrate that such manipulation of the host cell response may be involved in parasite pathogenesis.

摘要

在人和动物中引起严重腹泻。黏蛋白样糖蛋白在寄生虫附着和入侵中起关键作用,因此作为抗再感染的潜在保护性抗原。Muc25是一种高度多态的黏蛋白,在比较基因组分析中与宿主感染性差异有关。为了研究Muc25的功能,我们通过基因组编辑确定了其在 中的定位和分泌。内源性基因标记显示Muc25储存在子孢子的小颗粒中,并在入侵后分泌到宿主微绒毛中。信号肽的缺失影响了Muc25的定位和分泌,因为Muc25ΔSP蛋白定位于子孢子的膜上,并保留在细胞内生命阶段。此外,一个敲除菌株( )很容易产生,表明Muc25对寄生虫生存并不关键。然而, 菌株在HCT-8细胞中的生长减少,并且与感染Muc25-3 HA的GKO小鼠相比,感染 的GKO小鼠的存活时间延长。转录组分析显示, 寄生虫对宿主细胞造成的损伤比Muc25-3 HA寄生虫少。综上所述,这些数据为一种 蛋白输出到宿主微绒毛提供了证据,并证明对宿主细胞反应的这种操纵可能参与寄生虫发病机制。

https://cdn.ncbi.nlm.nih.gov/pmc/blobs/d934/12407990/6ac0339542da/KVIR_A_2553780_F0001_OC.jpg

文献AI研究员

20分钟写一篇综述,助力文献阅读效率提升50倍。

立即体验

用中文搜PubMed

大模型驱动的PubMed中文搜索引擎

马上搜索

文档翻译

学术文献翻译模型,支持多种主流文档格式。

立即体验