Suppr超能文献

非编码RNA之间的相互作用调节CDH13表达,并影响内皮功能和冠状动脉疾病风险。

An interplay of non-coding RNAs regulates CDH13 expression and affects endothelial function and coronary artery disease risk.

作者信息

Chen Zhifen, Li Shuangyue, Song Xiaoning, Diagel Anastasiia, Li Ling, Moggio Aldo, Li Zhaolong, Chen Yifan, Dang Tan, Li Miaomiao, Shen Rui, Ma Angela, Schwab Marius, Barbera Nicolas, Lehertshuber Constanze, Romer Amos, Brizzi Luigi Filippo, Krefting Johannes, Krüger Nils, Sager Hendrik, Boon Reinier, Civelek Mete, Romanoski Casey, Lusis Aldons, Kessler Thorsten, Maegdefessel Lars, Schober Andreas, von Scheidt Moritz, Björkegren Johan, Nazari-Jahantigh Maliheh, Schunkert Heribert

出版信息

Res Sq. 2025 Aug 20:rs.3.rs-7333062. doi: 10.21203/rs.3.rs-7333062/v1.

Abstract

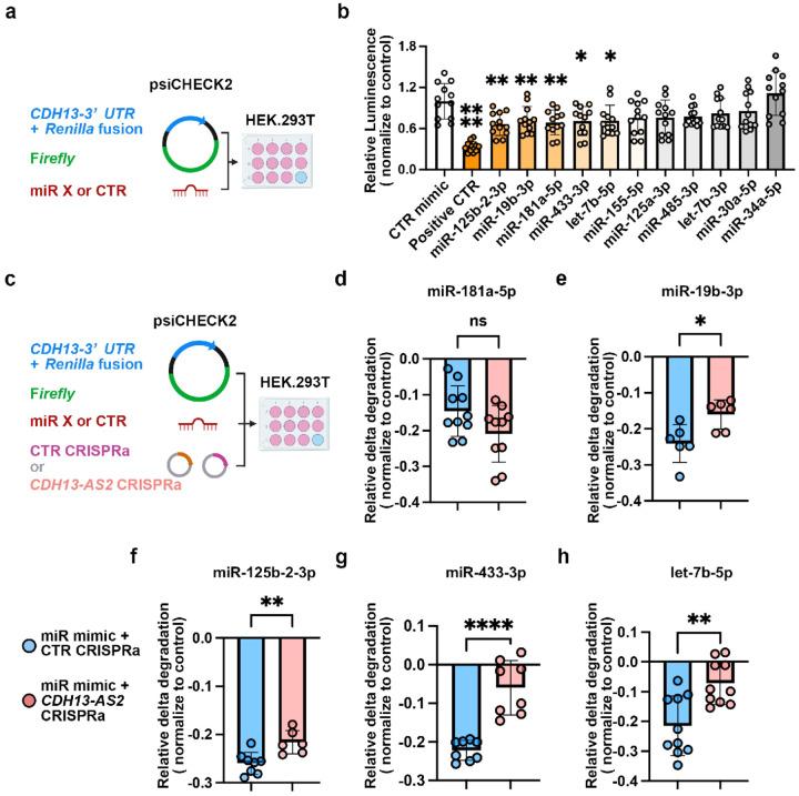
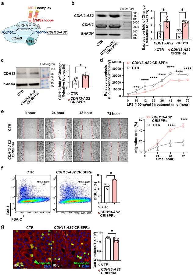
Many common diseases have a polygenic architecture. The responsible alleles are thought to mediate risk by disturbing gene regulation in most cases, however, the precise mechanisms have been elucidated only for a few. Here, we investigated the genomic locus, which genome-wide significantly associates with coronary artery disease, a globally leading cause of death caused by accumulation of lipid-rich inflammatory plaques in the arterial wall. The locus harbors whose mRNA and protein we found to be suppressed in atherosclerotic human and mouse arteries. Loss-of-function(LoF) variants of were associated with detrimental cardiovascular phenotypes in the UK Biobank. Its knock-out increased plaque-sizes in / mice compared to mice on a Western diet. After establishing an atheroprotective role of CDH13 we studied its regulation. Integration of population genomic and transcriptomic datasets by GWAS-eQTL colocalization analysis identified and four long non-coding RNAs (lncRNAs) as candidate causal genes at the locus. dCas13-mediated RNA immunoprecipitation revealed that the lncRNA binds to mRNA in human endothelial cells (ECs). Its CRISPR/Cas9-based knockout in ECs was atherogenic, whereas dCas9-based transcriptional activation (CRISPRa) of was atheroprotective; effects that were found to be mediated by the stability of mRNA. To further understand how the protects the mRNA we searched and screened for microRNAs (miRNAs) that bind to 3'UTR. Indeed, four miRNAs, miR-19b-3p, miR-125b-2-3p, miR-433-3p, and miR-7b-5p, were found experimentally to accelerate mRNA degradation, an effect that was neutralized by CRISPRa of . Taken together, our study demonstrates an interplay of miRNAs, lncRNAs, and mRNA, which modulates the abundance of an atheroprotective protein in endothelial cells, which may offer a new therapeutic target for coronary artery disease.

摘要

许多常见疾病具有多基因结构。在大多数情况下,相关等位基因被认为是通过干扰基因调控来介导风险的,然而,仅对少数疾病的精确机制进行了阐明。在这里,我们研究了一个基因组位点,该位点在全基因组范围内与冠状动脉疾病显著相关,冠状动脉疾病是全球主要的死亡原因,由动脉壁中富含脂质的炎症斑块积聚所致。该位点包含 ,我们发现其mRNA和蛋白质在动脉粥样硬化的人类和小鼠动脉中受到抑制。 在英国生物银行中的功能丧失(LoF)变体与有害的心血管表型相关。与食用西方饮食的 小鼠相比,其敲除增加了 / 小鼠的斑块大小。在确定CDH13的抗动脉粥样硬化作用后,我们研究了其调控机制。通过GWAS-eQTL共定位分析整合群体基因组和转录组数据集,确定 和四个长链非编码RNA(lncRNA)为该位点的候选因果基因。dCas13介导的RNA免疫沉淀显示lncRNA 在人内皮细胞(ECs)中与 mRNA结合。其在ECs中基于CRISPR/Cas9的敲除具有致动脉粥样硬化作用,而基于dCas9的 的转录激活(CRISPRa)具有抗动脉粥样硬化作用;发现这些作用是由 mRNA的稳定性介导的。为了进一步了解 如何保护mRNA,我们搜索并筛选了与 3'UTR结合的微小RNA(miRNA)。实际上,实验发现四种miRNA,即miR-19b-3p、miR-125b-2-3p、miR-433-3p和miR-7b-5p,可加速 mRNA降解,而 的CRISPRa可中和这种作用。综上所述,我们的研究证明了miRNA、lncRNA和mRNA之间的相互作用,这种相互作用调节内皮细胞中一种抗动脉粥样硬化蛋白的丰度,这可能为冠状动脉疾病提供一个新的治疗靶点。

https://cdn.ncbi.nlm.nih.gov/pmc/blobs/5410/12393607/1b807ea226b6/nihpp-rs7333062v1-f0001.jpg

文献AI研究员

20分钟写一篇综述,助力文献阅读效率提升50倍。

立即体验

用中文搜PubMed

大模型驱动的PubMed中文搜索引擎

马上搜索

文档翻译

学术文献翻译模型,支持多种主流文档格式。

立即体验