Suppr超能文献

环境毒物暴露的毒理基因组学见解:TaRGET II资源

Toxicogenomic Insights into Environmental Toxicant Exposures: The TaRGET II Resource.

作者信息

Zhang Bo, Miao Benpeng, Fu Shuhua, Coarfa Cristian, Kuntala Prashant, Park Bongsoo, Grimm Sandra, Jangid Rahul, Colacino Justin, Svoboda Laurie, Shao Wanqing, Xing Xiaoyun, Li Daofeng, Liu Shaopeng, Hamanaka Robert, Lalancette Claudia, Sartor Maureen, Krapp Christopher, Crawford Gregory, Patisaul Heather, Wiltshire Tim, Aylor David, Biswal Shyam, Mutlu Gokhan, Rajagopalan Sanjay, Wang Wan-Yee, Wang Ting, Dolinoy Dana, Bartolomei Marisa, Walker Cheryl

出版信息

Res Sq. 2025 Aug 20:rs.3.rs-7285514. doi: 10.21203/rs.3.rs-7285514/v1.

Abstract

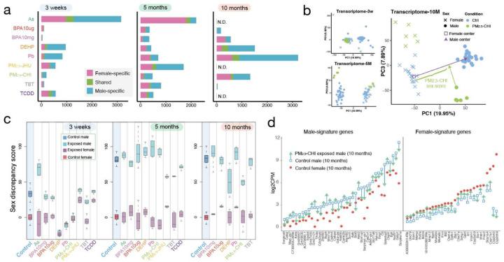
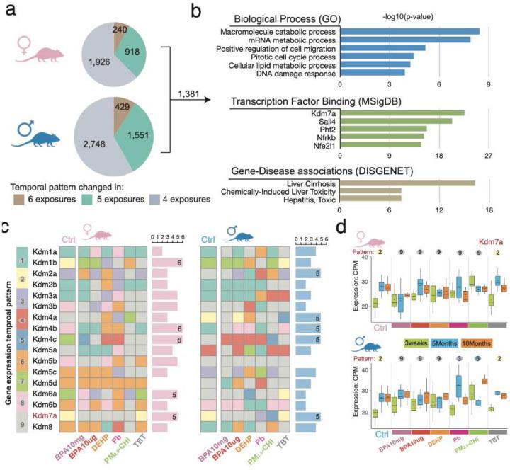
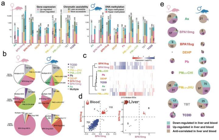
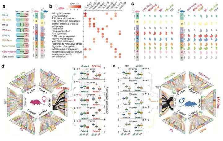
Environmental exposures to toxic chemicals can profoundly alter the transcriptome and epigenome in both humans and animals, contributing to disease development across the lifespan. To elucidate how early-life exposure to toxicants exerts such persistent effects, the Toxicant Exposures and Responses by Genomic and Epigenomic Regulators of Transcription II (TaRGET II) Consortium generated a landmark resource comprising 2,570 epigenomes and 1,043 transcriptomes from longitudinal studies in mice. All data are publicly available through the TaRGET II data portal and the WashU Epigenome Browser. This resource from target (liver, brain, lung, heart) and surrogate (blood) tissues at weaning (3 weeks) and two adult time-points (5 and 10 months) characterized the molecular response to arsenic (As), lead (Pb), bisphenol-A (BPA), di-2-ethylhexyl phthalate(DEHP), tributyltin (TBT), tetrachlorodibenzo-p-dioxin (TCDD), and particulate matter with a diameter of <2.5μm (PM2.5). The findings revealed persistent, toxicant-specific, sex-dependent epigenomic and transcriptomic perturbations, resulting in disrupted expression of 14,908 genes, altered chromatin accessibility at 87,409 regulatory elements, DNA methylation changes at 113,186 genomic regions, and chromatin state switching of histone modifications. The resulting high-resolution map of how environmental exposures reprogram the epigenome and transcriptome is broadly accessible via ToxiTaRGET database, offering unparalleled opportunities for the scientific community to investigate the molecular underpinnings of environmental toxicant exposures and their contributions to disease pathogenesis.

摘要

环境暴露于有毒化学物质会深刻改变人类和动物的转录组和表观基因组,从而在整个生命周期中促进疾病发展。为了阐明生命早期接触有毒物质如何产生这种持续影响,转录组的基因组和表观基因组调节剂的毒物暴露与反应II(TaRGET II)联盟生成了一个具有里程碑意义的资源,其中包括来自小鼠纵向研究的2570个表观基因组和1043个转录组。所有数据均可通过TaRGET II数据门户和华盛顿大学表观基因组浏览器公开获取。该资源来自断奶期(3周)以及两个成年时间点(5个月和10个月)的靶组织(肝脏、大脑、肺、心脏)和替代组织(血液),其特征在于对砷(As)、铅(Pb)、双酚A(BPA)、邻苯二甲酸二(2-乙基己基)酯(DEHP)、三丁基锡(TBT)、四氯二苯并对二恶英(TCDD)和直径<2.5μm的颗粒物(PM2.5)的分子反应。研究结果揭示了持续的、毒物特异性的、性别依赖性的表观基因组和转录组扰动,导致14908个基因的表达受到干扰;87409个调控元件处的染色质可及性改变;113186个基因组区域的DNA甲基化变化;以及组蛋白修饰的染色质状态转换。由此产生的关于环境暴露如何重新编程表观基因组和转录组的高分辨率图谱可通过ToxiTaRGET数据库广泛获取,为科学界提供了无与伦比的机会来研究环境毒物暴露的分子基础及其对疾病发病机制的影响。

https://cdn.ncbi.nlm.nih.gov/pmc/blobs/7343/12393503/29453104436c/nihpp-rs7285514v1-f0001.jpg

文献AI研究员

20分钟写一篇综述,助力文献阅读效率提升50倍。

立即体验

用中文搜PubMed

大模型驱动的PubMed中文搜索引擎

马上搜索

文档翻译

学术文献翻译模型,支持多种主流文档格式。

立即体验