Suppr超能文献

耐力与抗阻运动联合训练改变了年轻人骨骼肌的空间转录组。

Combined endurance and resistance exercise training alters the spatial transcriptome of skeletal muscle in young adults.

作者信息

Stec Michael J, Graham Zachary A, Su Qi, Adler Christina, Ni Min, Le Rouzic Valerie, Golann David R, Ferrara Patrick J, Halasz Gabor, Sleeman Mark W, Lavin Kaleen M, Broderick Timothy J, Bamman Marcas M

机构信息

Regeneron Pharmaceuticals, Tarrytown, NY 10591, USA.

Healthspan, Resilience and Performance Research, Florida Institute for Human and Machine Cognition, Pensacola, FL 32502, USA.

出版信息

iScience. 2025 Aug 6;28(9):113301. doi: 10.1016/j.isci.2025.113301. eCollection 2025 Sep 19.

Abstract

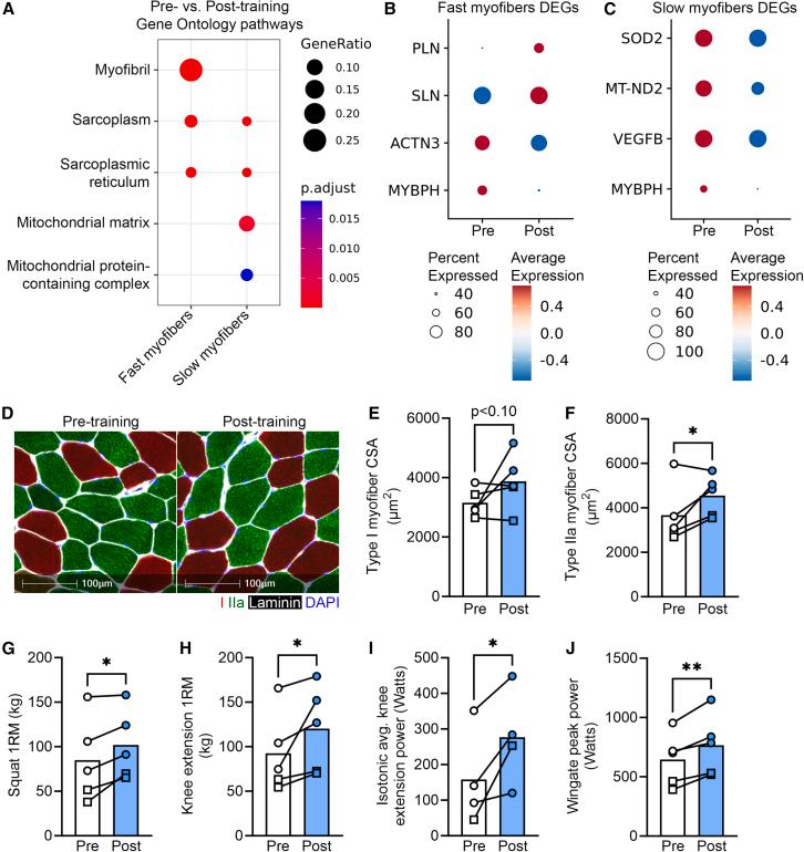
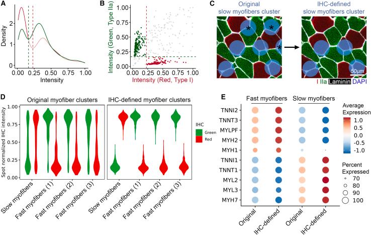
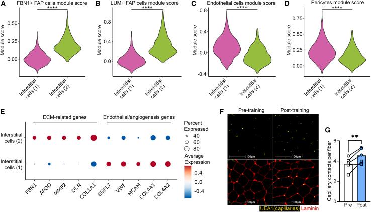
Chronic exercise training substantially improves skeletal muscle function and performance. The repeated demands and stressors of each exercise bout drive coordinated molecular adaptations within multiple cell types, leading to enhanced neuromuscular recruitment and contractile function, stem cell activation, myofiber hypertrophy, mitochondrial biogenesis, and angiogenesis, among others. To comprehensively profile molecular changes induced by combined resistance and endurance exercise training, we employed spatial transcriptomics coupled with immunofluorescence and computational approaches to resolve effects on myofiber and mononuclear cell populations in human muscle. By computationally identifying fast and slow myofibers, we identified fiber type-specific, exercise-induced gene expression changes that correlated with muscle functional improvements. Additionally, integration of human muscle single cell RNAseq data identified an exercise-induced shift in interstitial cell populations coincident with angiogenesis. Overall, these data provide a unique spatial molecular profiling resource for exploring muscle adaptations to exercise, and provide a pipeline and rationale for future studies in human muscle.

摘要

长期运动训练可显著改善骨骼肌功能和表现。每次运动 bout 的反复需求和应激源驱动多种细胞类型内的协调分子适应,导致神经肌肉募集和收缩功能增强、干细胞激活、肌纤维肥大、线粒体生物发生和血管生成等。为了全面描绘联合抗阻和耐力运动训练诱导的分子变化,我们采用空间转录组学结合免疫荧光和计算方法来解析对人类肌肉中肌纤维和单核细胞群体的影响。通过计算识别快肌纤维和慢肌纤维,我们确定了与肌肉功能改善相关的纤维类型特异性、运动诱导的基因表达变化。此外,整合人类肌肉单细胞 RNAseq 数据确定了与血管生成同时发生的间质细胞群体的运动诱导转变。总体而言,这些数据为探索肌肉对运动的适应性提供了独特的空间分子图谱资源,并为未来人类肌肉研究提供了一个流程和理论依据。

https://cdn.ncbi.nlm.nih.gov/pmc/blobs/1240/12398908/67f55a29e2e0/fx1.jpg

文献AI研究员

20分钟写一篇综述,助力文献阅读效率提升50倍。

立即体验

用中文搜PubMed

大模型驱动的PubMed中文搜索引擎

马上搜索

文档翻译

学术文献翻译模型,支持多种主流文档格式。

立即体验