Suppr超能文献

Menin调节YBX1核转位以促进HKDC1转录并影响胰腺癌糖酵解。

Menin regulates YBX1 nucleus translocation to boost the HKDC1 transcription and affects pancreatic cancer glycolysis.

作者信息

Ni Chenming, Yang Jiacheng, Lu Yebin, Ma Hongyun, Hu Hao, Shi Xiaohan, He Tianlin, Zhang Yijie, Jin Gang, Cheng Peng

机构信息

Department of Hepatobiliary Pancreatic Surgery, Changhai Hospital Affiliated to Navy Medical University, Shanghai, China.

Central South University, Xiangya Hospital, Changsha, China.

出版信息

iScience. 2025 Aug 7;28(9):113245. doi: 10.1016/j.isci.2025.113245. eCollection 2025 Sep 19.

Abstract

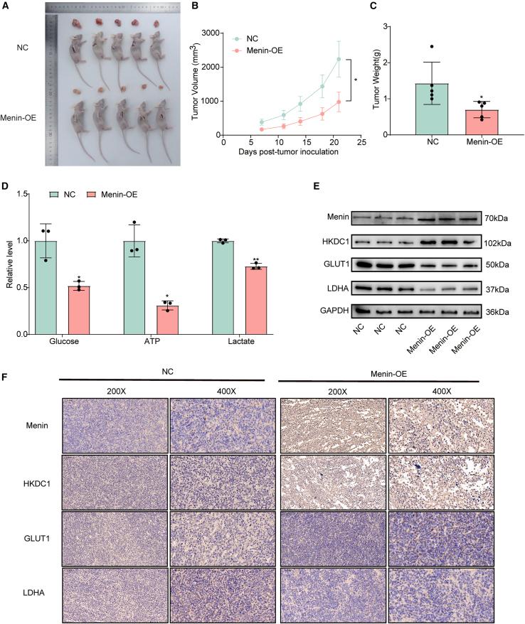
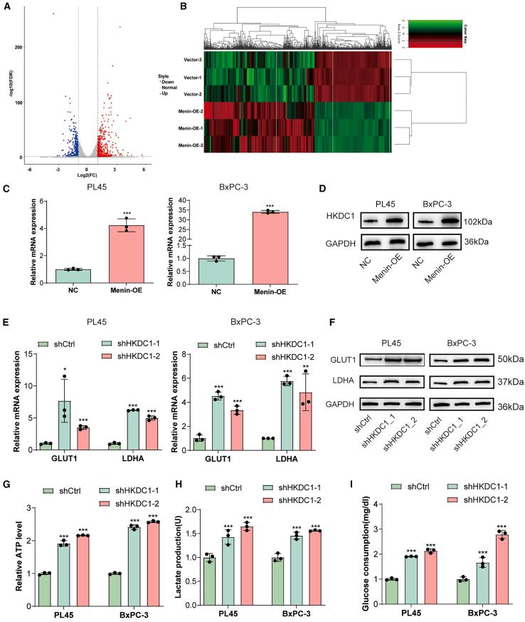
Pancreatic ductal adenocarcinoma (PDAC) has a bleak prognosis, often driven by aberrant metabolic reprogramming, particularly glycolysis. This study investigated Menin's role in PDAC metabolism. We found that Menin overexpression significantly suppressed glycolytic markers and activity in PDAC cell lines, a suppression that was reversed by HKDC1 knockdown. Mechanistically, Menin interacts with YBX1, facilitating its nuclear translocation to enhance HKDC1 transcription. , Menin overexpression inhibited tumor growth and glycolysis in xenograft models. These findings indicate that Menin is a critical regulator of PDAC metabolism through the Menin-YBX1-HKDC1 axis, suggesting its potential as a therapeutic target for pancreatic cancer.

摘要

胰腺导管腺癌(PDAC)预后不佳,通常由异常的代谢重编程驱动,尤其是糖酵解。本研究调查了Menin在PDAC代谢中的作用。我们发现,Menin过表达显著抑制了PDAC细胞系中的糖酵解标志物和活性,HKDC1基因敲低可逆转这种抑制作用。从机制上讲,Menin与YBX1相互作用,促进其核转位以增强HKDC1转录。此外,Menin过表达抑制了异种移植模型中的肿瘤生长和糖酵解。这些发现表明,Menin通过Menin-YBX1-HKDC1轴是PDAC代谢的关键调节因子,提示其作为胰腺癌治疗靶点的潜力。

https://cdn.ncbi.nlm.nih.gov/pmc/blobs/cf45/12396302/b9705eb84dad/fx1.jpg

文献AI研究员

20分钟写一篇综述,助力文献阅读效率提升50倍。

立即体验

用中文搜PubMed

大模型驱动的PubMed中文搜索引擎

马上搜索

文档翻译

学术文献翻译模型,支持多种主流文档格式。

立即体验