Suppr超能文献

结直肠癌相关的分子和免疫改变:来自挪威队列的见解

-associated molecular and immunological alterations in colorectal cancer: Insights from a Norwegian cohort.

作者信息

Omran Thura Akrem, Subirats Camacho Jose Luis, Senthakumaran Thulasika, Gundersen Gro, Alte Annette Knapskog, Randen Ulla, Tunsjø Hege Smith, Sæther Per Christian, Bemanian Vahid

机构信息

Department of Life Sciences and Health, Oslo Metropolitan University, Oslo, Norway.

Department of Pathology, Akershus University Hospital, Lørenskog, Norway.

出版信息

Front Immunol. 2025 Aug 14;16:1601423. doi: 10.3389/fimmu.2025.1601423. eCollection 2025.

Abstract

BACKGROUND

The gut microbiome may significantly influence the development of colorectal cancer (CRC), with species playing a key role. Recent research has identified as the predominant species in CRC tumors. This pilot research explores the immunological and molecular interactions associated with and other Fusobacterium species in Norwegian CRC patients.

METHODS

Tumor samples from 25 CRC patients were divided by load and analyzed for molecular alterations, immunological gene expression, and macrophage polarization. -high tumors were associated with microsatellite instability (MSI).

RESULTS

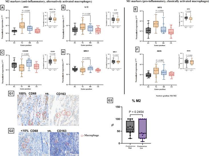
Analysis of differential immune gene expression, combined with correlation analyses, identified 25 genes, including C-X-C motif chemokine ligand 8 (CXCL8), interleukin-6 (IL6), indoleamine 2,3-dioxygenase 1 (IDO1), and secreted phosphoprotein 1 (SPP1), that exhibited significant associations with abundance in this cohort. Analysis of adhesion protein 2 (Fap2) revealed active transcription and constitutive expression across multiple colonic sites, including CRC tumor tissues, adjacent non-neoplastic tissues, the ascending colon, and the sigmoid colon. The analysis revealed a positive correlation between RNA levels of Fusobacterium-specific genes (fap2 and nusG) and immune genes (CXCL8, IL6, SPP1, and IDO1) across different colonic sites. This suggests that the abundance of active cells is related to and possibly influences the pro-inflammatory response in the colonic microenvironment. Although arginase 1 (ARG1) expression was elevated in Fusobacterium-high tumors, no significant link was found between Fusobacterium abundance and M2 macrophage polarization, contradicting previous studies.

CONCLUSIONS

High , dominated by , was linked to increased immune gene expression and constitutive fap2 activity. M2 polarization was unaffected, possibly reflecting in vivo tumor complexity.

摘要

背景

肠道微生物群可能对结直肠癌(CRC)的发展产生重大影响,其中某些菌种起着关键作用。最近的研究已确定[某种菌]为CRC肿瘤中的主要菌种。这项初步研究探讨了挪威CRC患者中与[该菌]及其他梭杆菌属菌种相关的免疫和分子相互作用。

方法

将25例CRC患者的肿瘤样本按[该菌]负荷进行划分,并分析其分子改变、免疫基因表达和巨噬细胞极化情况。[该菌]负荷高的肿瘤与微卫星不稳定性(MSI)相关。

结果

通过差异免疫基因表达分析,并结合相关性分析,确定了25个基因,包括C-X-C基序趋化因子配体8(CXCL8)、白细胞介素-6(IL6)、吲哚胺2,3-双加氧酶1(IDO1)和分泌性磷蛋白1(SPP1),这些基因在该队列中与[该菌]丰度呈现显著相关性。对[该菌]粘附蛋白2(Fap2)的分析显示,在多个结肠部位,包括CRC肿瘤组织、相邻的非肿瘤组织、升结肠和乙状结肠中均有活跃转录和组成性表达。分析显示,在不同结肠部位,梭杆菌属特异性基因(fap2和nusG)的RNA水平与免疫基因(CXCL8、IL6、SPP1和IDO1)之间呈正相关。这表明活跃的[该菌]细胞丰度与结肠微环境中的促炎反应相关,并可能对其产生影响。尽管在[该菌]负荷高的肿瘤中精氨酸酶1(ARG1)表达升高,但未发现[该菌]丰度与M2巨噬细胞极化之间存在显著联系,这与之前的研究结果相矛盾。

结论

以[该菌]为主的高[该菌]负荷与免疫基因表达增加和fap2组成性活性相关。M2极化未受影响,这可能反映了体内肿瘤的复杂性。

https://cdn.ncbi.nlm.nih.gov/pmc/blobs/51bf/12391062/8a51717980e2/fimmu-16-1601423-g001.jpg

文献AI研究员

20分钟写一篇综述,助力文献阅读效率提升50倍。

立即体验

用中文搜PubMed

大模型驱动的PubMed中文搜索引擎

马上搜索

文档翻译

学术文献翻译模型,支持多种主流文档格式。

立即体验