Suppr超能文献

eQTL与多组学整合揭示PPIH作为一种预后和免疫治疗生物标志物。

eQTL and multi-omics integration reveal PPIH as a prognostic and immunotherapeutic biomarker.

作者信息

Lv Fenglin, Zhang Xinlu, Wu Yanmei, Li Zhipeng, Zheng Xiaomen, Zhou Huaxin, Wang Wei

机构信息

Department of Hepatobiliary Surgery, The Second Hospital of Shandong University, Jinan, China.

Shandong Province Engineering Research Center for Multidisciplinary Research on Hepatobiliary and Pancreatic Malignant Tumors, Jinan, China.

出版信息

Front Immunol. 2025 Aug 14;16:1647722. doi: 10.3389/fimmu.2025.1647722. eCollection 2025.

Abstract

BACKGROUND

Malignant tumors remain a major threat to global human health. This study aimed to systematically integrate multi-omics data to identify a candidate gene with biomarker potential across diverse cancer types and to evaluate its possible clinical applications in oncology.

METHODS

We first performed Mendelian randomization based on summary statistics to integrate blood expression quantitative trait loci data with genome-wide association study results from esophageal adenocarcinoma, stomach cancer, and clear cell renal cell carcinoma. A comprehensive series of multi-omics bioinformatics analyses was subsequently conducted to assess the gene's expression patterns, genomic alterations, prognostic relevance, and associations with the tumor microenvironment (TME) across various cancer types. In addition, single-cell transcriptome data were analyzed to explore the gene's functional roles in the TME. The key findings were further validated through experiments.

RESULTS

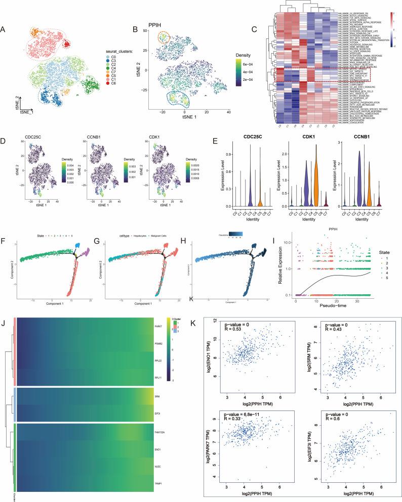
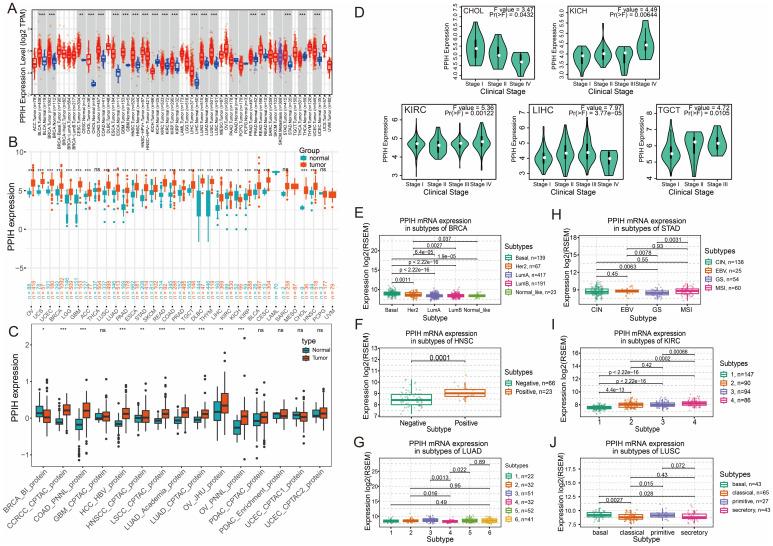
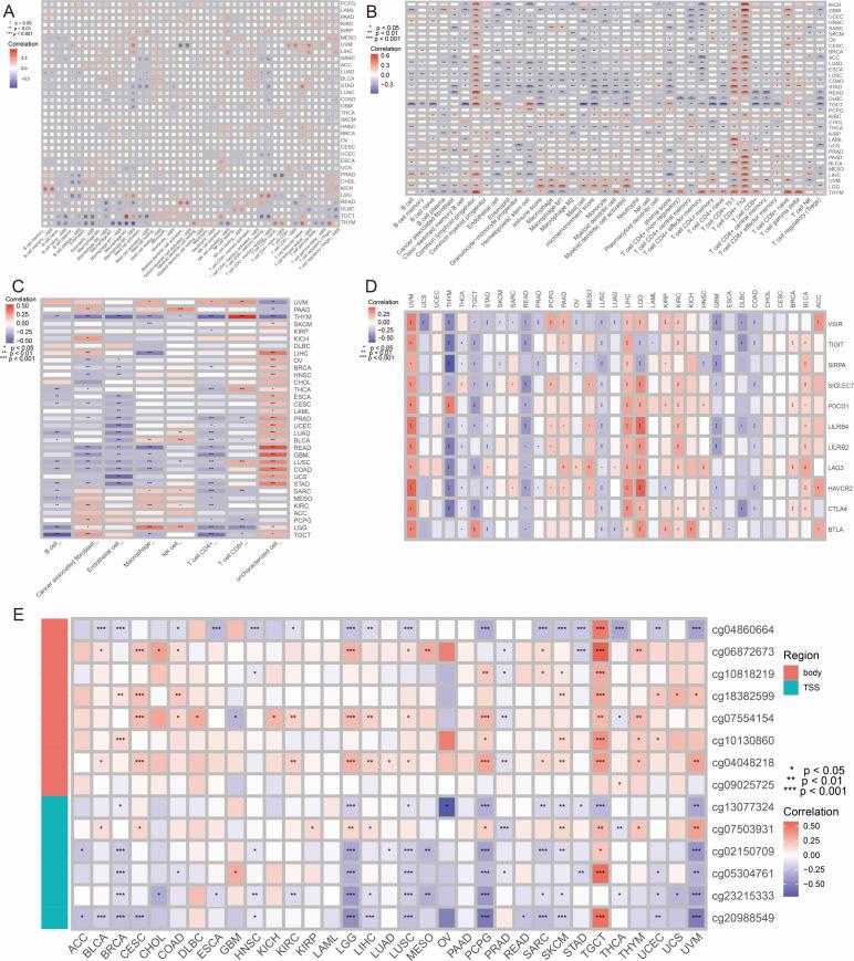
Mendelian randomization identified peptidylprolyl isomerase H (PPIH) as a potential biomarker across multiple malignancies. Single-cell transcriptome analysis suggested that this gene may enhance the proliferative ability of malignant cells and participate in communication between immune and stromal components in the TME. Multi-omics analyses revealed that the gene is abnormally expressed and significantly correlated with patient prognosis in several cancer types. Consistently, assays demonstrated that increased expression of PPIH promotes the proliferation, migration, and invasion of hepatocellular carcinoma (HCC) cells.

CONCLUSION

This study highlights PPIH as a candidate biomarker with pan-cancer relevance and potential clinical value. These findings offer new directions for cancer diagnosis and provide a foundation for further development of targeted therapeutic approaches.

摘要

背景

恶性肿瘤仍然是全球人类健康的主要威胁。本研究旨在系统整合多组学数据,以识别一种在多种癌症类型中具有生物标志物潜力的候选基因,并评估其在肿瘤学中的潜在临床应用。

方法

我们首先基于汇总统计数据进行孟德尔随机化,以整合血液表达数量性状位点数据与来自食管腺癌、胃癌和透明细胞肾细胞癌的全基因组关联研究结果。随后进行了一系列全面的多组学生物信息学分析,以评估该基因在各种癌症类型中的表达模式、基因组改变、预后相关性以及与肿瘤微环境(TME)的关联。此外,还分析了单细胞转录组数据,以探索该基因在TME中的功能作用。关键发现通过实验进一步验证。

结果

孟德尔随机化确定肽基脯氨酰异构酶H(PPIH)为多种恶性肿瘤的潜在生物标志物。单细胞转录组分析表明,该基因可能增强恶性细胞的增殖能力,并参与TME中免疫和基质成分之间的通讯。多组学分析显示,该基因在几种癌症类型中异常表达,且与患者预后显著相关。一致地,实验证明PPIH表达增加促进肝细胞癌(HCC)细胞的增殖、迁移和侵袭。

结论

本研究强调PPIH作为一种具有泛癌相关性和潜在临床价值的候选生物标志物。这些发现为癌症诊断提供了新方向,并为进一步开发靶向治疗方法奠定了基础。

https://cdn.ncbi.nlm.nih.gov/pmc/blobs/de60/12391104/e1bd51f9a663/fimmu-16-1647722-g001.jpg

文献AI研究员

20分钟写一篇综述,助力文献阅读效率提升50倍。

立即体验

用中文搜PubMed

大模型驱动的PubMed中文搜索引擎

马上搜索

文档翻译

学术文献翻译模型,支持多种主流文档格式。

立即体验