Suppr超能文献

对维多珠单抗治疗的克罗恩病患者外周血单个核细胞进行的探索性单细胞分析,确定了浆细胞样树突状细胞和经典单核细胞之间与反应相关的差异。

An exploratory single-cell analysis of peripheral blood mononuclear cells from vedolizumab-treated Crohn's disease patients identifies response-associated differences among the plasmacytoid dendritic cells and classical monocytes.

作者信息

Li Yim Andrew Yung Fong, Hageman Ishtu, Joustra Vincent W, Elfiky Ahmed M I M, Ghiboub Mohammed, Levin Evgeni, Verhoeff Jan, Verseijden Caroline, Admiraal Iris, de Krijger Manon, Wildenberg Manon E, Mannens Marcel, Jakobs Marja E, Kenter Susan B, Adams Alex T, Satsangi Jack, D'Haens Geert R, de Jonge Wouter J, Henneman Peter

机构信息

Tytgat Institute for Liver and Intestinal Research, Amsterdam University Medical Center (UMC) location University of Amsterdam, Amsterdam, Netherlands.

Amsterdam Gastroenterology Endocrinology Metabolism, Amsterdam, Netherlands.

出版信息

Front Immunol. 2025 Aug 15;16:1551017. doi: 10.3389/fimmu.2025.1551017. eCollection 2025.

Abstract

BACKGROUND

Vedolizumab (VDZ) is a monoclonal antibody approved for the treatment of Crohn's disease (CD). Despite its efficacy, non-response to VDZ is common in clinical practice with no clear understanding of how it manifests. Here, we performed an exploratory study characterizing the cellular repertoire of responders and non-responders to VDZ during treatment.

METHODS

Peripheral blood mononuclear cells (PBMCs) were isolated from CD patients on VDZ treatment that were either steroid-free responder (N = 4) or non-responder (N = 4). Response was defined as ≥3 drop in Simple Endoscopic Score for Crohn's Disease (SES-CD) in combination with a ≥50% reduction in C-reactive protein (CRP) and fecal calprotectin and/or a ≥3 point drop in Harvey-Bradshaw Index (HBI). Single-cell repertoires were characterized using single-cell RNA-sequencing (scRNAseq) and mass cytometry by time of flight (CyTOF).

RESULTS

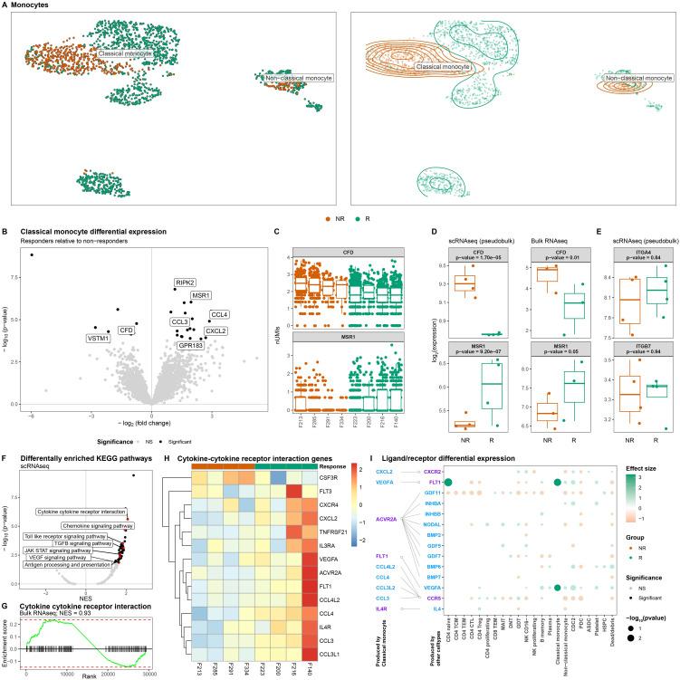
Non-responders to VDZ presented more T cells, but fewer myeloid cells, with plasmacytoid dendritic cells (pDCs) being the most notably lower among non-responders. At a transcriptional level we observed that T-cell expression of genes involved in for Toll-like receptor (TLR), NOD-like receptor (NLR), and mitogen-activated protein kinases (MAPK) signaling pathways were decreased among non-responders. Similarly, non-responder-derived classical monocytes presented lower expression of genes involved in cytokine-cytokine receptor signaling.

CONCLUSIONS

Non-response to VDZ during treatment is associated with differences in abundance and expression among T and myeloid cells.

摘要

背景

维多珠单抗(VDZ)是一种被批准用于治疗克罗恩病(CD)的单克隆抗体。尽管其疗效显著,但在临床实践中,对VDZ无反应的情况很常见,且对其表现形式尚无清晰的认识。在此,我们进行了一项探索性研究,以表征治疗期间VDZ反应者和无反应者的细胞库特征。

方法

从接受VDZ治疗的CD患者中分离外周血单个核细胞(PBMC),这些患者分为无类固醇反应者(N = 4)或无反应者(N = 4)。反应定义为克罗恩病简易内镜评分(SES-CD)下降≥3分,同时C反应蛋白(CRP)、粪便钙卫蛋白降低≥50%,和/或哈维-布拉德肖指数(HBI)下降≥3分。使用单细胞RNA测序(scRNAseq)和飞行时间质谱流式细胞术(CyTOF)对单细胞库进行表征。

结果

VDZ无反应者的T细胞较多,但髓系细胞较少,其中浆细胞样树突状细胞(pDC)在无反应者中显著减少。在转录水平上,我们观察到无反应者中参与Toll样受体(TLR)、NOD样受体(NLR)和丝裂原活化蛋白激酶(MAPK)信号通路的基因的T细胞表达降低。同样,无反应者来源的经典单核细胞中参与细胞因子-细胞因子受体信号传导的基因表达较低。

结论

治疗期间对VDZ无反应与T细胞和髓系细胞在丰度和表达上的差异有关。

https://cdn.ncbi.nlm.nih.gov/pmc/blobs/5f4c/12394049/3bcea8c90321/fimmu-16-1551017-g001.jpg

文献AI研究员

20分钟写一篇综述,助力文献阅读效率提升50倍。

立即体验

用中文搜PubMed

大模型驱动的PubMed中文搜索引擎

马上搜索

文档翻译

学术文献翻译模型,支持多种主流文档格式。

立即体验