Suppr超能文献

表达3D转化生长因子-β1的间充质干细胞可促进糖尿病小鼠模型的伤口愈合。

3D TGF-β1-expressing mesenchymal stem cells enhance wound healing in a diabetic mouse model.

作者信息

Chae Dong-Sik, An Sang Joon, Han Seongho, Kim Sung-Whan

机构信息

Department of Orthopedic Surgery, College of Medicine, Catholic Kwandong University, International St. Mary's Hospital, Incheon, Republic of Korea.

Department of Neurology, College of Medicine, Catholic Kwandong University, International St. Mary's Hospital, Incheon, Republic of Korea.

出版信息

Stem Cell Res Ther. 2025 Sep 2;16(1):484. doi: 10.1186/s13287-025-04421-3.

Abstract

BACKGROUND

Human mesenchymal stem cells (MSCs) are a promising stem cell source; however, their therapeutic efficacy in chronic wound healing remains limited. This study evaluates the therapeutic potential of transforming growth factor (TGF)-β1-modified, three-dimensionally cultured MSCs (A/T-3D) for enhancing wound healing.

METHODS

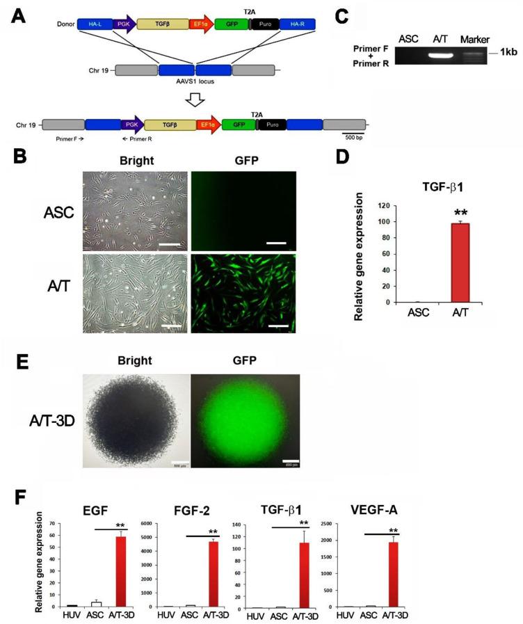
The TGF-β1 gene was inserted into a safe genomic locus in adipose-derived MSCs (ASCs) using transcription activator-like effector nucleases. Quantitative polymerase chain reaction (qPCR) analysis showed that A/T-3D upregulated key factors related to wound healing, including epidermal growth factor (EGF), TGF-β1, fibroblast growth factor (FGF), and vascular endothelial growth factor (VEGF)-A, compared to unmodified ASCs.

RESULTS

In vitro scratch wound assays indicated that co-culture with A/T-3D-conditioned medium significantly accelerated wound closure in fibroblasts. In vivo, skin excision in nude mice treated with A/T-3D injections resulted in rapid wound closure, enhanced cellularity, and increased reepithelialization. High engraftment rates of A/T-3D and elevated expression of angiogenic factors were observed in the wound bed, highlighting their direct contribution to tissue repair.

CONCLUSIONS

Collectively, these findings suggest that A/T-3D MSCs have significant therapeutic potential for wound healing through the secretion of epithelialization and angiogenic factors, along with enhanced engraftment capacity.

摘要

背景

人间充质干细胞(MSCs)是一种很有前景的干细胞来源;然而,它们在慢性伤口愈合中的治疗效果仍然有限。本研究评估了转化生长因子(TGF)-β1修饰的三维培养的MSCs(A/T-3D)促进伤口愈合的治疗潜力。

方法

使用转录激活样效应核酸酶将TGF-β1基因插入脂肪来源的MSCs(ASCs)的一个安全基因组位点。定量聚合酶链反应(qPCR)分析表明,与未修饰的ASCs相比,A/T-3D上调了与伤口愈合相关的关键因子,包括表皮生长因子(EGF)、TGF-β1、成纤维细胞生长因子(FGF)和血管内皮生长因子(VEGF)-A。

结果

体外划痕伤口试验表明,与A/T-3D条件培养基共培养显著加速了成纤维细胞的伤口闭合。在体内,用A/T-3D注射治疗的裸鼠皮肤切除后伤口迅速闭合,细胞增多,再上皮化增加。在伤口床观察到A/T-3D的高植入率和血管生成因子表达升高,突出了它们对组织修复的直接贡献。

结论

总的来说,这些发现表明A/T-3D MSCs通过分泌上皮化和血管生成因子以及增强植入能力,在伤口愈合方面具有显著的治疗潜力。

https://cdn.ncbi.nlm.nih.gov/pmc/blobs/2514/12403617/6e4b8b5c50ba/13287_2025_4421_Fig1_HTML.jpg

文献AI研究员

20分钟写一篇综述,助力文献阅读效率提升50倍。

立即体验

用中文搜PubMed

大模型驱动的PubMed中文搜索引擎

马上搜索

文档翻译

学术文献翻译模型,支持多种主流文档格式。

立即体验