Suppr超能文献

BACH1招募信号转导和转录激活因子3(STAT3)以增强白血病抑制因子受体活性,并增强小鼠胚胎干细胞的自我更新能力。

BACH1 recruits STAT3 to enhance leukemia inhibitory factor receptor activity and augments the self-renewal capacity of mouse embryonic stem cells.

作者信息

Ma Jinghua, Ma Siyu, Niu Cong, Wang Siqing, Wei Xiangxiang, Meng Dan, Zhi Xiuling, Guo Jieyu

机构信息

Department of Physiology and Pathophysiology, School of Basic Medical Sciences, Department of Rheumatology, Zhongshan Hospital, Fudan University, Shanghai, 200032, China.

Institutes of Biomedical Sciences, Fudan University, Shanghai, 200032, China.

出版信息

Stem Cell Res Ther. 2025 Sep 2;16(1):483. doi: 10.1186/s13287-025-04578-x.

Abstract

BACKGROUND

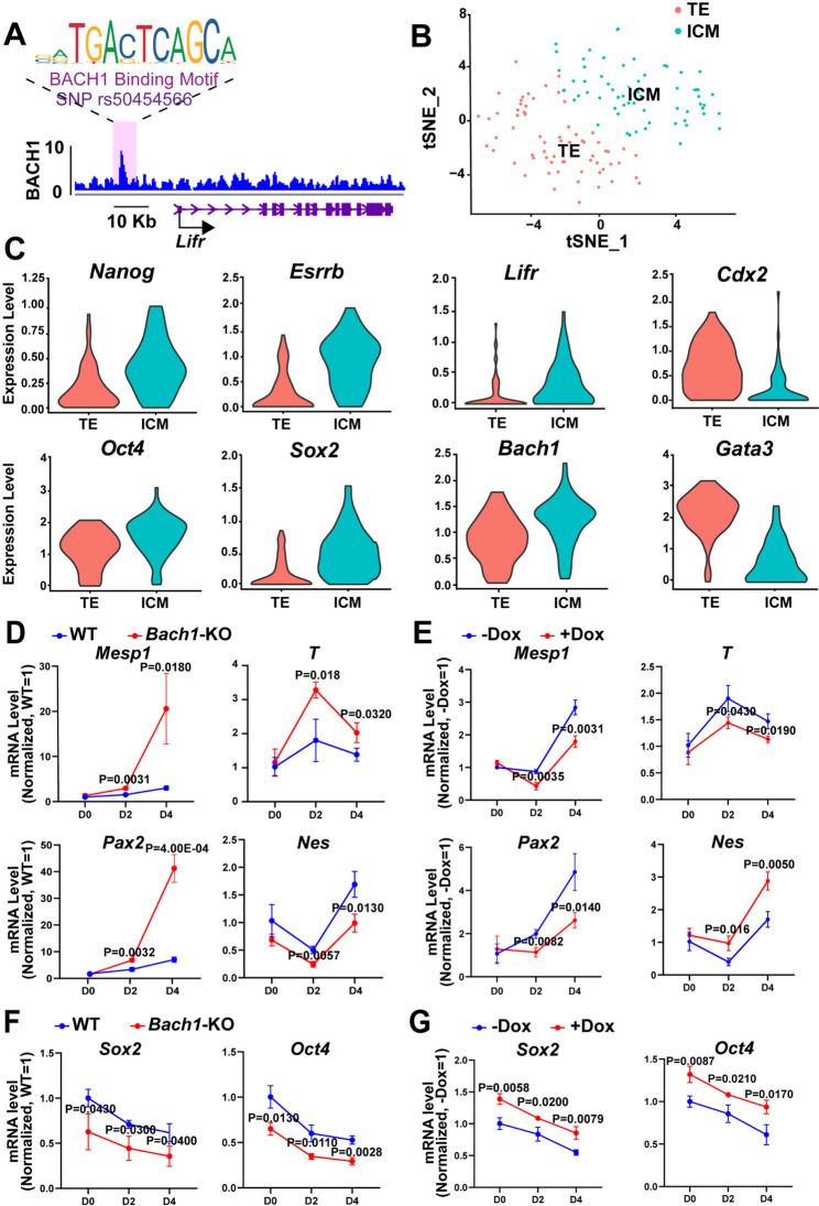
Genomic studies have linked single nucleotide variants in the enhancer region of the leukemia inhibitory factor receptor (Lifr) gene to chromatin accessibility and the regulation of self-renewal in mouse embryonic stem cells (mESCs). However, the underlying mechanisms remain unclear. This study investigates the role of the transcription factor BTB and CNC homology 1 (BACH1) in regulating the Lifr enhancer and its impact on mESC pluripotency.

METHODS

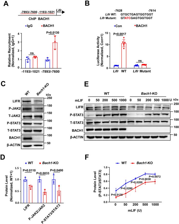
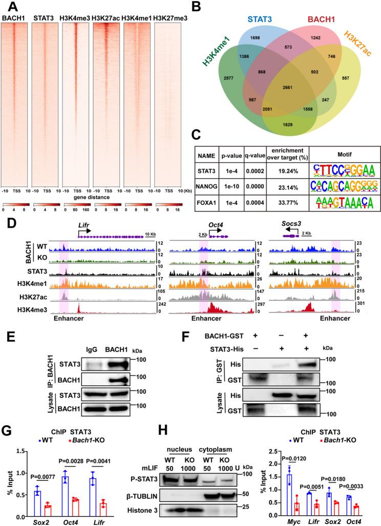
We performed RNA-sequencing (RNA-seq) to assess the impact of Bach1 knockout on gene expression in mESCs. Additionally, chromatin immunoprecipitation (ChIP), co-immunoprecipitation (co-IP), and luciferase reporter gene analysis were employed to investigate the mechanism by which BACH1 regulates Lifr expression.

RESULTS

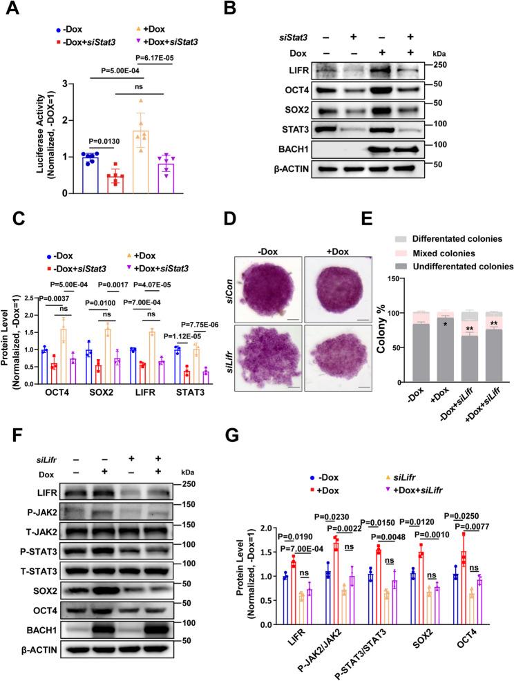
Genomic analyses identified BACH1 binding at the Lifr enhancer proximal to rs50454566 in mESCs. Integrated single-cell RNA sequencing (scRNA-seq) data revealed co-upregulation of Bach1 and Lifr in inner cell mass (ICM) cells. RNA-seq analyses demonstrated that Bach1 depletion attenuated Lifr expression and impeded LIFR-signal transducer and activator of transcription 3 (STAT3) signaling. Mechanistically, BACH1 recruited STAT3 to the Lifr enhancer, driving Lifr transcription and facilitating the LIFR-STAT3 signaling pathway, thereby enhancing mESC self-renewal.

CONCLUSION

Our findings demonstrate that BACH1 enhances Lifr enhancer activity by recruiting STAT3 and activates the LIFR-STAT3 signaling pathway by promoting the LIFR expression, thereby maintaining mESC self-renewal. Our results complement a novel insight into the regulatory role of BACH1 in maintaining the self-renewal capacity of mESCs.

摘要

背景

基因组研究已将白血病抑制因子受体(Lifr)基因增强子区域的单核苷酸变异与小鼠胚胎干细胞(mESCs)中的染色质可及性及自我更新调控联系起来。然而,其潜在机制仍不清楚。本研究调查转录因子BTB和CNC同源物1(BACH1)在调节Lifr增强子中的作用及其对mESC多能性的影响。

方法

我们进行了RNA测序(RNA-seq)以评估Bach1基因敲除对mESCs基因表达的影响。此外,采用染色质免疫沉淀(ChIP)、免疫共沉淀(co-IP)和荧光素酶报告基因分析来研究BACH1调节Lifr表达的机制。

结果

基因组分析确定了BACH1在mESCs中rs50454566附近的Lifr增强子处结合。整合的单细胞RNA测序(scRNA-seq)数据显示,Bach1和Lifr在内细胞团(ICM)细胞中共同上调。RNA-seq分析表明,Bach1缺失会减弱Lifr表达并阻碍LIFR-信号转导和转录激活因子3(STAT3)信号传导。从机制上讲,BACH1将STAT3招募到Lifr增强子,驱动Lifr转录并促进LIFR-STAT3信号通路,从而增强mESC自我更新。

结论

我们的研究结果表明,BACH1通过招募STAT3增强Lifr增强子活性,并通过促进Lifr表达激活LIFR-STAT3信号通路,从而维持mESC自我更新。我们的结果补充了对BACH1在维持mESCs自我更新能力方面调控作用的新见解。

https://cdn.ncbi.nlm.nih.gov/pmc/blobs/1c9f/12403582/affe19c227e2/13287_2025_4578_Fig1_HTML.jpg

文献AI研究员

20分钟写一篇综述,助力文献阅读效率提升50倍。

立即体验

用中文搜PubMed

大模型驱动的PubMed中文搜索引擎

马上搜索

文档翻译

学术文献翻译模型,支持多种主流文档格式。

立即体验