Suppr超能文献

鉴定一种用于预测胃癌患者预后的肿瘤微环境相关基因特征

Identification of a tumor microenvironment-related gene signature for predicting prognosis in patients with gastric cancer.

作者信息

Li Xuelian, Xie Yi, Zhou Fanghui, Peng Pailan

机构信息

Department of Gastroenterology, The Affiliated Hospital of Guizhou Medical University, Guizhou, China.

Guizhou Medical University, Guizhou, China.

出版信息

Medicine (Baltimore). 2025 Aug 29;104(35):e44032. doi: 10.1097/MD.0000000000044032.

Abstract

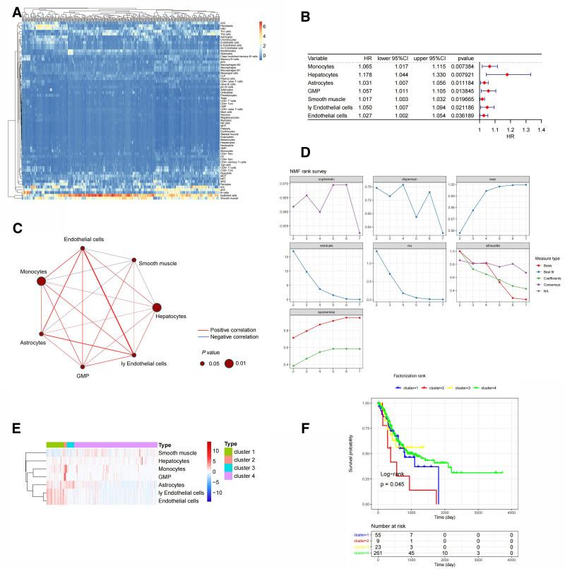
Tumor microenvironment (TME) plays an important role in the prognosis of gastric cancer (GC). The aim of this study was to identify a TME-related gene signature and provide a basis for prognosis evaluation of GC. X-cell and cluster analyses were performed on 373 tumor samples from The Cancer Genome Atlas-Stomach Adenocarcinoma. Prognostic-related genes were screened using differential analysis. Univariate Cox analysis, LASSO regression, and multivariate Cox analysis were used to determine the candidate genes and construct the prognostic model. Independent prognostic and correlation analyses of clinical characteristics were performed. In the observational study, patients were divided into high- and low-risk groups according to the expression levels and risk coefficients of the 4 model genes. Mutation characteristics, immune cell differences, and TME differences between the high- and low-risk groups were analyzed. The expression levels of these key genes were subsequently validated using reverse transcription quantitative polymerase chain reaction and Western blotting. Two hundred and twenty-five candidate genes were obtained by differential analysis. Performed in the training set, and 4 hub genes (CTHRC1, APOD, S100A12, and ASCL2) were finally determined as prognostic biomarkers. The area under curve of the 1-, 3-, and 5-year receiver operating characteristic curves of the training set, test set, and validation set were all >0.6. There were significant differences in the frequency of some gene mutations and scores (immune score, matrix score, and ESTIMATE composite score) between the high- and low-risk groups. Reverse transcription quantitative polymerase chain reaction and Western blot analyses confirmed that CTHRC1, APOD, and S100A12 were significantly upregulated in the tumor group, whereas ASCL2 expression was significantly downregulated. We developed a TME-related gene signature that can predict the prognosis of patients with GC.

摘要

肿瘤微环境(TME)在胃癌(GC)的预后中起着重要作用。本研究的目的是识别一种与TME相关的基因特征,并为GC的预后评估提供依据。对来自癌症基因组图谱 - 胃腺癌的373个肿瘤样本进行了X细胞和聚类分析。使用差异分析筛选与预后相关的基因。采用单因素Cox分析、LASSO回归和多因素Cox分析来确定候选基因并构建预后模型。对临床特征进行了独立的预后和相关性分析。在观察性研究中,根据4个模型基因的表达水平和风险系数将患者分为高风险组和低风险组。分析了高风险组和低风险组之间的突变特征、免疫细胞差异和TME差异。随后使用逆转录定量聚合酶链反应和蛋白质免疫印迹法验证了这些关键基因的表达水平。通过差异分析获得了225个候选基因。在训练集中进行分析,最终确定4个枢纽基因(CTHRC1、APOD、S100A12和ASCL2)作为预后生物标志物。训练集、测试集和验证集的1年、3年和5年受试者工作特征曲线下面积均>0.6。高风险组和低风险组之间在某些基因突变频率和评分(免疫评分、基质评分和ESTIMATE综合评分)方面存在显著差异。逆转录定量聚合酶链反应和蛋白质免疫印迹分析证实,CTHRC1、APOD和S100A12在肿瘤组中显著上调,而ASCL2表达显著下调。我们开发了一种与TME相关的基因特征,可预测GC患者的预后。

https://cdn.ncbi.nlm.nih.gov/pmc/blobs/3f85/12401311/80ed459283df/medi-104-e44032-g001.jpg

文献AI研究员

20分钟写一篇综述,助力文献阅读效率提升50倍。

立即体验

用中文搜PubMed

大模型驱动的PubMed中文搜索引擎

马上搜索

文档翻译

学术文献翻译模型,支持多种主流文档格式。

立即体验