Suppr超能文献

肝癌中THOC5表达升高及其对肿瘤进展和治疗反应的影响。

Elevated THOC5 expression in liver cancer and its implications for tumor progression and therapeutic response.

作者信息

Pang Jin-Shu, Yang Yu, Liang Li, Zhao Yu-Jia, Li Jin-Dan, Li Li-Peng, Wei Xue-Xin, Gao Rui-Zhi, Wen Rong, He Yun, Yang Hong, Bai Xiu-Mei

机构信息

Department of Medical Ultrasound, First Affiliated Hospital of Guangxi Medical University, Nanning, Guangxi Zhuang Autonomous Region, China.

Guangxi Key Laboratory of Early Prevention and Treatment for Regional High Frequency Tumor, Guangxi Medical University, Nanning, China.

出版信息

Front Med (Lausanne). 2025 Aug 18;12:1596120. doi: 10.3389/fmed.2025.1596120. eCollection 2025.

Abstract

PURPOSE

Cancer remains a major global cause of death, with rising incidence influenced by environmental factors. The THOC5 gene, part of the THO complex, has emerged as a potential regulator in cancer biology. This study investigates THOC5 expression across various cancers, its role in prognosis, and its potential therapeutic implications, particularly in liver hepatocellular carcinoma (LIHC).

METHODS

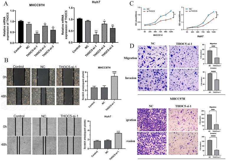
We analyzed THOC5 expression and its prognostic significance across various cancer types using globally available public datasets. Single-cell RNA sequencing, in-house RNA-seq, immunohistochemistry, and proteomic analysis were employed to further validate THOC5 expression and prognosis in LIHC. Functional assays, including wound-healing and Transwell migration, were performed following THOC5 knockdown in LIHC cell lines. A drug sensitivity analysis was performed to identify therapeutic agents associated with THOC5 expression levels.

RESULTS

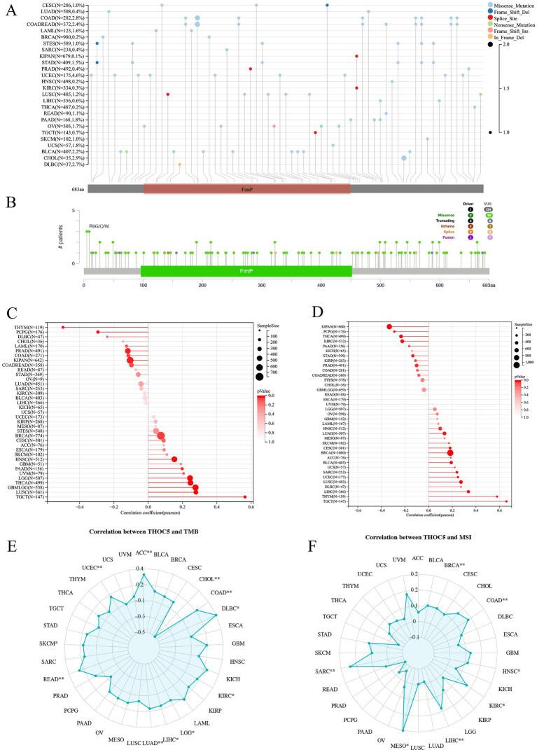
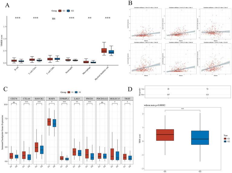
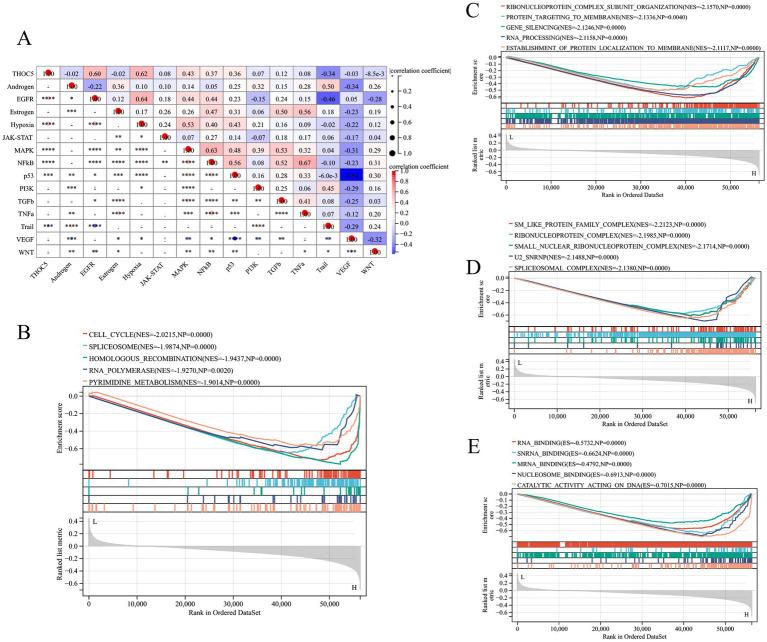
Results indicate that THOC5 is overexpressed in various cancers and correlates with unfavorable prognosis. In LIHC, both THOC5 mRNA and protein was confirmed to be overexpressed in LIHC elevated THOC5 correlated with advanced tumor stages and poor survival outcomes. THOC5 knockdown suppressed cell proliferation, migration, and invasion. Additionally, high THOC5 expression was linked to increased immune cell infiltration and enhanced sensitivity to certain chemotherapy agents, though it predicted poor response to immune checkpoint blockade therapy. Furthermore, high THOC5 was also indicated to activate several tumor signaling pathways, such as EGFR, Hypoxia and MAPK pathways.

CONCLUSION

THOC5 could be a prognostic biomarker and therapeutic target in LIHC and various cancers, providing alternative treatment options when immunotherapy fails.

摘要

目的

癌症仍然是全球主要的死亡原因,其发病率上升受环境因素影响。THOC5基因是THO复合物的一部分,已成为癌症生物学中的一个潜在调节因子。本研究调查了THOC5在各种癌症中的表达、其在预后中的作用及其潜在的治疗意义,特别是在肝细胞癌(LIHC)中。

方法

我们使用全球可用的公共数据集分析了THOC5在各种癌症类型中的表达及其预后意义。采用单细胞RNA测序、内部RNA测序、免疫组织化学和蛋白质组学分析进一步验证LIHC中THOC5的表达和预后。在LIHC细胞系中敲低THOC5后进行功能测定,包括伤口愈合和Transwell迁移。进行药物敏感性分析以确定与THOC5表达水平相关的治疗药物。

结果

结果表明,THOC5在各种癌症中过表达,并与不良预后相关。在LIHC中,THOC5 mRNA和蛋白质均在LIHC中过表达,升高的THOC5与晚期肿瘤分期和不良生存结果相关。THOC5敲低抑制了细胞增殖、迁移和侵袭。此外,高THOC5表达与免疫细胞浸润增加和对某些化疗药物的敏感性增强有关,尽管它预测对免疫检查点阻断疗法反应不佳。此外,高THOC5还被表明可激活多种肿瘤信号通路,如EGFR、缺氧和MAPK通路。

结论

THOC5可能是LIHC和各种癌症中的一种预后生物标志物和治疗靶点,在免疫治疗失败时提供替代治疗选择。

https://cdn.ncbi.nlm.nih.gov/pmc/blobs/551e/12400153/f738aac51397/fmed-12-1596120-g001.jpg

文献AI研究员

20分钟写一篇综述,助力文献阅读效率提升50倍。

立即体验

用中文搜PubMed

大模型驱动的PubMed中文搜索引擎

马上搜索

文档翻译

学术文献翻译模型,支持多种主流文档格式。

立即体验