Suppr超能文献

佛手果实通过抑制炎症和炎性小体激活减轻脂多糖诱导的急性肺损伤。

Citri Sarcodactylis Fructus Alleviates LPS-Induced Acute Lung Injury by Inhibiting Inflammation and Inflammasome Activation.

作者信息

Luo Zhuohui, Xu Zaibin, Wang Kongyan, Hu Huiyu, Huang Jiawen

机构信息

Hainan Pharmaceutical Research and Development Science Park Hainan Medical University Haikou China.

Science and Technology Innovation Center Guangzhou University of Chinese Medicine Guangzhou China.

出版信息

Food Sci Nutr. 2025 Sep 1;13(9):e70881. doi: 10.1002/fsn3.70881. eCollection 2025 Sep.

Abstract

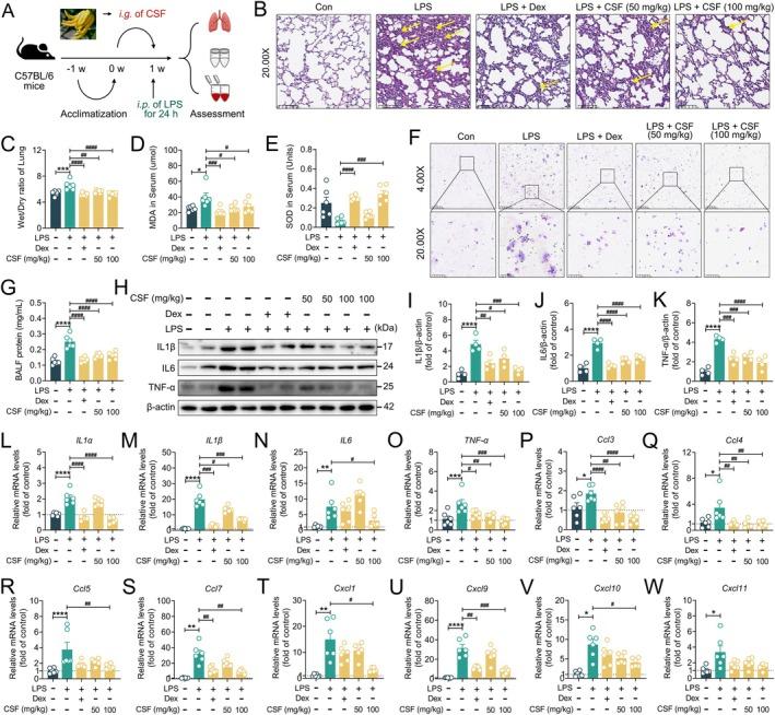
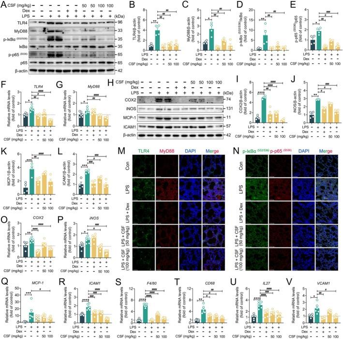
Citri Sarcodactylis Fructus (CSF), an ornamental and edible fruit belonging to the genus in the family, has been shown to exhibit anti-inflammatory, antioxidant, and anti-obesity effects. However, its impact on the progression of acute lung injury (ALI) remains unclear. In this study, CSF significantly alleviated LPS-induced pulmonary edema in ALI mice and improved oxidative stress markers, as evidenced by reduced serum malondialdehyde (MDA) levels and increased serum superoxide dismutase (SOD) levels. It also decreased macrophage and neutrophil counts as well as protein levels in bronchoalveolar lavage fluid (BALF), and inhibited inflammatory responses-specifically, it reduced the protein and gene expression of IL1β, IL6, and TNF-α in lung tissues, downregulated the mRNA levels of chemokines, and suppressed LPS-induced activation of NF-κB signaling. Moreover, CSF significantly reduced NLRP3 inflammasome activation. The components of CSF exhibit high binding activity and stability to NF-κB p65 or NLRP3, along with low binding free energy, within their respective binding pockets. This study reveals that CSF alleviates LPS-induced ALI by inhibiting NF-κB signaling and NLRP3 inflammasome activation-mediated inflammatory response, thereby providing a scientific basis for the utilization of CSF resources.

摘要

佛手果实(CSF)是芸香科柑橘属的一种观赏兼食用果实,已被证明具有抗炎、抗氧化和抗肥胖作用。然而,其对急性肺损伤(ALI)进展的影响仍不清楚。在本研究中,CSF显著减轻了ALI小鼠中脂多糖(LPS)诱导的肺水肿,并改善了氧化应激标志物,血清丙二醛(MDA)水平降低和血清超氧化物歧化酶(SOD)水平升高证明了这一点。它还降低了支气管肺泡灌洗液(BALF)中的巨噬细胞和中性粒细胞计数以及蛋白质水平,并抑制炎症反应——具体而言,它降低了肺组织中IL1β、IL6和TNF-α的蛋白质和基因表达,下调了趋化因子的mRNA水平,并抑制了LPS诱导的NF-κB信号通路激活。此外,CSF显著降低了NLRP3炎性小体的激活。CSF的成分在其各自的结合口袋内对NF-κB p65或NLRP3表现出高结合活性和稳定性,以及低结合自由能。本研究表明,CSF通过抑制NF-κB信号通路和NLRP3炎性小体激活介导的炎症反应来减轻LPS诱导的ALI,从而为佛手资源的利用提供了科学依据。

https://cdn.ncbi.nlm.nih.gov/pmc/blobs/a99f/12400161/fb0ec9183f0d/FSN3-13-e70881-g010.jpg

文献AI研究员

20分钟写一篇综述,助力文献阅读效率提升50倍。

立即体验

用中文搜PubMed

大模型驱动的PubMed中文搜索引擎

马上搜索

文档翻译

学术文献翻译模型,支持多种主流文档格式。

立即体验