Suppr超能文献

生物信息学分析结合非靶向代谢组学揭示慢性自发性荨麻疹中脂质代谢相关基因及其生物标志物。

Bioinformatics analysis combined with untargeted metabolomics reveals lipid metabolism-related genes and their biological markers in chronic spontaneous urticaria.

作者信息

Hu Zhiming, Wang Qiong, Wang Yuqi, Gao Yao, Hao Jianhua, Li Rui, Zhao Hua, Guo Shuping, Cui Hongzhou

机构信息

Department of Dermatology, First Hospital of Shanxi Medical University, Taiyuan, China.

The First Clinical Medical College of Shanxi Medical University, Taiyuan, China.

出版信息

Front Genet. 2025 Aug 18;16:1550205. doi: 10.3389/fgene.2025.1550205. eCollection 2025.

Abstract

BACKGROUND

Chronic spontaneous urticaria (CSU) is an immune-driven skin condition with a multifaceted and not yet fully understood pathogenesis. Although substantial research has been conducted, viable therapeutic targets are still scarce. Studies indicate that disruptions in lipid metabolism significantly influence the development of immune-related disorders. Nevertheless, the precise relationship between lipid metabolism and CSU remains underexplored, warranting further investigation.

METHODS

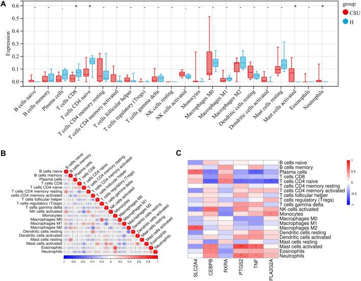
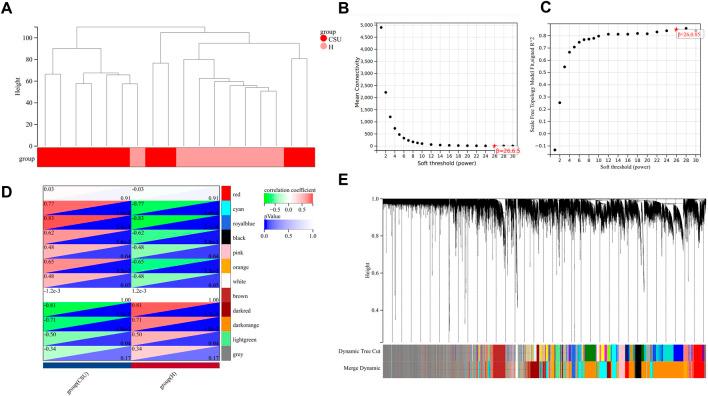
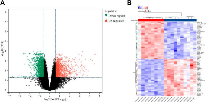
We obtained the GSE72540 and GSE57178 datasets from the Gene Expression Omnibus (GEO) repository. For the GSE72540 dataset, we identified differentially expressed genes (DEGs) and performed weighted gene co-expression network analysis (WGCNA) on them. The identified DEGs were cross-referenced with lipid metabolism-related genes (LMRGs). To identify hub genes, we constructed a protein-protein interaction (PPI) network. These hub genes were validated using the GSE57178 dataset to identify potential diagnostic markers. Additionally, gene set enrichment analysis (GSEA) and receiver operating characteristic (ROC) curve analysis were employed to evaluate their diagnostic potential. In the CSU mouse model, we further validated the expression levels of these hub genes. Finally, untargeted metabolomics was conducted to detect lipid metabolism-related metabolites in the serum of CSU patients.

RESULT

Using bioinformatics analysis, three hub genes were identified: , , and . In skin tissues from CSU-like mouse models, the mRNA levels of and were significantly upregulated compared to the control group. Additionally, untargeted metabolomics revealed 60 distinct lipid metabolites, with a marked increase in arachidonic acid levels observed in the CSU group.

CONCLUSION

and are key hub genes for CSU, and arachidonic acid can serve as a potential serum biomarker.

摘要

背景

慢性自发性荨麻疹(CSU)是一种由免疫驱动的皮肤疾病,其发病机制多方面且尚未完全明确。尽管已经进行了大量研究,但可行的治疗靶点仍然稀缺。研究表明,脂质代谢紊乱会显著影响免疫相关疾病的发展。然而,脂质代谢与CSU之间的确切关系仍未得到充分探索,值得进一步研究。

方法

我们从基因表达综合数据库(GEO)中获取了GSE72540和GSE57178数据集。对于GSE72540数据集,我们鉴定了差异表达基因(DEG)并对其进行加权基因共表达网络分析(WGCNA)。将鉴定出的DEG与脂质代谢相关基因(LMRG)进行交叉参考。为了鉴定枢纽基因,我们构建了蛋白质-蛋白质相互作用(PPI)网络。使用GSE57178数据集对这些枢纽基因进行验证,以识别潜在的诊断标志物。此外,采用基因集富集分析(GSEA)和受试者工作特征(ROC)曲线分析来评估它们的诊断潜力。在CSU小鼠模型中,我们进一步验证了这些枢纽基因的表达水平。最后,进行非靶向代谢组学检测CSU患者血清中与脂质代谢相关的代谢物。

结果

通过生物信息学分析,鉴定出三个枢纽基因: 、 和 。在CSU样小鼠模型的皮肤组织中, 和 的mRNA水平与对照组相比显著上调。此外,非靶向代谢组学揭示了60种不同的脂质代谢物,CSU组中花生四烯酸水平显著升高。

结论

和 是CSU的关键枢纽基因,花生四烯酸可作为潜在的血清生物标志物。

https://cdn.ncbi.nlm.nih.gov/pmc/blobs/af21/12399643/a71518364f9d/fgene-16-1550205-g001.jpg

文献AI研究员

20分钟写一篇综述,助力文献阅读效率提升50倍。

立即体验

用中文搜PubMed

大模型驱动的PubMed中文搜索引擎

马上搜索

文档翻译

学术文献翻译模型,支持多种主流文档格式。

立即体验