Suppr超能文献

全基因组范围内WRKY基因的鉴定与共表达分析揭示其在果实成熟过程中调控花青素积累的作用

Genome-Wide Identification and Co-Expression Analysis of WRKY Genes Unveil Their Role in Regulating Anthocyanin Accumulation During Fruit Maturation.

作者信息

Liu Bobin, Wang Qingying, He Dongmei, Wang Xiaqin, Xin Guiliang, Zou Xiaoxing, Zhang Daizhen, Zou Shuangquan, Liao Jiakai

机构信息

Jiangsu Provincial Key Laboratory of Coastal Wetland Bioresources and Environmental Protection, Jiangsu Key Laboratory for Bioresources of Saline Soils, Jiangsu Synthetic Innovation Center for Coastal Bio-Agriculture, School of Wetlands, Yancheng Teachers University, Yancheng 224051, China.

College of Forestry, Fujian Colleges and Universities Engineering Research Institute of Conservation and Utilization of Natural Bioresources, Fujian Agriculture and Forestry University, Fuzhou 350002, China.

出版信息

Biology (Basel). 2025 Jul 29;14(8):958. doi: 10.3390/biology14080958.

Abstract

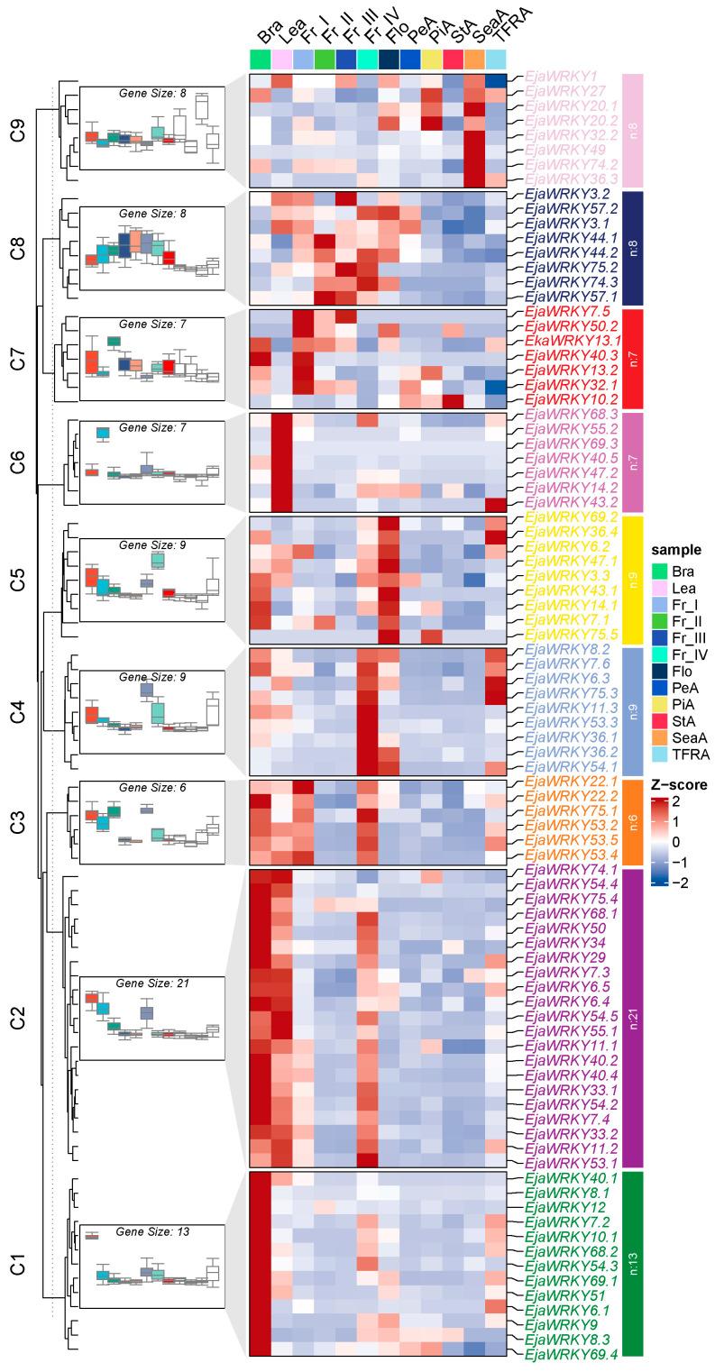
Anthocyanins, crucial water-soluble pigments in plants, determine coloration in floral and fruit tissues, while fulfilling essential physiological roles in terms of plant growth, development, and stress adaptation. The biosynthesis of anthocyanins is transcriptionally regulated by WRKY factors, one of the largest plant-specific transcription factor families. is an East Asian species, prized for its exceptionally persistent butterfly-shaped fruits that undergo pericarp dehiscence, overturning, and a color transition to scarlet red. This species represents an ideal system for studying anthocyanin regulation. However, the mechanisms by which WRKY transcription factors orchestrate anthocyanin accumulation during this process remain unknown. In this study, we identified 87 WRKY genes () from the genome. Phylogenetic analysis was used to classify these genes into three primary groups, with five subgroups, revealing conserved gene structures and motif compositions, supported by collinearity and comparative synteny analyses. Crucially, ten exhibited peak expression during the mature fruit stages, showing positive correlations with key anthocyanin biosynthesis genes. Functional validation through the use of transient transactivation assays in confirmed that the five selected bind W-box elements and strongly activate reporter gene expression. Our results reveal s' regulation of anthocyanin accumulation in fruit, provide the first comprehensive WRKY family characterization of this species, and establish a foundation for manipulating ornamental traits in horticultural breeding.

摘要

花青素是植物中至关重要的水溶性色素,决定着花和果实组织的颜色,同时在植物生长、发育及应激适应方面发挥着重要的生理作用。花青素的生物合成受WRKY因子转录调控,WRKY因子是植物特有的最大转录因子家族之一。[该物种名称未给出]是一种东亚物种,因其异常持久的蝶形果实而备受珍视,这些果实会经历果皮开裂、翻转,并转变为猩红色。该物种是研究花青素调控的理想系统。然而,在此过程中WRKY转录因子协调花青素积累的机制仍不清楚。在本研究中,我们从[该物种名称未给出]基因组中鉴定出87个WRKY基因。系统发育分析用于将这些基因分为三个主要组和五个亚组,揭示了保守的基因结构和基序组成,并得到了共线性和比较同线性分析的支持。至关重要的是,十个[该物种名称未给出]基因在成熟果实阶段表现出表达峰值,与关键花青素生物合成基因呈正相关。通过在[该物种名称未给出]中使用瞬时反式激活分析进行功能验证,证实所选的五个[该物种名称未给出]基因结合W-box元件并强烈激活报告基因表达。我们的结果揭示了[该物种名称未给出]对果实中花青素积累的调控,首次全面表征了该物种的WRKY家族,并为园艺育种中操纵观赏性状奠定了基础。

https://cdn.ncbi.nlm.nih.gov/pmc/blobs/36f6/12383897/30720c65b0e0/biology-14-00958-g001.jpg

文献AI研究员

20分钟写一篇综述,助力文献阅读效率提升50倍。

立即体验

用中文搜PubMed

大模型驱动的PubMed中文搜索引擎

马上搜索

文档翻译

学术文献翻译模型,支持多种主流文档格式。

立即体验