Suppr超能文献

肝窦内皮细胞中Ugcg的缺乏可缓解高脂饮食诱导的代谢相关脂肪性肝病。

Deficiency of Ugcg in LSECs alleviates high-fat diet-induced MASLD.

作者信息

Han Rui, Li Yanyan, Liu Yuhui, Li Manman, Ren Liangliang, Lin Weiran, Jiang Ying

机构信息

State Key Laboratory of Medical Proteomics, Beijing Proteome Research Center, National Center for Protein Sciences (Beijing), Beijing Institute of Lifeomics, Beijing, China.

出版信息

Hepatol Commun. 2025 Sep 5;9(9). doi: 10.1097/HC9.0000000000000793. eCollection 2025 Sep 1.

Abstract

BACKGROUND

Hepatic glycosphingolipid biosynthesis is implicated in insulin resistance and metabolic dysfunction-associated steatotic liver disease (MASLD). While UDP-glucose ceramide glucosyltransferase (UGCG) serves as the rate-limiting enzyme in glycosphingolipid synthesis, its cell-specific roles in MASLD pathogenesis remain undefined. Our study investigates the mechanistic contribution of LSEC-expressed UGCG to high-fat diet (HFD)-induced insulin resistance and MASLD progression.

METHODS

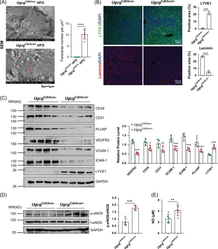
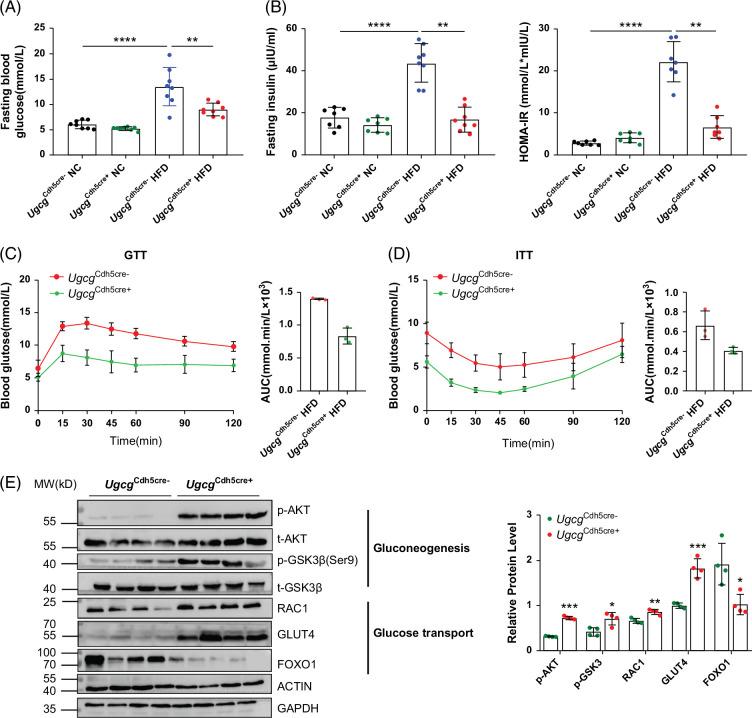
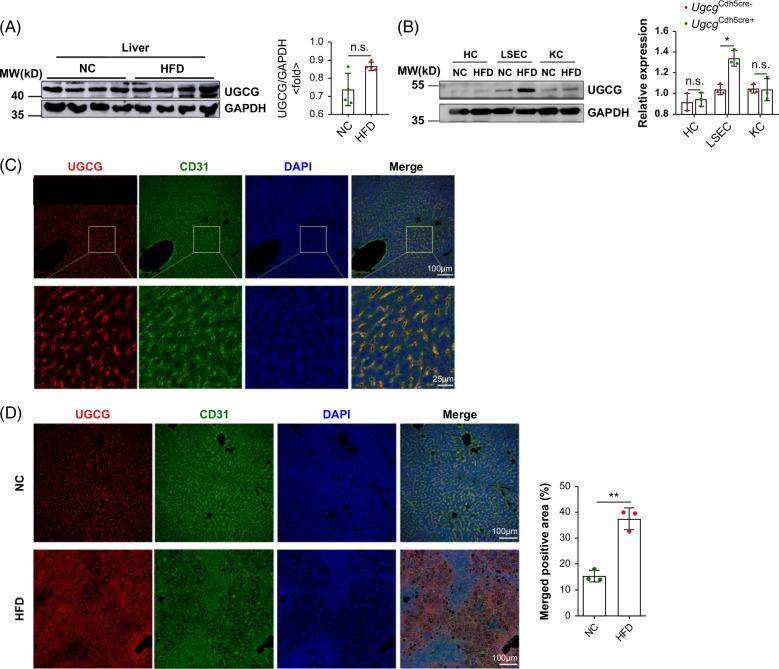
Primary cell sorting was used to analyze LSEC-specific enrichment of UGCG in wild-type mice under normal chow (NC) diet and high-fat diet (HFD) conditions. LSEC-specific Ugcg knockout mice (UgcgCdh5cre+) and littermate controls (UgcgCdh5cre-) were subjected to 12 weeks of HFD or NC feeding. Hepatic steatosis was assessed via histopathology; glucose tolerance and insulin sensitivity were evaluated functionally. Endothelial fenestration architecture was quantified using scanning electron microscopy (SEM). Ganglioside GM3 levels were measured via LC-MS. LSEC-hepatocyte cocultures were employed to investigate VLDL secretion and lipid metabolism-related gene/protein expression, with nitric oxide (NO) and endothelin-1 (ET-1) signaling verified by ELISA.

RESULTS

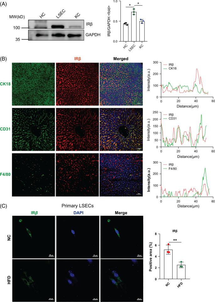
Ugcg deficiency in LSECs attenuated hepatic steatosis, improved glucose tolerance and insulin sensitivity, and restored endothelial fenestration architecture without compromising vascular integrity. It also reduced LSEC defenestration and CD31+ capillarization, promoting endothelial homeostasis. Mechanistically, insulin receptor-β (IRβ) was predominantly localized in LSECs; HFD-induced IRβ downregulation was reversed by UGCG inhibition (Genz-123346), correlating with reduced GM3 levels. GM3 was shown to suppress IRβ in a dose-dependent manner. In cocultures, Ugcg deficiency increased VLDL secretion and elevated the expression of hepatocyte lipid metabolism-related genes and proteins through NO/ET-1 signaling pathways.

CONCLUSIONS

Our findings establish UGCG as a master regulator of LSEC metabolic functions through GM3-IRβ axis modulation. LSEC-targeted UGCG inhibition mitigates hepatic insulin resistance via NO/ET-1-mediated hepatocyte metabolic reprogramming, providing a novel therapeutic paradigm for MASLD.

摘要

背景

肝脏糖鞘脂生物合成与胰岛素抵抗及代谢功能障碍相关脂肪性肝病(MASLD)有关。虽然尿苷二磷酸葡萄糖神经酰胺葡萄糖基转移酶(UGCG)是糖鞘脂合成中的限速酶,但其在MASLD发病机制中的细胞特异性作用仍不明确。我们的研究调查了肝窦内皮细胞(LSEC)表达的UGCG对高脂饮食(HFD)诱导的胰岛素抵抗和MASLD进展的机制性贡献。

方法

采用原代细胞分选技术分析正常饲料(NC)饮食和高脂饮食(HFD)条件下野生型小鼠中UGCG在LSEC中的特异性富集情况。对LSEC特异性Ugcg基因敲除小鼠(UgcgCdh5cre+)和同窝对照小鼠(UgcgCdh5cre-)进行12周的HFD或NC喂养。通过组织病理学评估肝脏脂肪变性;从功能上评估葡萄糖耐量和胰岛素敏感性。使用扫描电子显微镜(SEM)对内皮窗孔结构进行定量分析。通过液相色谱-质谱联用(LC-MS)测定神经节苷脂GM3水平。采用LSEC-肝细胞共培养来研究极低密度脂蛋白(VLDL)分泌以及脂质代谢相关基因/蛋白的表达,并通过酶联免疫吸附测定(ELISA)验证一氧化氮(NO)和内皮素-1(ET-1)信号通路。

结果

LSEC中Ugcg基因缺失减轻了肝脏脂肪变性,改善了葡萄糖耐量和胰岛素敏感性,并恢复了内皮窗孔结构,同时不影响血管完整性。它还减少了LSEC窗孔缺失和CD31+毛细血管化,促进了内皮细胞稳态。从机制上讲,胰岛素受体-β(IRβ)主要定位于LSEC;UGCG抑制(Genz-123346)可逆转HFD诱导的IRβ下调,这与GM3水平降低相关。GM3被证明以剂量依赖的方式抑制IRβ。在共培养中,Ugcg基因缺失通过NO/ET-1信号通路增加了VLDL分泌,并提高了肝细胞脂质代谢相关基因和蛋白的表达。

结论

我们的研究结果通过GM3-IRβ轴调节将UGCG确立为LSEC代谢功能的主要调节因子。靶向LSEC的UGCG抑制通过NO/ET-1介导的肝细胞代谢重编程减轻肝脏胰岛素抵抗,为MASLD提供了一种新的治疗模式。

https://cdn.ncbi.nlm.nih.gov/pmc/blobs/bb83/12412745/ffa16d4a3b16/hc9-9-e0793-g001.jpg

文献AI研究员

20分钟写一篇综述,助力文献阅读效率提升50倍。

立即体验

用中文搜PubMed

大模型驱动的PubMed中文搜索引擎

马上搜索

文档翻译

学术文献翻译模型,支持多种主流文档格式。

立即体验