Suppr超能文献

触发受体表达于髓样细胞-1(TREM-1)作为治疗胰腺导管腺癌的新型免疫治疗靶点。

TREM-1 as a novel immunotherapeutic target to treat pancreatic ductal adenocarcinoma.

作者信息

Gross Lina, Mutisheva Ivanina, Hillen Hanne, Robatel Steve, Wartenberg Martin, Ma Feiyang, Bäriswyl Lukas, Lee Delphine J, Modlin Robert L, Z'graggen Kaspar, Schenk Mirjam

机构信息

Christine Kühne - Center for Allergy Research and Education, 7265 Davos, Switzerland.

Graduate School Cellular and Biomedical Sciences, University of Bern, 3012 Bern, Switzerland.

出版信息

Mol Ther Oncol. 2025 Aug 14;33(3):201034. doi: 10.1016/j.omton.2025.201034. eCollection 2025 Sep 18.

Abstract

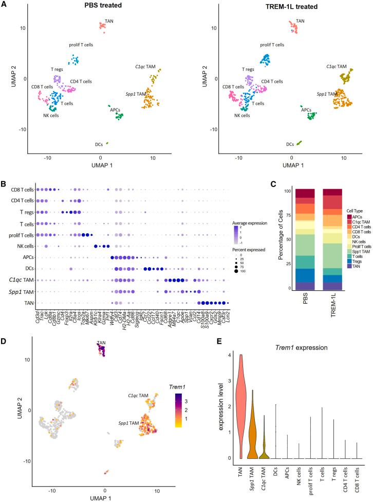
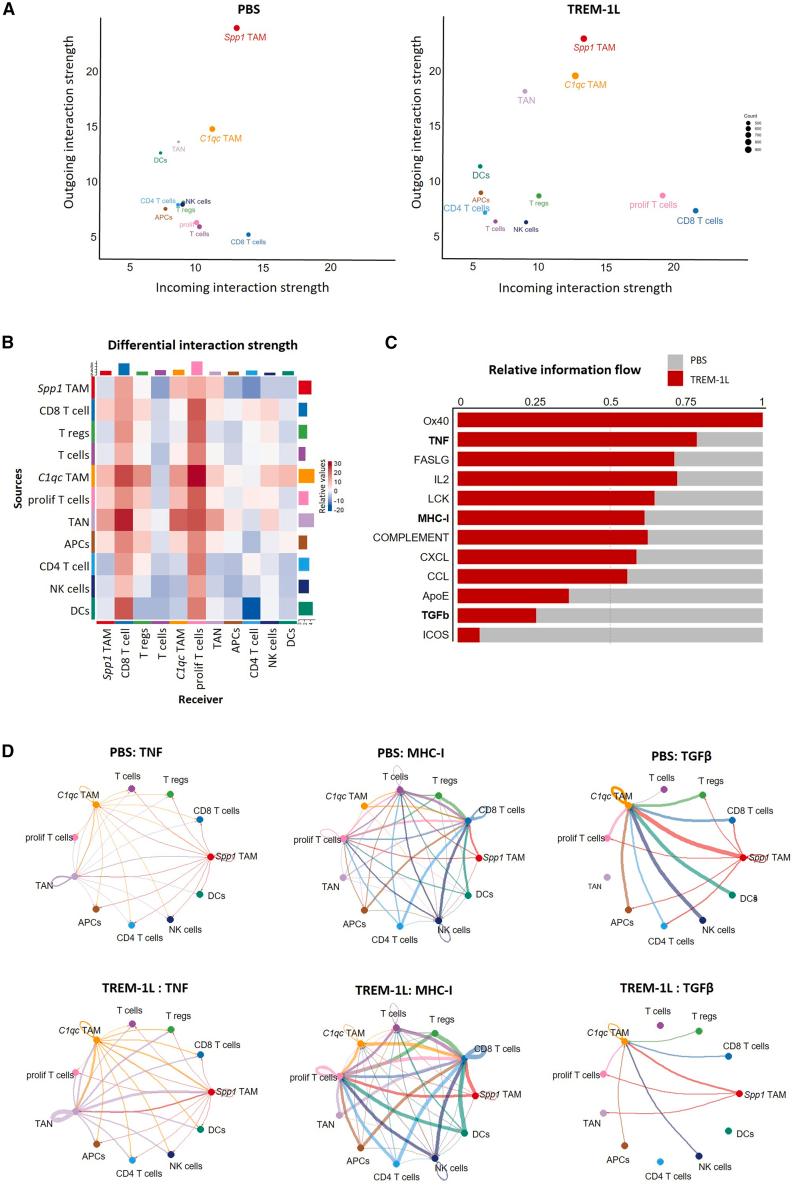
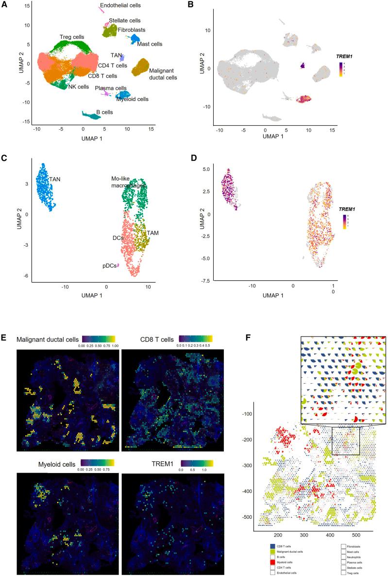
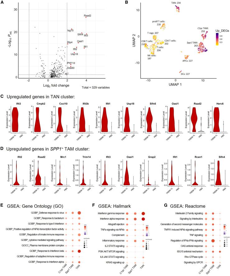
Pancreatic ductal adenocarcinoma (PDAC), the most common type of pancreatic cancer, is highly aggressive with limited curative options, primarily surgical resection. However, only about 20% of the tumors are resectable at diagnosis. Immunotherapies have largely failed in PDAC due to its immunosuppressive tumor microenvironment (TME). This study explores the potential of triggering receptor expressed on myeloid cells 1 (TREM-1) activation in altering the TME and enhancing tumor immunity in PDAC. Using the Pan02 mouse model and single-cell RNA sequencing (scRNA-seq), we found that intra-tumoral TREM-1 activation significantly reduced Pan02 tumor growth, an effect absent in mice. Our findings indicate that TREM-1 activation shifts tumor-associated macrophages (TAMs) and tumor-associated neutrophils (TANs) toward a pro-inflammatory state, promoting antitumor immune responses. Additionally, we show that TREM-1 myeloid cells infiltrate human PDAC tissue. These results suggest that TREM-1 activation could reprogram the immunosuppressive TME, offering a promising strategy for PDAC treatment.

摘要

胰腺导管腺癌(PDAC)是最常见的胰腺癌类型,侵袭性很强,治疗选择有限,主要是手术切除。然而,只有约20%的肿瘤在诊断时可切除。由于其免疫抑制性肿瘤微环境(TME),免疫疗法在PDAC中大多失败。本研究探讨了髓系细胞表达的触发受体1(TREM-1)激活在改变TME和增强PDAC肿瘤免疫方面的潜力。使用Pan02小鼠模型和单细胞RNA测序(scRNA-seq),我们发现肿瘤内TREM-1激活显著降低了Pan02肿瘤的生长,而在 小鼠中没有这种效果。我们的研究结果表明,TREM-1激活使肿瘤相关巨噬细胞(TAM)和肿瘤相关中性粒细胞(TAN)向促炎状态转变,促进抗肿瘤免疫反应。此外,我们表明TREM-1髓系细胞浸润人类PDAC组织。这些结果表明,TREM-1激活可以重新编程免疫抑制性TME,为PDAC治疗提供了一种有前景的策略。

https://cdn.ncbi.nlm.nih.gov/pmc/blobs/244e/12410479/670a2c0d0b93/fx1.jpg

文献AI研究员

20分钟写一篇综述,助力文献阅读效率提升50倍。

立即体验

用中文搜PubMed

大模型驱动的PubMed中文搜索引擎

马上搜索

文档翻译

学术文献翻译模型,支持多种主流文档格式。

立即体验