Suppr超能文献

核糖体蛋白uL14的缺失使肿瘤能够逃避T细胞免疫监视。

Loss of ribosomal protein uL14 enables tumor escape from T cell immunosurveillance.

作者信息

Dopler Anna, Kyei-Baffour Edwin S, Kerkhoff Mandy, Alkan Ferhat, Malka Yuval, Hoefakker Kelly, van der Kammen Rob, Hoekman Liesbeth, Bleijerveld Onno, Bradaric Antonia, Altelaar Maarten, Yewdell Jonathan W, Kvistborg Pia, Faller William J

机构信息

Division of Oncogenomics, Netherlands Cancer Institute, 1066 CX Amsterdam, The Netherlands.

Division of Molecular Oncology & Immunology, Netherlands Cancer Institute, 1066 CX Amsterdam, The Netherlands.

出版信息

NAR Cancer. 2025 Aug 30;7(3):zcaf024. doi: 10.1093/narcan/zcaf024. eCollection 2025 Sep.

Abstract

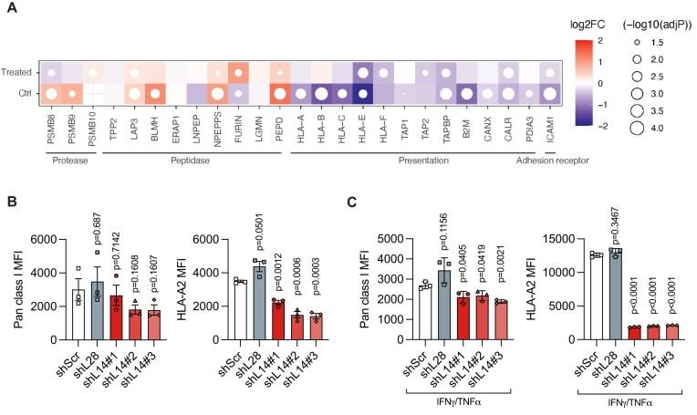
The presentation of peptides on HLA molecules is essential to CD8 T cell responses. Here, we show that loss of uL14 significantly downregulates the expression of antigen processing and presentation (APP) components in melanoma cell lines. Peptides generated following knockdown show different characteristics, with altered peptide charge, and differences in anchor residue positions. These peptides also have lower predicted binding to the HLA alleles and a shorter predicted HLA-peptide complex half-life. These result in a functional difference in APP, and knockdown of uL14 causes a reduction in the ability of CD8 T cells to recognize and kill melanoma cells in a co-culture assay. Together, our data suggest that loss of uL14 alters the peptide pool available for presentation and thus may act as an escape mechanism from tumor immune surveillance.

摘要

肽在HLA分子上的呈递对于CD8⁺ T细胞反应至关重要。在此,我们表明uL14的缺失显著下调了黑色素瘤细胞系中抗原加工与呈递(APP)成分的表达。敲低后产生的肽具有不同特征,肽电荷改变,锚定残基位置存在差异。这些肽与HLA等位基因的预测结合力也较低,且预测的HLA-肽复合物半衰期较短。这些导致了APP的功能差异,并且在共培养试验中,敲低uL14会导致CD8⁺ T细胞识别和杀伤黑色素瘤细胞的能力降低。总之,我们的数据表明uL14的缺失改变了可供呈递的肽库,因此可能作为一种逃避肿瘤免疫监视的机制。

https://cdn.ncbi.nlm.nih.gov/pmc/blobs/b937/12409406/e5cf09585fa3/zcaf024figgra1.jpg

文献AI研究员

20分钟写一篇综述,助力文献阅读效率提升50倍。

立即体验

用中文搜PubMed

大模型驱动的PubMed中文搜索引擎

马上搜索

文档翻译

学术文献翻译模型,支持多种主流文档格式。

立即体验