Suppr超能文献

普鲁士蓝纳米颗粒诱导肿瘤相关巨噬细胞极化状态改变作为抗口腔鳞状细胞癌(OSCC)的重要抗肿瘤机制

Prussian Blue Nanoparticle-Induced Alteration of the Polarization State of Tumor-Associated Macrophages as a Substantial Antitumor Mechanism Against Oral Squamous Cell Carcinoma (OSCC).

作者信息

Zhang Zheng, Sun Xiang, Gao Zihan, Lv Xin, Jia Hui, Huang Bin, Xia Chengwan, Yang Xudong

机构信息

Nanjing Stomatological Hospital, Affiliated Hospital of Medical School, Institute of Stomatology, Nanjing University, Nanjing, Jiangsu, People's Republic of China.

Key Laboratory for Bio-Electromagnetic Environment and Advanced Medical Theranostics, School of Biomedical Engineering and Informatics, Nanjing Medical University, Nanjing, Jiangsu, People's Republic of China.

出版信息

Int J Nanomedicine. 2025 Aug 31;20:10667-10681. doi: 10.2147/IJN.S528763. eCollection 2025.

Abstract

INTRODUCTION

Oral squamous cell carcinoma (OSCC) has a poor prognosis due to its immunosuppressive tumor microenvironment (TME), in which tumor-associated macrophages (TAMs) play a pivotal role in promoting disease progression and therapeutic resistance. This study examines whether Prussian blue nanoparticles (PB NPs) could reprogram TAMs and block tumor-stroma communication in OSCC.

METHODS

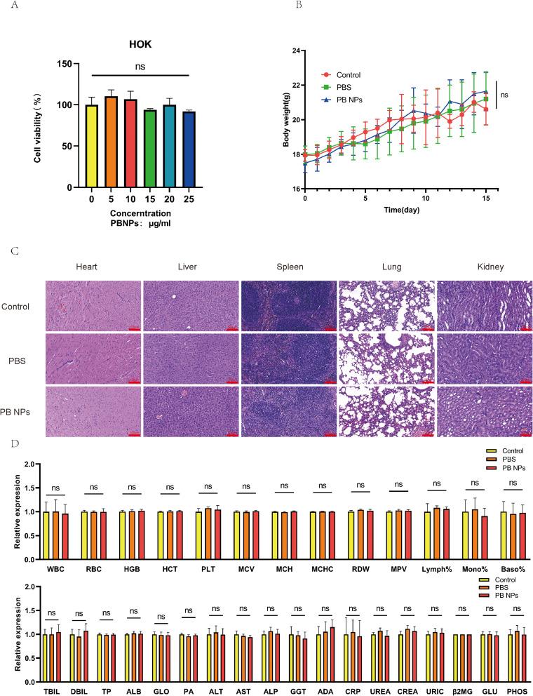
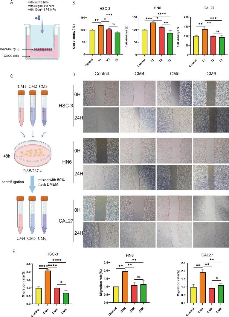
PB NPs were synthesized using polyvinylpyrrolidone-assisted coprecipitation and characterized by transmission electron microscopy, dynamic light scattering, and UV-Vis spectroscopy. In vitro, their effects on macrophage polarization were assessed via immunofluorescence, Western blotting (CD206/CD86), and ELISA (TGF-β1/IL-6/TNF-α). The impact on OSCC-macrophage interaction was evaluated using CCK-8 assays, transwell co-culture systems with conditioned media. In vivo, xenograft-bearing mice were used to assess PB NP effects on OSCC-TAM crosstalk. Tumor growth, Ki67 proliferation index, and TAM phenotypes (CD206/CD86) were analyzed. Systemic biocompatibility was further assessed through CCK-8 in vitro and hematological profiling and histopathological examination in vivo.

RESULTS

PB NPs (diameter 57.43 ± 22.25 nm; zeta potential -17.36mV) were successfully made and showed good biocompatibility in vitro and in vivo. In vitro, they shifted M2 TAMs toward anti-tumor M1 phenotypes, reducing CD206 and TGF-β1 while increasing CD86 and pro-inflammatory cytokines (IL-6, TNF-α). This change disrupted OSCC-TAM communication, limiting tumor growth and migration. In vivo, PB NPs reduced tumor volume, lowered the Ki67 cell ratio, and increased the intratumoral M1/M2 macrophage ratio.

CONCLUSION

Prussian blue nanoparticles effectively modulate the immunosuppressive TME in OSCC by shifting TAM polarization from the pro-tumor M2 phenotype to the anti-tumor M1 phenotype, thereby interrupting critical tumor-stroma interactions. Given their intrinsic immunomodulatory properties and favorable biosafety profile, PB NPs represent a promising and safe therapeutic strategy targeting the TME in OSCC.

摘要

引言

口腔鳞状细胞癌(OSCC)因其免疫抑制性肿瘤微环境(TME)而预后较差,其中肿瘤相关巨噬细胞(TAM)在促进疾病进展和治疗抵抗中起关键作用。本研究探讨普鲁士蓝纳米颗粒(PB NPs)是否能重编程TAM并阻断OSCC中的肿瘤-基质通讯。

方法

采用聚乙烯吡咯烷酮辅助共沉淀法合成PB NPs,并通过透射电子显微镜、动态光散射和紫外-可见光谱对其进行表征。在体外,通过免疫荧光、蛋白质印迹法(CD206/CD86)和酶联免疫吸附测定法(TGF-β1/IL-6/TNF-α)评估其对巨噬细胞极化的影响。使用CCK-8测定法、带有条件培养基的Transwell共培养系统评估其对OSCC-巨噬细胞相互作用的影响。在体内,使用荷瘤小鼠评估PB NPs对OSCC-TAM串扰的影响。分析肿瘤生长、Ki67增殖指数和TAM表型(CD206/CD86)。通过体外CCK-8测定法以及体内血液学分析和组织病理学检查进一步评估全身生物相容性。

结果

成功制备了PB NPs(直径57.43±22.25 nm;ζ电位-17.36 mV),并在体外和体内均显示出良好的生物相容性。在体外,它们将M2 TAM转变为抗肿瘤M1表型,降低了CD206和TGF-β1,同时增加了CD86和促炎细胞因子(IL-6、TNF-α)。这种变化破坏了OSCC-TAM通讯,限制了肿瘤生长和迁移。在体内,PB NPs减小了肿瘤体积,降低了Ki67细胞比例,并增加了肿瘤内M1/M2巨噬细胞比例。

结论

普鲁士蓝纳米颗粒通过将TAM极化从促肿瘤M2表型转变为抗肿瘤M1表型,有效调节OSCC中的免疫抑制性TME,从而中断关键的肿瘤-基质相互作用。鉴于其固有的免疫调节特性和良好的生物安全性,PB NPs代表了一种针对OSCC中TME的有前景且安全的治疗策略。

https://cdn.ncbi.nlm.nih.gov/pmc/blobs/84b8/12410381/2d106e1a5460/IJN-20-10667-g0001.jpg

文献AI研究员

20分钟写一篇综述,助力文献阅读效率提升50倍。

立即体验

用中文搜PubMed

大模型驱动的PubMed中文搜索引擎

马上搜索

文档翻译

学术文献翻译模型,支持多种主流文档格式。

立即体验