Suppr超能文献

猫全血RNA分析揭示了猫传染性腹膜炎康复过程中的宿主免疫反应。

Whole blood RNA profiling in cats dissects the host immunological response during recovery from feline infectious peritonitis.

作者信息

Zwicklbauer Katharina, Grassl Pilar, Alberer Martin, Kolberg Laura, Schweintzger Nina A, Härtle Sonja, Matiasek Kaspar, Hofmann-Lehmann Regina, Hartmann Katrin, Friedel Caroline C, von Both Ulrich

机构信息

LMU Small Animal Clinic, Centre for Clinical Veterinary Medicine, LMU Munich, Munich, Germany.

Institute for Informatics, LMU Munich, Munich, Germany.

出版信息

PLoS One. 2025 Sep 12;20(9):e0332248. doi: 10.1371/journal.pone.0332248. eCollection 2025.

Abstract

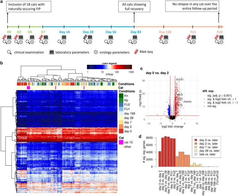
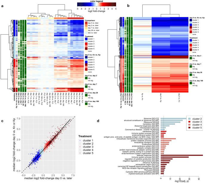
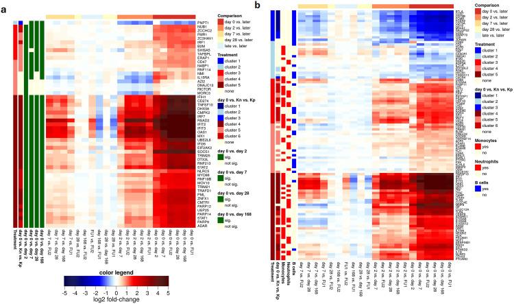
Feline infectious peritonitis (FIP) is caused by infection with the feline coronavirus (FCoV) and is fatal if left untreated. In most cats, FCoV primarily infects the gastrointestinal tract and remains asymptomatic or causes only mild enteritis, with only a small proportion of infected cats developing FIP. An excessive and harmful immune response leading to characteristic (pyo)granulomatous phlebitis is believed to play a key role in the development of FIP, along with complex interactions between host and viral factors. Our research group recently demonstrated successful treatment of cats with naturally occurring FIP using the antiviral nucleoside analogue GS-441524. Treatment led to complete recovery without any relapses for a follow-up period of one year, demonstrating both a short- and long-term cure. To investigate differential gene expression and corresponding molecular pathways in cats with FIP before, during, and after antiviral treatment, RNA sequencing was performed on full blood samples of 18 cats treated successfully in a prospective study. Samples were analyzed before treatment, at different timepoints while on treatment with GS-441524 and after completion of treatment. Additionally, gene expression profiles were compared to 12 healthy FCoV-infected control cats and 5 healthy uninfected control cats. The results revealed both a widespread dysregulation of the blood RNA signature in cats with FIP as well as its rapid normalization within the first week of treatment. Significant changes were already apparent within the first two days of treatment. The results of the present study suggest that elimination of the virus from the blood leads to rapid control and subsequent normalization of the damaging immune response, a finding that corresponds well to the clinical response to treatment. This study illustrates the host response to treatment at the molecular level and provides further evidence that a shorter treatment duration than the 84 days predominantly practiced is sufficient.

摘要

猫传染性腹膜炎(FIP)由感染猫冠状病毒(FCoV)引起,若不治疗则会致命。在大多数猫中,FCoV主要感染胃肠道,猫无症状或仅引起轻度肠炎,只有一小部分感染猫会发展为FIP。过度且有害的免疫反应会导致特征性的(脓性)肉芽肿性静脉炎,据信这在FIP的发展中起关键作用,同时还有宿主和病毒因素之间的复杂相互作用。我们的研究小组最近证明,使用抗病毒核苷类似物GS-441524可成功治疗自然感染FIP的猫。治疗导致完全康复,在一年的随访期内没有任何复发,显示出短期和长期治愈效果。为了研究FIP猫在抗病毒治疗前、治疗期间和治疗后的差异基因表达及相应分子途径,在前瞻性研究中对18只成功治疗的猫的全血样本进行了RNA测序。在治疗前、使用GS-441524治疗的不同时间点以及治疗完成后对样本进行分析。此外,将基因表达谱与12只健康的FCoV感染对照猫和5只健康的未感染对照猫进行比较。结果显示,FIP猫的血液RNA特征普遍失调,并且在治疗的第一周内迅速恢复正常。在治疗的前两天内,显著变化就已显现。本研究结果表明,从血液中清除病毒可导致对破坏性免疫反应的快速控制及随后的正常化,这一发现与治疗的临床反应非常吻合。本研究在分子水平上阐明了宿主对治疗的反应,并进一步证明,比目前主要采用的84天更短的治疗持续时间就足够了。

https://cdn.ncbi.nlm.nih.gov/pmc/blobs/f603/12431271/2d4a256e29a8/pone.0332248.g001.jpg

文献AI研究员

20分钟写一篇综述,助力文献阅读效率提升50倍。

立即体验

用中文搜PubMed

大模型驱动的PubMed中文搜索引擎

马上搜索

文档翻译

学术文献翻译模型,支持多种主流文档格式。

立即体验