Suppr超能文献

供体和宿主年龄对全身细胞治疗年龄相关性黄斑变性的影响。

Impact of Donor and Host Age on Systemic Cell Therapy to Treat Age-Related Macular Degeneration.

作者信息

Francelin Carolina, Qi Xiaoping, Godoy Juliana, Bicknell Brenton T, Prasad Ram, Grant Maria B, Boulton Michael E

机构信息

Department of Ophthalmology and Visual Sciences, University of Alabama at Birmingham, Birmingham, AL 35294, USA.

Hospital Israelita Albert Einstein, Sao Paulo 04829-310, SP, Brazil.

出版信息

Cells. 2025 Sep 1;14(17):1360. doi: 10.3390/cells14171360.

Abstract

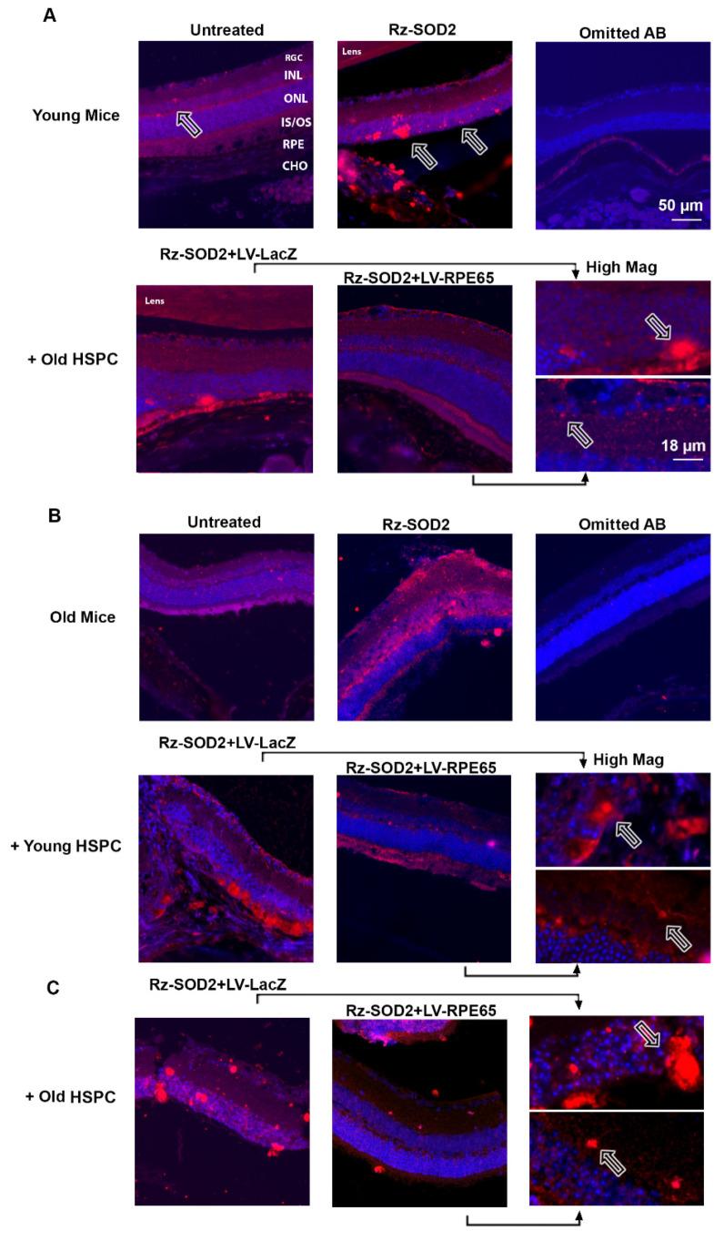
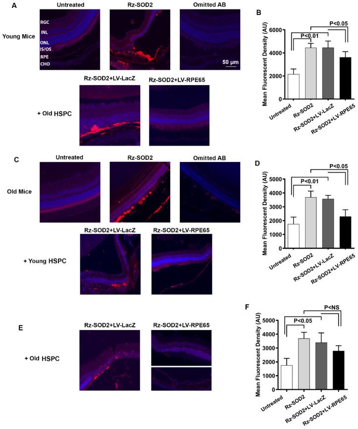
We previously reported that the systemic administration of preprogrammed mouse hematopoietic bone marrow-derived progenitor cells (HSPCs) improved visual function and restored a functional retinal pigment epithelial (RPE) layer. Here, we investigated the potential impact of donor vs. host age on systemic cellular therapy in a murine model of retinal degeneration. HSPCs from young (8 weeks) and old (15 months) mice were programmed ex vivo with a lentiviral vector expressing the RPE65 gene (LV-RPE65) and systemically administering into young or old SOD2 KD mice. Visual loss and pathological changes were evaluated by electroretinogram (ERG), optical coherence tomography (OCT), histology, and immunohistochemistry. Old donor HSPCs administered to old manganese superoxide dismutase (SOD2) knockdown (KD) recipient mice offered the least benefit. This was exemplified by the reduced recruitment and incorporation of LV-RPE65 HSPC into the RPE layer, as well as decreased improvement in visual function, retinal thinning, and limited reduction in oxidative damage and microglial activation. LV-RPE65 HSPC from young mice incorporated into the RPE layer of old SOD2 KD mice, though to a lesser extent than young cells administered to young hosts, offered some level of protection. By contrast, LV-RPE65 HSPCs from old mice, located to the subretinal space of young host mice, reduced visual loss, although some retinal pathology was observed. The administration of LV-RPE65 HSPC from old donors to old SOD2 KD mice offered the least improvement. Our findings highlight how both donor and recipient age impact the success of HSPC-based retinal therapy and using cells from aged donors for AMD treatment may have some limitations.

摘要

我们之前报道过,系统性给予预先编程的小鼠造血骨髓来源祖细胞(HSPCs)可改善视觉功能并恢复功能性视网膜色素上皮(RPE)层。在此,我们在视网膜变性小鼠模型中研究了供体与宿主年龄对系统性细胞治疗的潜在影响。将来自年轻(8周龄)和年老(15月龄)小鼠的HSPCs在体外使用表达RPE65基因的慢病毒载体(LV - RPE65)进行编程,然后系统性给予年轻或年老的SOD2基因敲除(KD)小鼠。通过视网膜电图(ERG)、光学相干断层扫描(OCT)、组织学和免疫组织化学评估视觉丧失和病理变化。给予年老的锰超氧化物歧化酶(SOD2)基因敲除(KD)受体小鼠的年老供体HSPCs益处最小。这表现为LV - RPE65 HSPCs募集和整合到RPE层的减少,以及视觉功能改善降低、视网膜变薄,氧化损伤和小胶质细胞激活的减少有限。来自年轻小鼠的LV - RPE65 HSPCs整合到年老SOD2 KD小鼠的RPE层中,尽管程度低于给予年轻宿主的年轻细胞,但仍提供了一定程度的保护。相比之下,来自年老小鼠的LV - RPE65 HSPCs定位到年轻宿主小鼠的视网膜下间隙,减少了视觉丧失,尽管观察到了一些视网膜病理变化。将来自年老供体的LV - RPE65 HSPCs给予年老SOD2 KD小鼠改善最少。我们的研究结果突出了供体和受体年龄如何影响基于HSPCs的视网膜治疗的成功,并且使用来自老年供体的细胞进行年龄相关性黄斑变性(AMD)治疗可能存在一些局限性。

https://cdn.ncbi.nlm.nih.gov/pmc/blobs/3198/12427682/f29729a91953/cells-14-01360-g001.jpg

文献AI研究员

20分钟写一篇综述,助力文献阅读效率提升50倍。

立即体验

用中文搜PubMed

大模型驱动的PubMed中文搜索引擎

马上搜索

文档翻译

学术文献翻译模型,支持多种主流文档格式。

立即体验